领养老年金的时候,有的朋友希望每月多领取,有的则是想要保证领取,每个人需求不一样...
长城人寿刚推出的明星产品,明爱金彩D款养老年金(分红型),完美匹配了不同人群的差异化需求,提供高领取方案,保证领取20年,保证领取保费等4种不同方案,长期IRR突破3.0%,利益达到市场第一梯队。
关键领取计划还能灵活变更,有乳腺结节,肺结节的非标体人群,每年还能比健康人群多领3%!这简直是亚健康人群的福音!
1.明爱金彩,保障形态什么样?
2.买明爱金彩,投保门槛高吗?
3.明爱金彩,领取方案有几个?
4.明爱金彩,保单利益高不高?
5.为什么说,亚健康人群更适合买?
6.什么样的身体情况,算非标体?
7.和其他热门养老金,对比有优势吗?
8.明爱金彩分红可得性高吗?
9.明爱金彩承保公司实力怎么样?
10.投保明爱金彩,有什么增值服务?
今天就用最直白的问答方式,把这10个问题一次性讲清楚,让大家买前搞清楚,明明白白不踩坑~

关于保障形态那些事
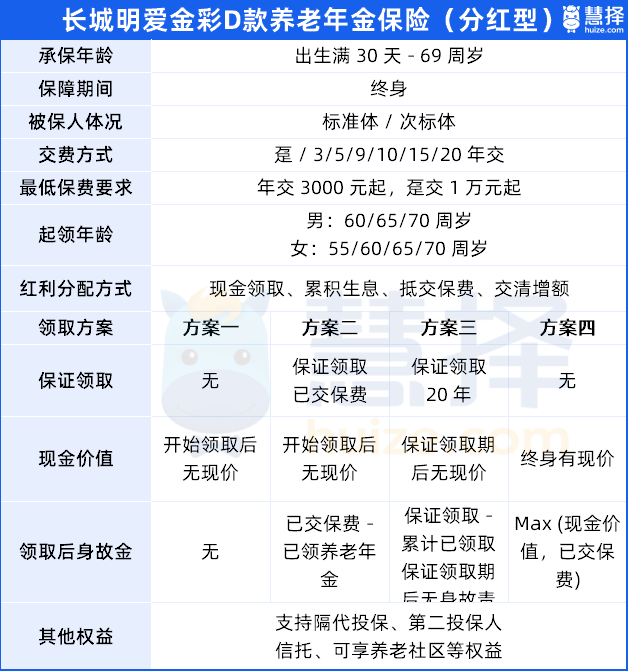
1.明爱金彩,保障什么样?

明爱金彩D款是一款分红型养老年金保险,你把存钱进去,到了约定年龄(比如55、60岁),保险公司就像发工资一样,每年/每月固定给你打一笔养老金,活多久领多久。
如果不幸身故,保险公司也会按照合同约定的情况,给付身故金。
2.买明爱金彩,投保门槛高吗?
投保年龄:出生满30天-69岁都能买,不用怕年龄超标。
保费门槛:期交3000元起,趸交1万元起
起领时间:男性可选择60/65/70周岁,女性可选择55/60/65/70周岁开始领。
健康告知:如果是标准体,不用做健康告知,直接买,按标准额度领钱;
如果身体有结节、胃炎、乙肝大三阳等问题,要做健康告知,如果被评定为“次标体”,你的养老金领取额度会上调,每年领的钱比健康体多2000-3000元!
3.明爱金彩,领取方案有几个?
长城明爱金彩D款养老年金,有4个保障方案,可以自由选择可选。
方案一:每年领的钱最多! 但开始领养老金后,保单就没现金价值了,身故也没额外赔偿,纯粹就是高领取。
方案二:每年领的钱第二高,身故能退回已交保费。开始领取后同样没现金价值。
方案三:每年领的钱第三高,保证领取20年。哪怕领了5年人就走了,剩下15年的钱也会一次性给家人。
方案四:终身都有现金价值,随时都能保拿钱,身故也有赔偿金,但每年领的钱是四个方案里最少的。
这四个方案各有特色,如果纯粹追求退休后每月到手最多,闭眼选方案一;
如果想兼顾“领得多”和“万一走得早”,方案三是最合适的,没短板。

关于保单利益那些事
4.明爱金彩,保单利益高不高?
以35岁女性为例(标准体),年交1万元,交20年,总计投入20万选择方案三(保证领取20年),从从55岁起开始领取养老金。
上下滑动查看
【领取效果】
55岁比身边的姐妹都早领养老金
55岁,当年度可领取保证年金8960元,加上红利部分,累计年金为10532元,
后续每年自动涨薪,80岁时,每年领约1.5万,月领约1.3K+
【本金效果】
71岁时,领回20万+,已领回本金,此时IRR为2.856%
84岁时,领回40万,约2倍本金,此时IRR达到2.848%
保证领取20年,中途人不在了,没领的钱,家人一次性代领,
5.为什么说,亚健康人群更适合买?
长城明爱金彩D款养老年金,会根据你的身体情况,给你不同的养老金领取额度。
如果被评定为“次标体”,你的养老金领取额度会上调,每年领的钱比健康体更多!
那具体能多领多少?给大家算笔账:
假设一位有甲状腺结节的女性,30岁时,一次性交100万,选择55岁开始领钱,
方案一:每年能多领4000~1.9万块;
方案二:领3900~1.89万
方案三:多领2000~1.5万
就算是领得最少的方案四,每年也比健康体多领几百块。无论选哪个方案,「次标体」领的钱都更多,累计下来能多领几十万真不是夸张!
上下滑动查看
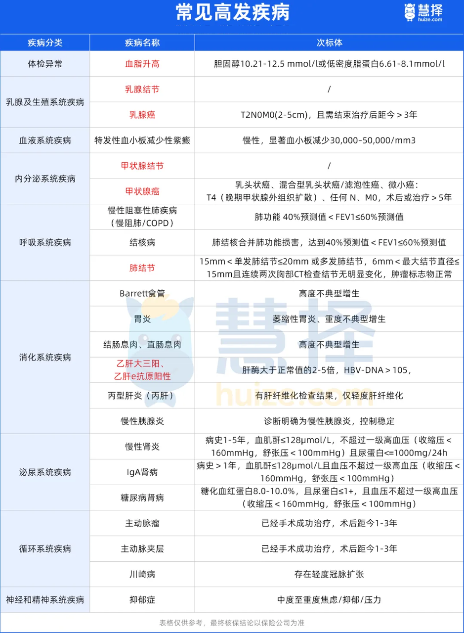
6.什么样的身体情况,算非标体?
小马老师整理了一些高发疾病,符合一定条件,都有机会以次标身份投保。
比如乳腺结节、甲状腺结节、肺结节、乙肝,甚至是乳腺癌、甲癌、慢性肾炎等这些,都有机会领更多养老金!

7.和其他热门养老金,对比有优势吗?
就算把市面上第一梯队的顶级年金拉出来比,明爱金彩D款次标体的领取也很有优势。
同样是30岁女性、一次性交100万、55岁领钱:
对比星海赢家火凤版(分红型),明爱金彩D款每年多领3000~1.9万块;
比幸福到老长寿2.0,每年也能多领2000~6000块。而且我们也算过,它的分红实现率只要达到50%,就能领先顶尖固定收益年金;哪怕只有25%,也能吊打收益一般的普通年金。
这个领取水平,在目前市面里可以说是断层领先的存在!


关于承保公司那些事
8.明爱金彩,分红实现率怎么样?
明爱金彩是刚上线新品,目前还未有分红实现率数据,我们参考长城人寿过往的分红情况,最近十年的累计红利实现率,平均在92%左右,非常优秀啊~
9.承保公司靠谱吗?
承保明爱金彩D款的保险公司长城人寿,背景是真心强大。长城人寿实际控股人是北京西城区国资委,妥妥的央企亲儿子,实力摆在这儿!

而且央企投资,稳字当头!
长城人寿的投资项目,有很多是民生刚需领域:高速、能源、水务、港口等等,都是能长期稳定赚钱的项目。
2025年前三季度,在72家寿险公司里,它的综合投资收益6.07%,排名第5;财务投资收益率4.65%,排名第10,表现亮眼。
再拉长周期看,近三年平均财务投资收益率也有4.09%,综合投资收益率3.76%,高于行业均值。

它的偿付能力和运营能力也达标。
综合偿付能力充足率和核心偿付能力充足率,最近几个季度一直都在150%和90%左右,超过监管要求。
而监管给保险公司的风险评级从高到低依次分为:AAA、AA、A、BBB、BB、B、C、D。长城人寿连续3个季度都是BBB级,公司运营也稳定。
10.投保明爱金彩,有什么增值服务?
明爱金彩D款养老年金产品,增值服务也比较全,包括健康方面,生活服务方面,就医方面,养老服务等,非常全面。
像电话医生/家庭医生服务、就医陪诊、门诊就医协助、院外上门护理、健康筛查、体检套餐等,实用性都很高,当然,增值服务也是根据保费达到门槛来培高,了解更多增值服务详情,也可以点下图预约进一步了解。
左右滑动查阅产品详情
写在最后
说到底,养老这事儿,越早规划越轻松,明爱金彩D款养老年金(分红型),不仅保底领取非常高,自动实现年年涨薪,还是唯一一款次标体还可以领更多的养老金,能在利率下行时代,给钱找到一个地方稳健增值。
特别适合谁?
想在55岁提前开启退休生活的女性,
有结节、慢性病等非标体问题,被其他产品拒保的人群,
追求安全、稳定、长期现金流的家庭财务规划者,
希望养老金既能自己领、又能传承给家人的中产家庭
如果你正打算给自己存一份稳稳的养老金,明爱金彩真的值得认真看看。
星相守2号百万医疗险
年金险怎么选?太平e满多年金保险,第5年开始领,满期拿回保费
慧择小马老师|303 浏览
星福家天马版:躺收最快的增额寿,钱存进去,2年返本!
慧择小马老师|553 浏览
短短3天,她帮客户要回了漏赔的100万!
慧择小马老师|360浏览


