等了很久的蓝医保好医好药pro版,终于来了!
升级的内容还真不少,扩展特药范围,支持私立医院,做到0免赔,还支持老用户续保升级。
我花了两天时间扒清楚条款,整理出大家最关心的10个问题,
从产品形态,功能升级,到投保门槛,保费详情,一篇文章捋清楚。
1.蓝医保好医好药pro版,怎么样?
2.蓝医保好医好药pro版,有免赔额吗?
3.蓝医保好医好药pro版,升级了什么?
4.蓝医保好医好药pro版,有增值服务吗?
5.蓝医保好医好药pro版,价格有优势吗?
6.投保职业有限制吗?
7.蓝医保老用户可以升级到Pro版吗?
8.蓝医保好医好药Pro版,在哪里买?
9.如何验证保单真伪?
10.出险后如何申请理赔?
对蓝医保好医好药pro版感兴趣,不清楚自己的身体条件能否投保,可以找>>>资深保险顾问,1V1咨询了解。

关于产品保障那些事
1.蓝医保好医好药pro版,长什么样?
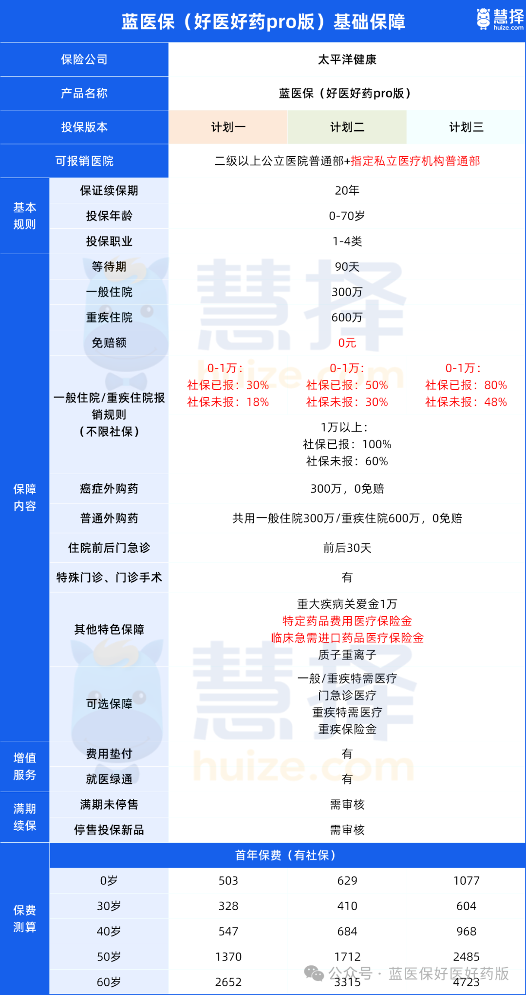
蓝医保好医好药pro版,是一款保证续保20年的百万医疗险,有90天等待期。

蓝医保好医好药pro版产品形态
出生满30天到70岁都能买,不过55岁以上(个人单)或60岁以上(家庭单)需要人工核保。
覆盖医院范围很大,包括二级及以上公立医院普通部 + 186家指定医保定点民营私立医院。
蓝医保好医好药pro版保障范围也很全面,必选责任包含:
一般医疗,保额300万/年,与重疾医疗共享免赔额,
重疾医疗,保额600万/年,覆盖100种重疾(含恶性肿瘤-重度),
质子重离子医疗,与重疾医疗共享600万保额,赔付比例100%,
特药保障,分为特定药品和临床急需进口特药,各300万保额,赔付比例100%。
重疾关爱金,确诊合同约定的重疾,一次性给付1万元,保证续保期间内限1次。
再看看可选保障,蓝医保好医好药pro版提供了4项可选,价格都不高~

蓝医保好医好药pro版可选保障
比如给孩子投保蓝医保好医好药pro版,如果平时感冒发烧、跑门诊比较频繁,可以加上门急诊医疗,
普通疾病门急诊最高报50%,意外磕碰最高报70%,日常实用性确实不错。
担心流感季节公立医院排长队,挂号难的家长,也可以带上一般/重疾医疗特需医疗,大小病都能享受优质医疗资源,
不过要提醒一句,这些附加险都是不保证续保的。
如果大家对产品感兴趣,可以点击下面的卡片,找到规划师为你免费服务。

2.蓝医保好医好药pro版,有免赔额吗?
产品提供3个计划,针对1万以上住院医疗费,社保后都能100%报销。
三个计划的差别在于,针对1万元内的医疗费,赔付比例分别为30%/50%/80%,可以按预算选择~

更惊喜的是,续保期内如果没发生理赔,每年免赔额递减100元,最多可低至5000元!

3. 蓝医保好医好药pro版,升级了什么?

除了上面提到的,取消了1万元的免赔额,蓝医保好医好药pro版还有其他3个重大升级。
①186家私立医院首次开放

看专科病不再只能挤公立医院,就医更灵活、效率更高。
同时,质子重离子治疗也全面放开——全国28个省超50家合规机构全部纳入,不用再被指定医院限制。

②特药清单扩至276种
包含271种肿瘤特药 + 5种CAR-T疗法(如倍诺达、福可苏),
连2025年刚上市的新药,易瑞欧、锐珂、国产CDK抑制剂赛坦欣等也都涵盖在内。

最新《商业健康保险创新药品目录》里的12种前沿肿瘤药,也全部纳入报销范围。
也就是说,医生开得出的处方,基本都能报,院内没药,也能通过院外直付解决,不用自己垫钱买天价药。
③直赔医院增至28家,出院直接结算
覆盖上海多家顶级医院,包括复旦大学附属肿瘤医院、瑞金、华山、新华、儿科医院等。
入院前完成授权,住院信息自动同步保险公司,出院时医保+商保同步结算,
你只需付自费部分,不用垫付,不用跑腿,不用整理发票,省心又省力。


4.蓝医保好医好药pro版,有增值服务吗?
有,而且挺实用。
除了前面提到的28家医院出院直赔,蓝医保好医好药pro版还配了一整套健康管理服务,主要在确诊重疾后触发:
就医支持:重疾专案管理、国内二次诊疗意见、专家门诊/手术/病房预约、名医点诊、多学科会诊(MDT);
照护保障:住院费用垫付、术后专车接送、院内专业护工服务(最多8天7夜);
家庭优惠:支持多人一起投保,2人享95折,3人9折,4人及以上直接85折。
虽然部分服务有使用次数限制,但在百万医疗险里,这套服务组合已经属于第一梯队,
这些服务不用额外付费,符合条件就能用,对大病家庭来说确实能减轻不少负担。
5.蓝医保好医好药pro版,价格有优势吗?

可以看到,蓝医保好医好药pro版价格很有优势。
以30岁女性选择蓝医保好医好药pro版计划一为例,首年保费也仅仅只要328元!
和其他保证续保百万医疗险PK,价格差距不大,却能做到0免赔,
花多少钱都能报销,还新增多种新药好药,就医范围还拓展了民营私立医院,真的香麻了~

关于投保和保单
6.投保职业有限制吗?
很遗憾,蓝医保好医好药pro版仅支持1-4类职业人群投保,
像营业用货车司机,高空安装工人、焊工、吊车操作员这样的高风险职业,是没办法买的。
从事这类职业的朋友,如果有百万医疗险保障需求,可以重点看下3款产品,
超越保无忧版长期住院医疗,或者长相安3号庆典版(免健告),都支持高风险职业投保,
想进一步了解产品详情,也可以找保险咨询顾问,1V1了解。
7.蓝医保老用户可以升级到Pro版吗?
对于老产品能不能升级到新产品,保险公司也有具体的回复:
蓝医保·长期医疗险和蓝医保好医好药版的老用户,可以续保升级到蓝医保pro版。
但续保升级的具体规则和时间暂时还没有公布,关注我,有最新消息第一时间同步给大家~
8.蓝医保好医好药Pro版,在哪里买?
很简单!你可以通过慧择官网或慧择APP直接投保。
也可以微信搜索并关注公众号【蓝医保好医好药pro版】,点击底部菜单栏的【投保入口】→【好医好药Pro版】,就能一键跳转到产品页面。
9.如何验证保单真伪?
您可以登录太平洋保险官网(www.cpic.com.cn),查看保单信息、下载电子保单和条款。
也可以关注公众号【蓝医保好医好医pro版】,点击公众号主页菜单【1v1咨询】-【保单查询】查看您的电子保单。

10.出险后如何申请理赔?
可以通过太平洋保险官微、客服热线电话提出申请,
也可以在公众号【蓝医保好医好医pro版】,点击公众号主页菜单【1v1咨询】-【我要理赔】,
通过慧择保险网、慧择APP申请,慧择理赔人员会协助跟进理赔事宜。
写在最后
以上就是关于太平洋医保好医好药pro版的常见问题解答!
可以说,Pro这个名号不是吹的,0免赔,276种特药全覆盖,186家民营医院纳入,支持28家直赔医院,而且增值服务拉满了,值得你认真考虑!
如果想搞清楚它和金医保3号、星相守这些热门产品到底差在哪,又不想自己啃条款、比表格,找>>>资深保险咨询顾问,1V1解答。
星相守2号百万医疗险
年金险怎么选?太平e满多年金保险,第5年开始领,满期拿回保费
慧择小马老师|309 浏览
星福家天马版:躺收最快的增额寿,钱存进去,2年返本!
慧择小马老师|555 浏览
短短3天,她帮客户要回了漏赔的100万!
慧择小马老师|360浏览


