很多想买重疾险的朋友,一填健康告知,就被“结节”、“乙肝”等常见的小问题拦住了。
好消息是——
最近多款高性价比重疾险大幅放宽核保要求,之前让你投保不了的健康异常,现在都有机会买了!
这波利好,很可能是8、9月预定利率调整、产品集中下架涨价前的最后“松绑”。
所以啊,不管你是为自己还是为家人孩子买,一定要看!错过的话,以后买可能选择更少、价格更高了。


少儿重疾险,这5款很宽松
先来看少儿重疾险的放宽政策。
小朋友年纪小容易生病,经常跑医院是常事,要是查出一些异常,往往就买不了重疾险了。
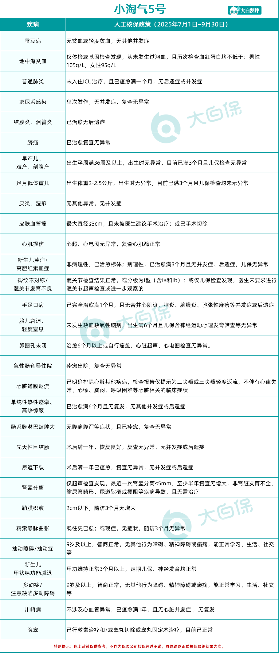
那这一次,有5款高性价比产品放开了核保,更容易买到。
上下滑动查看
我以几种孩子常见的身体异常为例,看看核保情况:
1、卵圆孔未闭
卵圆孔未闭,是一种常见的先天性心脏结构异常,不少宝宝都会有这个情况。
如果检查出来,大部分重疾险会要求 “延期观察几年”或者“手术后”才能买。
但达尔文少儿版,对于2mm以内的卵圆孔未闭,可以直接正常投保,并且以后因卵圆孔未闭导致的重疾,还会额外赔付30%的基本保额。
除此之外,小淘气全球版、青云卫5号和小淘气5号,对于不需要治疗的情况,也有机会正常承保,非常友好。
2、早产、低体重儿
还有早产、出生体重偏低的宝宝,很多重疾险要求,必须等到孩子满2岁才能投保。
这次放宽活动,小淘气全球版对32-36周出生或者体重在3斤到5斤之间的宝宝,只要出生时没严重问题,满6个月后儿保检查都正常,就能正常投保。
达尔文少儿版呢,就更灵活一些。满足一定孕周和体重条件,出生后3个月或6个月儿保正常,也有机会正常买。
3、新生儿黄疸
小宝宝抵抗力低,还很容易得新生儿黄疸,重疾险的健告知也基本都会问到,一般要求治疗结束6个月后才能买。
现在小淘气全球版,治疗结束后3个月,检查正常就能买,宝宝能更快买到保障。
青云卫5号和小淘气5号也放宽了核保,它分“病理性”和“非病理性”两种情况,只要符合条件也能正常保。比如非病理性的,治好了就可以正常投保。
当然啊,除了这几个健康异常,还有肺炎、先天性甲减、臀纹不对称等等,这几款少儿重疾险都放宽了核保要求。

成人重疾险,这2款很宽松
咱们接着再看,成人重疾险放宽政策。
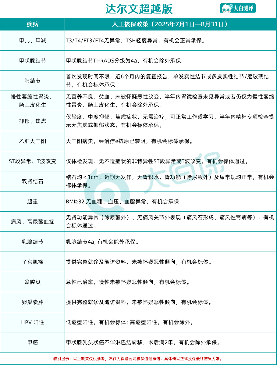
这次核保放宽的产品,虽然只有2款,但都是目前市面上第一梯队的优秀产品。
上下滑动查看


现在三四十岁的朋友们,谁体检报告上还没几个“小箭头”、“小结节”
买重疾险常常是被“除外”或者直接被拒保了。
那这次核保放宽,都会机会买了!
1、结节
就拿结节来说,重疾险一直卡得很严,现在这两款产品都宽松了不少:
乳腺结节4a:这两款产品,都有机会除外承保。以守卫者7号为例,做了穿刺并且结果是良性的,穿刺后8个月复查没超过4a、腋窝淋巴结也没问题,就有机会除外承保。
甲状腺结节4a:达尔文超越版和守卫者7号,同样满足条件,也有机会除外承保。
肺结节:达尔文超越版不卡首次发现时间,近半年复查稳定就有机会正常买!
守卫者7号对复查稳定的肺结节也有机会正常保或除外保。
2、乙肝大三阳
大三阳几乎是买不到重疾险的,现在达尔文超越版对于“经过治疗,e抗原转阴”的情况,就有机会正常买。
守卫者7号也不错,如果检查结果还行(肝脏b超没大问题、肝功能指标没超太多等),也有机会加点钱买上,这绝对是个大突破~
3、甲状腺癌
还有“甲状腺癌术后”的朋友,这两款产品,满足一定条件,都有机会除外承保。
除了甲状腺及其相关并发症不保,其他大病都是正常保障。
另外像HPV感染、抑郁症、焦虑症等等,现在也都有机会正常投保了,这在以前也是挺难的。

核保结论,哪个最好?
聊完核保政策之后,再跟简单大家说说:哪个 [核保结论], 对我们最有利。
这个结论,直接决定了我们能不能买、怎么买、以及将来能不能顺利赔。
一般我们做完健康告知之后,如果有涉及到的健康异常,可以优先做智能核保。保险公司会评估每个人的风险情况,然后给出不同的核保结论。
常见的核保结论有5种,下面按对我们最有利的程度,来排序:
正常承保:就是正常保的意思,该保的都保,该赔就赔
加费承担:多交一点钱,但保障范围正常
除外承保:能买,但已经存在的疾病以及可能引起的并发症等不保。
延期承保:疾病情况不明确,要再观察一段时间
拒保:完全买不了
这里有个特别重要的点是:每家保险公司的核保尺度不同,同样的健康情况,在这家公司可能被“除外”,换一家说不定就能“正常买”。
所以,如果做完智能核保,某款产品不能正常承保,不要紧张,多试试几款产品,争取拿到对咱们最有利的核保结论。

写在最后
这次核保政策松口,加上八九月份好产品下架、新产品涨价的节点,现在真的是一个非常难得的黄金窗口期。
如果你或者家人之前因为健康原因没买到,或者打算买重疾险的,现在真的是最好的机会。
趁着现在选择多、价格好的时候,花点时间好好看看。
如果还有其他疑问,或者想了解具体的保险问题,预约>>>保险咨询顾问,为你1v1咨询~
达尔文12号
全网爆火的“省税神器”岁岁享3.0,复利最高5.0%!
慧择小马老师|1110 浏览
福临门两全C款,节税神器,现在投,明年多省一大笔钱
慧择小马老师|779 浏览
短短3天,她帮客户要回了漏赔的100万!
慧择小马老师|360浏览


