重疾险和寿险都将涨价已经是确定的事了,
瑞华达尔文超越版12号因调整费率临时下架后重新上架。
另外定期寿险也有了产品下架的消息:
臻爱2026定寿2月28号已经下架、华贵大麦系列暂定3月20号下架!
重疾险市场2026年3月最新利好!
只要在3月1日-3月31日期间投保达尔文12号、达尔文超越版12号、达尔文宝贝计划12号系列(单件年缴保费≥2000元),就能免费拿:300元无门槛购药抵扣券!
100%全额抵扣,不限次使用;
1000+种药品,涵盖感冒/肠胃/慢病等全家常用药;
1分钱包邮到家,线上知名药房直发。
上下滑动查看限时福利
提到达尔文12号系列,一定绕不开超级玛丽15号,这是被问的最多的2款产品,那么到底哪款更适配自己?
今天就从①有哪些核保放宽政策、②基础保障对比、③可选保障对比方面详细对比,帮你理清思路。
如果你不确定自己的健康状况能否投保,不妨先点击>>>让专业顾问帮你免费评估~

达12和超玛15核保放宽
达尔文12号和超级玛丽15号同步开启限时核保放宽,
之前因健康小异常被拒保、加费的朋友,现在终于有了新机会。
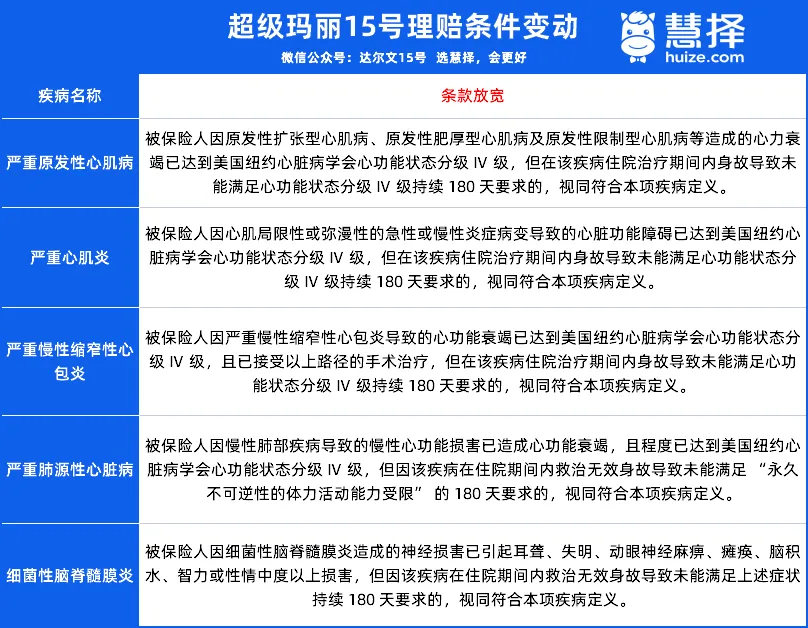
除此之外,超级玛丽15号主要针对5种重疾,最关键的改变就是放宽了 “需持续患病 180 天” 的赔付限制。
上下滑动查看
还有一个重要的提醒,就是明年新生命表启用后,重疾险价格大概率会上涨,现在入手既能抓住宽松核保窗口,又能锁定当前划算保费,堪称双重福利。
两款产品各有侧重,覆盖了不少常见健康问题,之前被这些小毛病劝退的朋友,现在可以重点关注。
达尔文12号的核保放宽针对性很强,尤其对心脏、肝胆、妇科相关异常格外友好。
心脏类:体检中发现ST段异常或T波改变,只要没有胸闷、心慌等不适症状,且年龄在30岁及以下,即可正常承保。
三尖瓣轻度返流:仅体检查出、无治疗史和不适症状,单个瓣膜轻度返流可标体通过。
卵巢囊肿:近半年超声报告显示囊肿边界清晰、无回声,单侧最多3个且最大直径不超过4厘米,无治疗史即可标体。
轻度脂肪肝:非酒精性、无中重度脂肪肝病史,且肝功能指标不超过正常值1.6倍,无需加费。
上下滑动查看
超级玛丽15号则聚焦结节和消化类高频问题。
甲状腺结节4a:提供最近三个月内的公立医院超声报告,且淋巴结无异常,有机会获得除外承保。
肺结节:单发大于6毫米,但超声或CT报告无恶性描述,通过人工核保有机会标体承保。
非萎缩性慢性胃炎:无胃出血史,无需HP复查,可直接通过核保。
其他:抑郁症、宫颈原位癌、强直性脊柱炎、类风湿性关节炎等以往严格核保的情况,现也有机会标体或除外承保。
上下滑动查看
这些之前让人头疼的小毛病,现在都有了投保可能。

达12和超玛15基础责任对比
核保友好只是基础,核心保障实力才是关键。

两款产品的基础保障都很扎实,均涵盖重疾、中症、轻症保障,但细节差异明显,适配不同需求的人群。
达尔文12号:重疾保障灵活性更高
重疾理赔后保障持续:
意外重疾额外赔付:
因意外导致的重疾,能额外赔付35%保额。
理赔条件放宽:
针对心肌炎、原发性心肌病等5种急性致死重疾,放宽了持续天数要求,避免确诊后短时间身故无法理赔的纠纷。
超级玛丽15号:结节与癌症保障更具优势
结节友好:
超级玛丽15号专门覆盖肺结节、乳腺结节、甲状腺结节,如肺结节≤8毫米且无恶性特征即可正常承保。
癌症保障衔接性强:
涵盖从轻度到重度癌症的递进赔付,支持癌症特药津贴,减轻用药负担。
特色责任差异
达尔文12号自带60岁后住院津贴保障和顶梁柱关爱金,适合关注老年住院和家庭责任的人群。

达12和超玛15可选责任对比
除了基础保障,可选责任的灵活搭配能让保障更贴合个人需求,重点对比三款常用附加责任。
1. 重疾多次赔

达尔文12号的亮点在于终身重疾多次赔,非同组重疾的间隔期仅需半年,而且在价格上更有优势,适合希望长期获得稳定重疾多次保障的人群。
超级玛丽15号则更适合预算有限、只想强化关键年龄段保障的朋友,其65岁前重疾多次赔的附加价格更低。
2. 癌症多次赔

两款产品的基础规则相近:间隔期后仍处于癌症状态即可赔付。
核心区别在于超级玛丽15号可选癌症无限次赔,保障力度更充足,不过这项附加责任会比基础版贵几百元。
达尔文12号的癌症多次赔则以基础3次赔付为主,价格更实惠。
3. 疾病关爱金

超级玛丽15号的优势在重疾高额赔付,45岁前确诊重疾能多赔100%保额,对于中青年阶段家庭责任重的人群来说,能快速获得高额资金支持。
达尔文12号的特色则是覆盖范围更广,不仅重疾、中症能额外赔付,轻症也能享受额外赔付,适合看重高频轻症保障的人群。
不知道该如何搭配附加责任更划算,可让顾问根据你的预算和需求定制方案。

写在最后:如何选择?
综合来看,两款产品各有适配人群,选对了才能让保障更到位。
担心保费白花、看重长期保障实用性的朋友。
达尔文12号的现金价值更高,保费更实惠,同时,它的住院津贴、顶梁柱关爱金等责任对家庭支柱更友好。
家庭支柱、看重轻症保障和终身多次赔的人群可以优先考虑。
超级玛丽15号更适合:
结节和癌症风险人群的优选。
核保对甲状腺结节、肺结节、慢性胃炎等更宽松,保障聚焦癌症防护,45岁前重疾赔付力度大。
适合预算有限想强化关键年龄段保障、关注结节和癌症风险的中青年。
重疾险选择关乎长期保障,容不得马虎,核保放宽窗口和涨价前的机会都很难得,与其自己纠结对比,不如让专业人士帮你把关。
达尔文12号
年金险怎么选?太平e满多年金保险,第5年开始领,满期拿回保费
慧择小马老师|286 浏览
星福家天马版:躺收最快的增额寿,钱存进去,2年返本!
慧择小马老师|514 浏览
短短3天,她帮客户要回了漏赔的100万!
慧择小马老师|360浏览


