相信不少朋友都遭遇过这类情形,体检出现异常,例如肺结节或其他既往症。
去医院检查之后,医生表示没什么大碍,只需定期复查即可,然而在购买保险时却遭到拒保。
这是因为常规的重疾险健康告知通常较为严格,所以很多人都买不了。
今天给大家推荐一个新的选项——完美人生8号重大疾病保险。
但在买之前一定要注意这3个缺点,避免理赔遇到纠纷。

先来看看投保完美人生8号重大疾病保险需要注意的点:
①年龄
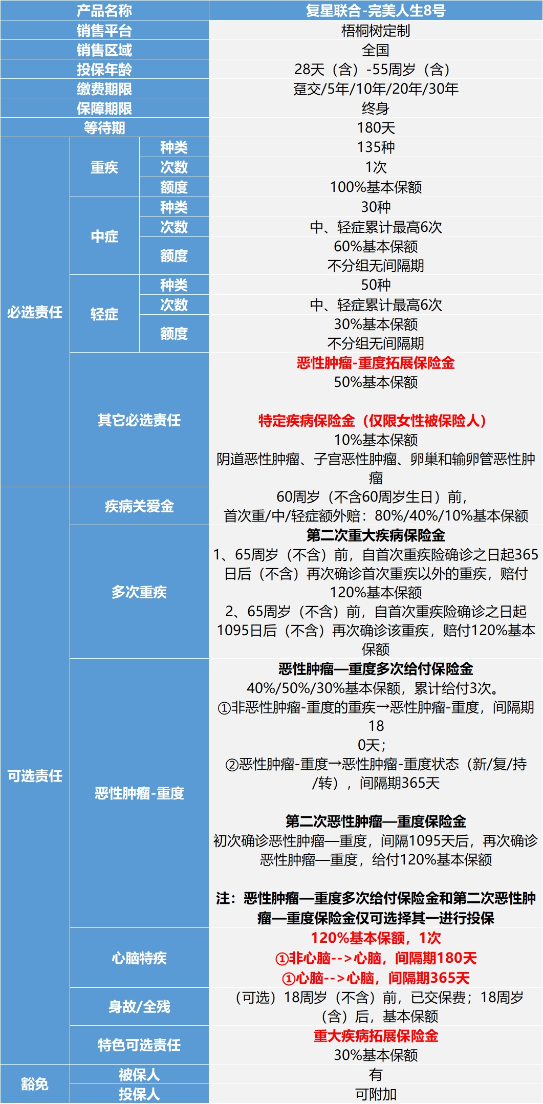
完美人生8号重大疾病保险的投保年龄为出生满28天至55周岁。
②保险期间
完美人生8号重大疾病保险的保险期间为终身。
③交费期限
完美人生8号重大疾病保险的交费期限为趸交、5/10/20/30年交。

完美人生8号重大疾病保险
的保障怎么样?
再来看看完美人生8号重大疾病保险的保障责任:


完美人生8号重大疾病保险是由复星联合推出的定制款互联网重疾险。
但最终理赔还是复星联合负责,在慧择购买保险产品,慧择提供理赔协助服务,给大家提供全方位售后保障服务。
达尔文12号重疾险
年金险怎么选?太平e满多年金保险,第5年开始领,满期拿回保费
慧择小马老师|309 浏览
星福家天马版:躺收最快的增额寿,钱存进去,2年返本!
慧择小马老师|555 浏览
短短3天,她帮客户要回了漏赔的100万!
慧择小马老师|360浏览


