很多人不知道,定期寿险其实是保险里最有温度的一个险种。
人不在了,钱还在,它不保活多久,而是确保万一顶梁柱提前离开,家人不会因为失去收入而陷入困境。
进入2026年,很多粉丝问,定期寿险有必要买吗?2026高性价比定期寿险推荐哪款?哪个保司的定寿产品靠谱?
小马老师今天从价格、保额上限、健康告知宽松度和免责条款等维度,筛选出5款最值得入手定寿产品,分别是华贵大麦2026、华贵大麦甜蜜家2026、国富定海柱7号、中意擎天柱11号、同方全球臻爱2026。

2026年定期寿险榜单
全部来自大公司,条款透明,核保友好,我们就一一拆解它们的核心优势及适合人群,帮你3分钟选对不踩坑!
赶时间的朋友也可以点击>>>找顾问老师,1V1推荐产品,介绍保障责任~

5款定期寿险,有什么亮点?
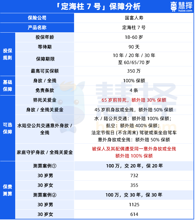
1.定海柱7号,国富人寿承保

定海柱7号定寿保障详情
价格便宜,榜单中最便宜的产品,30 岁人群投保 100 万保额,保至 60 岁且缴费至 60 岁,男性年缴仅 1125元,女性低至614元/年。
附加保障丰富,可以选猝死额外赔,水陆交通额外赔,家庭守护关爱金等,如果45岁前房车贷多,或孩子教育费用较高,还可以选择附加45 岁前身故/全残特别关爱金,能额外多赔 50%。
增值服务实用, 配套8项健康增值服务,包括三甲医院门诊预约、就医陪诊和全球代购药等实用权益,很多定寿产品都没有。
2.大麦2026,华贵人寿承保

华贵大麦系列定寿保障详情
价格亲民,30 岁男性投保100万保额,保20年交20年,年保费仅 735 元,女性仅需357元,比定海柱6号高一点点,但也大差不差。
高额保障,最高可投保 400 万保额,保持行业免体检保额上限。
附加险灵活,航空意外和水陆公共交通意外两种独立附加险,可以分开选。
健康告知宽松,没有涉及肺结节等常见健康异常,投保门槛较低。
不过需要注意的是,大麦2026将酒驾、无证驾驶等情况列入了免责范围,投保时需仔细了解。
3.大麦甜蜜家2024,华贵人寿承保
大麦甜蜜家2026的保障设计简洁明了,核心责任聚焦身故 / 全残保障,相较于普通定期寿险,它有这些独特之处。
夫妻共保,保障不缩水,一张保单同时覆盖夫妻双方,共享保障责任,但保额独立核算。
例如选择 100 万基本保额,夫妻各自均拥有 100 万的身故 / 全残保障,相当于以单份保单成本实现双倍基础保障。
特定场景翻倍赔,若夫妻二人不幸遭遇同一场意外事故,并在事故发生起的 180 天内,因该事故导致双方都身故或全残,可触发双倍赔付,即各赔付 200% 保额。
双重保费豁免保障,夫妻任意一方发生身故或全残,可立即免除剩余未交保费,且另一方的保障责任继续有效。
综上,如果大家比较看重夫妻版的保障,想用差不多的钱,买到更高的保障,可以考虑大麦甜蜜家2026。
不过大麦甜蜜家夫妻双方保障一模一样,无法基于个人的收入和退休年龄来做出更适配的方案,想要更灵活一些,可以考虑下面这款擎天柱11号。
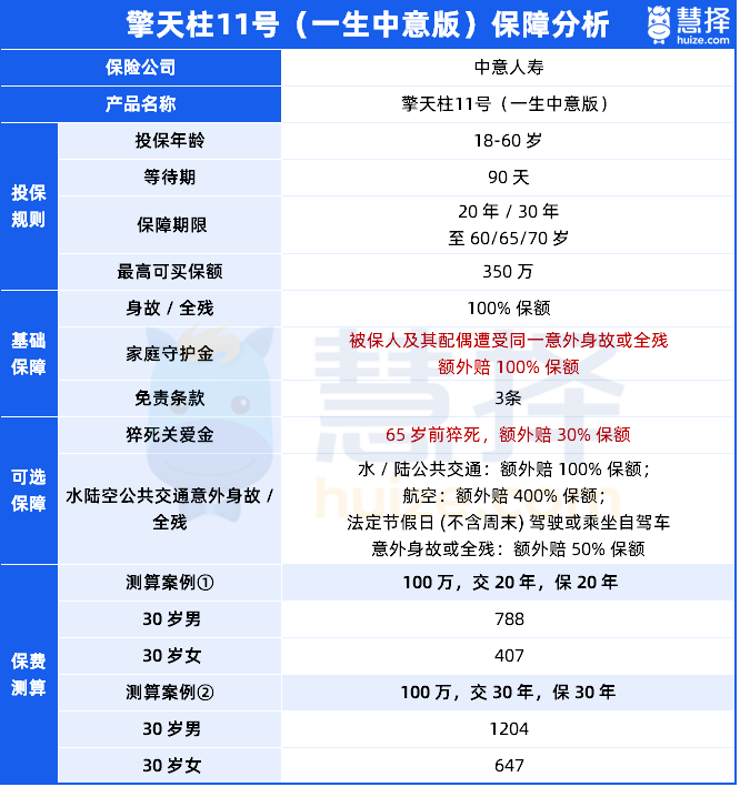
4.擎天柱11号,中意人寿承保

擎天柱11号一生中意保障详情
擎天柱11号是擎天柱系列的新品,性价比很不错。
自带家庭守护金,和配偶同时因意外身故/全残,保额直接翻倍!投100万赔200万,给家人双倍安全感。
健告宽松不问结节,有甲状腺结节、乳腺结节、肺结节都不影响买,也没问焦虑症、抑郁症、强迫症等精神问题,对身体有异常的朋友很友好。
猝死责任赔的多,65岁前额外赔付30%,投50万赔65万、投100万赔130万,熬夜加班族更放心。
覆盖日常交通方式,法定节假日自驾出意外,或者是航空/水路公共交通意外导致身故,都有额外赔付,最多额外赔4倍保额。
如果是夫妻一起投保,想了解区别擎天柱11号(一生中意版)和大麦甜蜜家2024更详细的区别,
5.臻爱2026/两全,同方全球承保

臻爱2026两全保障详情
这两款产品由同方全球人寿承保,亮点主要在它的特色保障上,很多产品都没有:
能附加恶性肿瘤保险金,确诊恶性肿瘤身故,且年龄未满 65 岁,能额外赔 50% 保额,如果家族有病史或担心癌症身故可以考虑。
能附加 “满期返保费” 责任,如果想到期后没出险拿回保费,且预算很充足,首选臻爱2026(两全),满期 100% 返还已交保费的责任,到期(比如保到 80 岁)没出险,直接返还所有交过的保费。
举个例子:30 岁男性买 100 万保额,交30年保30年,选择臻爱2026两全,每年保费4645元,30年总保费13.9万。如果活到60岁,这13.9万全额拿回,如果期间身故,家人拿 100 万保额。
这样既可以保障,又可以兼顾一部分的增值。
写在最后
定期寿险,是留给家人最后的担当,
人不在了,它便化身几十万甚至百万现金,托住摇摇欲坠的生活。
如果你是家庭顶梁柱,一定要了解下定期寿险。
看完还不清楚自己的情况,更加适合哪款定寿产品,直接抄作业
想省钱选性价比高的:定海柱7号很合适,基础保障的保费最便宜,免责少
预算充足想拿回保费:臻爱2026(两全)能附加返还责任,到期没出险拿回钱,“存钱+保障”两不误。
在一线城市收入高的朋友:大麦2026保额高,最多能买400万。
夫妻一起买:大麦甜蜜家2026,两人一起投保更划算,还能享受夫妻互保的专属保障。
有结节或抑郁症等健康问题:擎天柱11号核保更宽松,也有夫妻额外赔保障。
如果想结合具体的年龄,测算定寿产品保费,或者想结合具体的家庭债务情况规划定寿保额,点击>>>找专业顾问,测算具体保费,1V1匹配最合适的定期寿险方案。
小学童2号
星福家天马版:躺收最快的增额寿,钱存进去,2年返本!
慧择小马老师|440 浏览
达尔文宝贝计划12号来了!能赔先天性疾病、最低只要600多块
慧择小马老师|805 浏览
短短3天,她帮客户要回了漏赔的100万!
慧择小马老师|360浏览


