重磅消息!储蓄险里的当红炸子鸡福满佳C款(分红型),将于2026年1月底下架!
目前已有多个地区提前下架趸交计划,这款预定利率高达4.25%演示的稀缺型分红险,福满佳C款正进入最后倒计时!
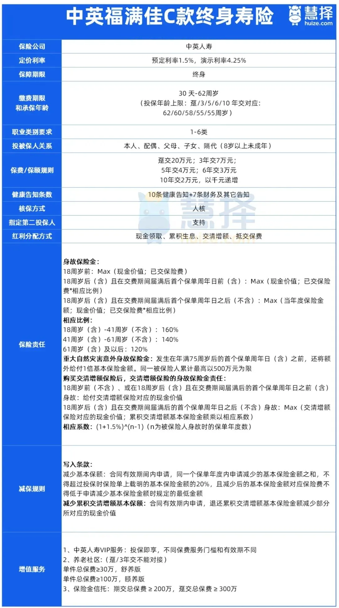
如果你正在关注福满佳C款介绍,犹豫是否值得入手,或想了解福满佳C款优缺点是什么?收益怎么样?
那么这篇文章你一定要看完,这是你抓住高演示利率红利的最后窗口期!
赶时间的朋友,想抓紧测算福满佳C款收益情况,找保险咨询顾问>>>1V1定制方案,测算实际收益。

为什么福满佳C款紧急下架?
话不多说,福满佳C款哪里可以买?
投保窗口之所以关闭,是因为触到了监管与市场的双重红线:
监管红线:现在3.9%以上的产品已不再接受备案,现在市场还在卖的,属于之前那批存量产品
市场红线:高演示利率会让保险公司背上利差损风险,叠加最新评估利率降至 1.9%,这类产品的运营压力已经顶到了天花板。
官方已经实锤,早在2025年10月29日,中国保险行业协会的文件就定了调,普通型人身保险预定利率研究值正式调整为1.9%,
拖到2026 年1月,市面上剩下的 4.25% 演示产品,就是最后一波清库存窗口。

错过这波,再想找复利能摸到 3%+ 的理财险,基本没机会了,想抓住窗口期的朋友,点击立刻预约~

福满佳C款,值得入手吗?
福满佳C款能成为今年的大爆款,离不开它保障全、收益高、灵活度强,还背靠大保司,下面我们一条条拆开说。

1.保障责任全面
另外,它也有一些实用的保全功能。
减保宽松:最快第5年就能操作,每年最高减基本保额的20%,急用钱的时候能灵活取现。
支持年金转换:符合条件能把保单现金价值转成年金,活多久领多久,前期当 “大额存单” 攒钱,后期当 “养老金” 兜底,一份保单两种用法。
2.市场稀缺的4.25%演示
很多人可能不太了解,分红型保险的收益,不只看分红实现率,还和预定利率、演示利率密切相关。
虽然演示利率不是保证收益,但它代表了产品在理想情景下的分红潜力,演示利率越高,未来实际能分到的红利通常也越可观。
我们也拿了市场第一梯队的几款增额寿,来和福满佳C款对比收益,差距非常明显!

可以说整个市场上,能做到4.25%演示利率的分红型产品寥寥无几。
正因如此,福满佳C款随时都有下架的可能性,大家且买且珍惜。
3.收益顶尖
福满佳C款的收益表现,在当前分红型增额终身寿险里绝对算得上尖子生。
举个例子:一位30岁的女性,每年交10万元,连续交5年,总共投入50万。
如果按100%分红实现率来算,也就是保险公司把预期红利全部兑现:

保单最快第7年就回血了,比保底收益快了3年。
一旦现金价值超过已交保费,你不管是想申请减保还是保单贷款,都可以灵活运用这份保单。
到第15年,账户里的总利益预计达到70.5万元,折算下来年化复利约2.67%。
到第26年,总利益直接突破101.9万元,相当于当初投入的50万翻了一倍多。
持有越久收益涨得越明显,到80岁时预期能有228.5万多,复利超3.2%。
这个水平,不仅远超银行定期存款,也比市面上大多数同类储蓄险都要高。
估计有人会说,分红达成率哪能长期保证100%,太理想化了~
确实,分红是不保证的,现在咱们把预期打个折,假设达成率只有 50%,看看福满佳C款的收益表现怎么样?

到第30年,总利益仍有92.6万元左右,复利约2.22%;
持有时间越长,优势越明显,后期长期复利还能稳步升到2.6%左右。
即便打对折,它依然跑赢市面上绝大多数分红型产品,稳稳站在收益第一梯队。
4、红利领取方式丰富
它的红利派发方式也很丰富,包括现金领取,累积生息,抵交保费和交清增额, 总共4种方式。
这几种红利领取方式各有好处,大家根据自己的需求去选择就好。
比如你是及时享乐的风格,就可以选现金领取,每年领钱拿出来花;
要是你就是在储蓄希望收益更高,那就选交清增额,加保额提高收益。

福满佳C款,承保公司实力怎么样?
它的股东堪称强强联合,背景稳如磐石。

中粮资本,央企中粮集团旗下金融平台,控股蒙牛、福临门、大悦城等)
英国英杰华集团,成立于1696年,329年历史,英国王室御用保险品牌,全球9家大而不能倒保险公司之一
更关键的是,中英人寿不仅出身就是富二代,经营也特别扎实。
1.偿付能力超强
2025年3季度,中英人寿的综合偿付能力充足率305.89%,核心偿付能力充足率209.31%,远超监管定的合格线(综合偿付能力充足率≥100%、核心偿付能力充足率≥50%)。

2.风险评级优秀
截至2025年3季度末中英人寿风险综合评级(IRR)已连续37个季度荣获“A类”评级,可以说是满分学霸中的第一名!

3.投资能力突出
近3年平均综合投资收益率有8.23%,要知道国内寿险公司的平均综合投资收益率一般在3.5%-4.5% 左右!
尤其是在2024年,中英人寿的综合投资收益率达到15.59%,财务投资收益率7.54%,这个收益率足以支撑中英人寿的分红险给到一个较高的分红实现率。
4.历史分红优秀
分红兑现方面,中英也一直很靠谱,
过去10年平均红利实现率122% ,2022年所有产品分红实现率超100% ,2023年市场低迷期仍做到77.3%,属全国前5,2024年老产品平均实现率100%,新产品也达97%。
像此前热销的福满佳2.0、福满盈3.0等产品,实际收益都达到了预期的3.5%左右,口碑有目共睹。
所以,福满佳C款不仅产品设计优秀,背后的保险公司更是实力硬、经营稳、分红实打实,值得长期托付。
写在最后
说真的,福满佳C款能火不是没道理的,4.25%演示利率,央企和百年外资双重背书,收益稳居第一梯队,现在市面上几乎找不到替代品。
但重点来了,据保司消息,福满佳C款将于1月底下架,保不准什么时间紧急停售!
多地趸交已停,全渠道大概率1月底彻底下架,监管红线卡死,以后想再找IRR超3.2%的分红险,基本没机会了。
小学童2号
福临门两全C款,节税神器,现在投,明年多省一大笔钱
慧择小马老师|904 浏览
年化达10%!个税最高省5400元!中意悠然金生来了…
慧择小马老师|727 浏览
短短3天,她帮客户要回了漏赔的100万!
慧择小马老师|360浏览


