保险资讯

说2个新险种:新型医疗险和家财险

更新时间:2025-12-08 12:00

之前讲过我买重疾险的坎坷之路,虽然很折腾但好在买到了。

只是可惜了我的百万医疗险,这些年一直都没买上,因为我有肺结节,没法通过健康告知。
记得不少同学也跟我提过,因为肺结节或者糖尿病之类的健康异常,买不到百万医疗险。
现在终于等来好消息了~

最近一种新型的医疗险,对健康的要求很宽松,几乎大部分人都能买上。

等不及的朋友也可以点击>>>有专业顾问1v1在线服务~


图片
保障力度也跟主流的百万医疗险差不多,只是价格贵一点,起赔的门槛高一些。
但咱们买这个主要也是预防大病,起赔金额高一点问题不大,保得全比较重要。
所以,综合看下来,还是很推荐大家了解一下。
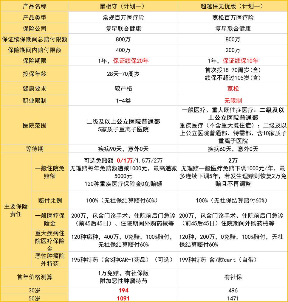
这款产品叫超越保无忧版。
对比常规的百万医疗险、其他新型医疗险呢,有这么几个好处:
①健康要求非常之宽松
普通百万医疗险不给买或者要除外承保的情况,它能买到的概率很大,只是针对不同的老毛病理赔的力度会有区别。
一般的健康问题,比如甲状腺结节、乳腺结节、肺结节、不伴有特定疾病的高血压等,都可以买,后面因此导致的住院费用也可保可赔,每年报销额度最高400万。
七大类特定的、重大的既往症(包含癌症、冠心病等,如下图所示),只要不是现在还在治疗中的,也可以买,但报销金额最高是5千元。
额度确实有限,算是锦上添花吧,因为这些情况,其他宽松医疗险是不赔的。
图片
我举个例子,大家可能更好理解一点。
假设小明得过白血病,但已经出院了,他可以买到超越保无忧版。
买了1年后白血病复发,要去治病,假设自费了3万块,那么超过2万的部分可以报销,由于限额是5千,所以能报销的金额是5千块,再往后白血病的治疗费,就不赔了。
假设小明除了白血病,其他啥毛病都没有,买了超越保无忧版几年后确诊了肝硬化,由于这个不是买前就有的疾病,不算小明的既往症,所以肝硬化相关治疗费,可以正常报销,最高额度400万
②保的责任、项目,比较全
跟普通的百万医疗险,保障项目没有打折扣。
像什么住院前后门急诊、门诊手术、特殊门诊、住院期间外购药械、癌症院外购药等都是能保。
图片
③保证续保10年
现在正常的百万医疗险,有一些能做到20年保证续保。
但在宽松医疗险这个赛道里面,基本都是不保证续保的,因为风险很大,毕竟投保的人多多少少有些老毛病。
但不保证续保的话,意味着如果理赔过或者产品下架,那很可能后续就买不到了。
超越保无忧版能做到10年保证续保,确实很难得。
那么,这款产品有没有什么不足呢?自然是有的。
首先,一般的百万医疗险,是自费超过1万的合理费用,可以100%报销。
超越保无忧版是自费超过2万的部分,才能100%报销,但如果没有发生过理赔,每年可以降低1千块,最多降5千,等于免赔额最低1.5万。
关于这点,还算合理吧,同类宽松产品大多也是2万起赔,也跟很多地方的惠民保齐平,甚至还低一些。
价格方面的话,会比常规百万医疗险贵一点,但也不会太夸张。
30岁首年是496元,50岁爸妈大概1500左右。
建议大家优先试试正常的百万医疗险比如星相守,能买星相守先考虑星相守,不能买再优先考虑超越保无忧版。
要是给父母买,觉得超越保价格贵的话,也可以考虑众民保2025,不保证续保,但保障同样很全,价格会更便宜点,还有家庭版可以有一些价格优惠。
还是那句话哈,虽然这俩产品健康要求宽松,但还是建议要预约顾问,结合你的情况看看什么算严重既往症、什么不算,哪些情况能保哪些不能保。
另外,最近有不少人来问有没有可以保房屋的保险,前阵子上线了一款比较不错的家财险,有需要的同学可以看看。
产品是太平洋家的,叫全能保,价格挺便宜的,保障项目也周到。
①房屋主体损失
因火灾、爆炸、台风、暴雨、地面突然塌陷等导致的房屋主体损失,可以赔钱,不同版本额度几十万~几百万。
②房屋附属设备损失
房屋附属设备,主要是指车库、储藏室、天井、庭院、围栏这些,因为火灾、爆炸、台风等导致了损失,也可以报销。
每次起赔门槛是500元或者损失金额的5%,最高可以报销10万-50万。注意哈,一些沿海省市,针对台风和暴雨导致的损失,起赔金额会高一些。
③室内财产损失
因为火灾、爆炸等导致家里的财产损失,超过500块或损失金额5%的部分,可以报销,额度最高几万到几十万。
④管道爆裂保险金
自来水管、暖气管、排污管等爆裂,相邻住户市内管道爆裂、渗透,1千元或损失金额的10%起赔。
前面是几个比较主要的保障,除此之外,火灾爆炸等导致第三方产生损失、室内盗抢、事故导致出租的租金损失等也可以保。
这款不仅房主可以买,租户也能买,但要注意,只有常规的商品房可以保,小产权、自建房不行,买后第7天生效。
价格也很便宜,最低只要88块,最高也不到400块。
买上一份,还是比较安心的,毕竟房子是我们非常重要的资产。
感兴趣的朋友也可以点击>>>有专业顾问1v1在线服务~