潍坊的朋友们,秋高气爽的季节里,有个好消息要告诉大家 ——“潍坊惠民保2026” 在 11 月 11 日就要和我们见面了!
限已参加潍坊市职工基本医疗保险和居民基本医疗保险并同步参加相应职工大额医疗费用补助和居民大病保险的参保人员。
由潍坊市医保局、潍坊市民政局、潍坊市财政局、潍坊市农业农村局、潍坊市卫健委、潍坊市国资委、潍坊市税务局、潍坊金融监管分局、潍坊市总工会、潍坊市妇联、潍坊市残联11个部门共同指导监督,由中国人民财产保险股份有限公司潍坊市分公司首席承保,中国人寿财险、中华财险、中国人寿联合承保,腾讯微保担任运营平台,专为潍坊市人民量身定制的普惠性商业补充医疗保险,有效减轻市民朋友因大病、重病带来的经济压力。
“潍坊惠民保2026” 现在已经开放参保,最新参保攻略也一并奉上。
不过潍坊惠民保2026虽然便宜,投保门槛也低,但更建议作为兜底保障,不建议作为“第一选择”。
能通过健康告知,且没有什么既往症,优先选择百万医疗险。
如果预算不多又想去特需,选长相安3号庆典版>>>点击咨询官方投保入口。人保承保,价格也友好,30岁最低388元,60岁1089元。重疾能报特需或国际部,外购药不限清单,适合看重药品保障或就医体验的人。
给高龄父母买,也可以考虑众民保2025>>>点击咨询官方投保入口,这款综合表现也不错,住院前后门急诊、门诊手术保障都有,普通外购药械和投保职业也没有限制。
如果因为地区限制,或者预算原因,那就考虑免健告医疗险。
一、潍坊惠民保2026最新参保攻略
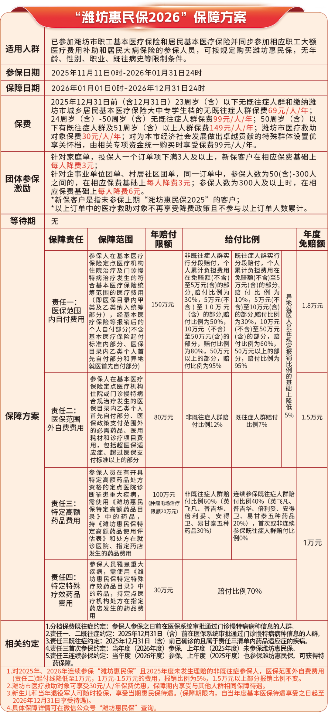
适用人群:
限已参加潍坊市职工基本医疗保险和居民基本医疗保险并同步参加相应职工大额医疗费用补助和居民大病保险的参保人员。
参保时间:
2025年11月11日24时-2026年01月31日24时。
保障期限:
2026年01月01日0时-2026年12月31日24时。
保障内容:

参保方式:
关注 “潍坊惠民保” 微信公众号,点击底部【参保入口】就能快速进入!
二、潍坊惠民保2026做了哪些升级?
“潍坊惠民保2026” 在保持亲民价格的同时,进行了以下几方面的升级:
低龄参保保费低
2025年12月31日(含)前,23周岁及以下无既往症人群和缴纳潍坊市城乡居民基本医疗保险大中专学生档的无既往症人群,保费69元/人/年;24周岁(含)-50周岁(含)无既往症人群保费99元/人/年;其他人群保费149元/人/年。
团体参保享优惠
针对家庭单,投保人一个订单项下满3人及以上,新保客户在相应保费基础上每人降费3元;针对企事业单位团单、村居社区团单,同一订单中,参保人数为50(含)-300人之间的,在相应保费基础上每人降费3元;参保人数为300人及以上时,在相应保费基础上每人降费6元。
特定人群享优待
对2025年、2026年连续参保潍坊惠民保且2025年度未发生理赔的非既往症参保人,医保范围外自费费用(责任二)起付线降低至1万元,1万元-1.5万元的费用,报销比例为5%,1.5万元以上部分报销比例不变。
增值权益更省钱
公立医院体检折扣;专科医院专项检查优惠;免费超声波洁牙、儿童涂氟防龋项目;潍坊美年大健康体检优惠;免费中医养生服务;居家检测礼包(幽门螺旋杆菌抗原检测等);影音娱乐平台超值折扣;腾讯视频VIP周卡(限量领);10元滴滴打车券(限量领)。
三、潍坊惠民保2026出险后如何理赔?
为了让理赔服务更便捷、更快速,减轻大家就医的资金压力,潍坊市基本医疗保险参保人(包括城镇职工、城乡居民)均可参保,不限制年龄、户籍、职业、健康状况等投保条件。
全新升级的“潍坊惠民保2026”与基本医疗保险紧密衔接,针对性强,性价比高,保障范围广,承保门槛低,可有效减轻群众高额医疗费用负担,提升健康保障水平,助力潍坊省构建覆盖全民多层次医疗保障体系。这样的服务,是不是让人感觉很贴心呢?
众民保2025
星福家天马版:躺收最快的增额寿,钱存进去,2年返本!
慧择小马老师|307 浏览
达尔文宝贝计划12号来了!能赔先天性疾病、最低只要600多块
慧择小马老师|719 浏览
短短3天,她帮客户要回了漏赔的100万!
慧择小马老师|360浏览


