在存款利率持续下降的2025年,快返年金已经得到行业的普遍认可,用户用保单投票,在上半年,多款快返年金单品规模过亿。
即使当前传统型快返年金预定利率下调至2.0%,相较银行存款,2.0%定价的快返年金依然是香饽饽,用户咨询量依然不少。
大家看下9月六大行最新定存利率,就不难理解了。六大国有银行1年期存款利率不到1%,5年期仅1.3%。2.0%预定利率的快返年金,第五年开始领取,产品领取比例能到2+%,依旧存在较大的利差。

图片来源:网络
9月19日齐欣云服携手大家人寿,已上线联合定制的快返年金金禧一生,一款现金价值高、年金领取高,还能对接大家集团优质城心养老社区的好产品。
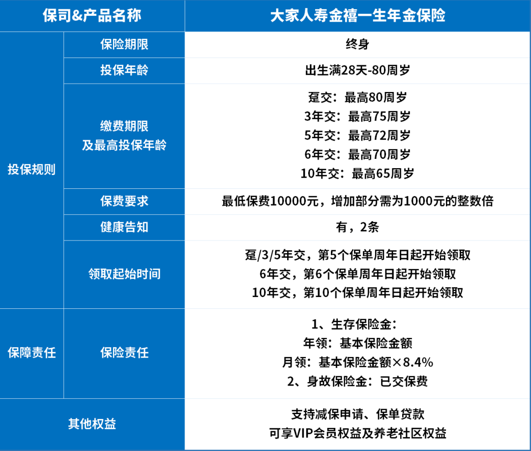
金禧一生年金保险产品
先看产品基本形态:

图片来源:齐欣自制
金禧一生出生28日起投,最高能支持到80周岁投保,支持隔代投保,交费方式可选趸/3/5/6/10年交,最低保费要求1万元起,最快第五年开始领取年金。
选择金禧一生,客户既能每年领取年金锁定利率,又能享受保司提供的VIP权益及养老社区服务,一份保单同时满足财富增长和养老需求。
不少客户选择快返年金作为中长期锁定利率工具,重点关注:年金领取时间及年金领取金额、现金价值增速及年金领取后现金价值。
金禧一生无论是领取时间及领取金额,还是在保单利益增长方面,都非常优秀。
快返年金90%以上的用户选择趸/3/5年交,金禧一生趸/3/5年交,都是第5年就可以开始领取年金,每年按已交保费的2%+领取。不用像传统养老年金那样等到退休才能开始领取,领取速度非常快。
趸交首年末现价率(现金价值/已交保费)就可达到92.7%,趸/3/5年交,生存总利益(现金价值+已领年金)在第3/4/5年就可超过已交保费,增长速度非常快。

图片来源:齐欣自制
我们以0岁女,趸交100万为例,

图片来源:齐欣自制
在第1年末,现金价值就达到了927170元,首年现价率(现金价值/已交保费)为92.7%,非常接近已交保费;
在第3年时,现金价值达到1002810元,已超过所交保费,并且76岁前现金价值一直>已交保费,相当于“本金”一直在,同时还有年金增厚收益。
从第5年开始,每年都能按已交保费的2.1%领取年金,即每年可以领取21000元,持续终身,活到老领到老;
在52年时,已累计领取100.8万元,生存总利益达到约201.86万元,是已交保费的2倍;
在76岁时,已累计领取151.2万元,生存总利益来到约251.2万元,达到已交保费的约2.51倍。
保单持有越长,领取越多,未来经济环境变化,若客户有其他直接规划,保单退保拿回现金价值一点都不亏。
还有一个重点需要提醒大家关注,不同于其他快返年金,金禧一生高龄投保友好,不仅是投保年龄高、健康告知极简,还有一个是年纪越大,票息率更高!80岁男性趸交投保,年金领取高达2.5%!

图片来源:齐欣自制
之前推广过大家慧选的合作伙伴应该都知道,大家集团自营城心养老社区很优秀。
本次金禧一生的承保公司是大家人寿,成立于2010年6月,隶属于大家保险集团,大家保险集团是由中国保险保障基金有限责任公司、上海汽车工业(集团)有限公司、中国石油化工集团有限公司共同出资设立,至今已发展成为一家涵盖保险、资管、养老三大核心业务领域的综合性保险集团。央企国资委背景,截至2024年底,集团境内外总资产超万亿元。
金禧一生作为一款线下产品,分支机构的覆盖度很重要,承保公司大家人寿省级分公司共计19家,覆盖分支机构广。快返年金核心投保人群集中在江浙沪、北京、天津、广东(含深圳)、四川,这些省市大家人寿分支机构都有覆盖到。
投保金禧一生,最低25万元保费起,即可享受到大家VIP会员权益,以及大家旗下主打的城心养老社区权益。
包含尊享家、健康家、生活家三大模块,包含门诊绿通、健康体检、出行代驾、留学教育、法税咨询等丰富内容。

图片来源:保司资料
大家集团主打城心养老,由大家集团旗下专业养老品牌“大家的家”精心打造,包含“城心医养”、“旅居疗养”、“居家安养”三段式多层次养老服务体系,能够为家庭提供从独立生活、协助生活到专业护理的一站式高品质养老服务。
目前在全国已拥有17个城心医养社区,6个旅居疗养社区,5个居家养老照护中心,还在持续布局中,社区覆盖遍布全国、且是高品质路线,覆盖省份优于市场绝大多数养老社区供应商,可以帮助更多省份有需求的客户锁定优质养老社区资源。

图片来源:保司资料
城心医养社区多位于城市中心地带,同时城心医养社区还靠近三甲医院,比如北京友谊城心社区,与友谊医院仅一街之隔,老人日常看病就诊非常方便。社区周边交通非常便利,而且大多社区距离老人原来居住的小区比较近,子女平时工作再忙,看望父母也不耽误,下班或周末一脚油门就能到社区和父母团聚。
当然,如果客户不想在一个地方久待,可以选择旅居养老,比如北戴河疗养社区,出门就能看到海,再比如黄山芙蓉谷疗养社区,在园内即可眺望黄山群峰。
旅居养老让客户实现候鸟式养老的生活,每年都能看到不同的风景,也很惬意。

图片来源:保司资料
推荐建议
2.0%时代,快返年金在传统型储蓄类产品里,依然有它独特的优势在。
无论是替娃存钱,还短期挪储、或养老需求规划(包括锁定优质养老社区资源),各位合作伙伴都可以考虑选择推荐金禧一生,一款产品集合了多个优势:
1、年金领取快、年金领取高,领取金额均每年领超过2+%,满足客户保单收益需求;
2、趸交第三年现金价值>已交保费,保单生存总利益持续>保费且增速快;
3、优质保司大家人寿承保,25万起可享VIP客户权益和旅居、长居养老社区服务;
4、最高80岁可投,且高龄投保票息率更高,可覆盖中老年客群财富和资产传承、养老服务需求。
以上是大家人寿金禧一生介绍,想要更多产品资料可以点击>>>获取~
星相守2号百万医疗险
年金险怎么选?太平e满多年金保险,第5年开始领,满期拿回保费
慧择小马老师|315 浏览
星福家天马版:躺收最快的增额寿,钱存进去,2年返本!
慧择小马老师|566 浏览
短短3天,她帮客户要回了漏赔的100万!
慧择小马老师|360浏览


