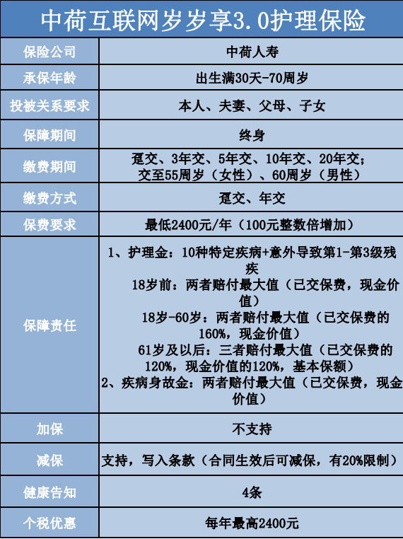
今天分享一款,能突破2.0%预定利率限制的保险产品——中荷互联网岁岁享3.0护理保险。
税率在10%及以上的朋友们,每年只需要存入2400块钱,不仅能节税,十年复利还能超4%!
而且收入越高的朋友们买它,就越划算。

有人要问了:护理险?是不是生病了或是残疾了才能赔?

别慌!它确实有护理保障——
比如确诊严重阿尔茨海默症、瘫痪等10种高发特疾或是意外失能,符合理赔条件,能直接领一笔护理金。

如果因病去世,它还能赔一笔身故金,身故金始终大于投入的总保费。
当然,就算没生病,它还有增值和节税两大功能,只需要持有10年,复利就能超4%,甚至是超11%。
假如30岁女性,每年交2400元中荷互联网岁岁享3.0护理保险,交10年。
3%-45%档税率,每年可节税72元-1080元。
假如她的税率是20%,第10年复利就高达4.43%。
为啥利益能这么高呢?
因为税率20%的话,每年可以节税2400*20%=480元,相当于每年实际只交了1920元。
10年下来,不仅拿到4800元的退税,保单里的2.4万还能复利增值。
当前保险的预定利率是2.0%,10年就拿到超4%的复利,是真划算。
而且收入越高的朋友投保,利益就越高,假如她的税率是45%,第10年的复利能超11%。

接着来看看,投保后如何节税?中荷互联网岁岁享3.0护理保险
你投保成功后,预留的邮箱里会收到电子保单,保单上有税优识别码。

然后在个人所得税APP上,找到商业健康险,把保单上的税优识别码输入进去就可以减税了。

有朋友问,自己已经投保了岁岁享2.0,每年交2400元,选择的10年交,还可以再投保一份岁岁享3.0叠加抵税吗?
不可以。
它俩都是税优健康险,也就是保险合同里有税优识别码的健康险,不管每年交多少钱,每年最多只能抵扣2400元的税前额度。
哪些人可以投保?
的投保年龄很宽松,支持出生满30天-到70岁投保。中荷互联网岁岁享3.0护理保险
缴费期限也很灵活,男女都支持10年、15年和20年交。
女性还可以选择交至55周岁,男性选择交至60周岁。
它的健康告知也相对宽松,只有4条。

符合上面的健康告知,就能投保。
另外,如果父母年纪大了,有健康异常不好买重疾险,也可以考虑投保一份岁岁享3.0。
既能存钱,又能保10种老年高发特疾,一举两得。
2025年11月30日前投保,还赠送一份价值几百块钱的体检套餐。中荷互联网岁岁享3.0护理保险

妇科常规、腹部B超、心电图、肝功能、肾功能、糖尿病、宫颈癌筛查等项目都有。
自己用不上,还可以转赠给配偶、父母或子女用,有效期1年。
但要注意:
自己不用的话,需要在规定的时候内转赠给家人,具体的时间可以咨询我们的顾问老师。
对了,有的地方是投保后,这个月或下个月就可以用来抵税,所以可以尽早投保。
暖宝保3号少儿门急诊保险
年金险怎么选?太平e满多年金保险,第5年开始领,满期拿回保费
慧择小马老师|315 浏览
星福家天马版:躺收最快的增额寿,钱存进去,2年返本!
慧择小马老师|566 浏览
短短3天,她帮客户要回了漏赔的100万!
慧择小马老师|360浏览


