【定海柱】系列一直是定期寿险中的“明星产品”,保障好、价格实在,是很多家庭的首选。
这两天,这个热门系列迎来了迭代升级 —— 最新的【定海柱7号】来了!
不过最近整个保险行业利率调整,不少朋友担心:新出的定海柱 7 号会比之前贵很多吗?保障会不会不如以前?
别急,今天我们就来一起看看定海柱7号保障到底咋样,还值不值得咱们入手。

定海柱7号,保障如何?
定海柱 7 号仍由国富人寿承保,核心保障延续了 6 号的优势,但在附加责任上做了升级。
为了让大家更直观,我做了个定海柱6号和7号的对比表格:

从表格中可以看到,定海柱 7 号价格比 6 号确实贵了些,但可附加的实用保障多了“家庭守护金”,部分保障范围也更广了,比如航空意外含非乘客。
下面,我们就着重聊一聊定海柱 7 号的核心优势:
1、超低投保门槛
和定海柱6号一样,定海柱7号投保很宽松。
1~6类职业都能买,全国可投,还支持外籍投保。
更值得一提的是,它的健康告知只有3条,不询问乙肝和各类结节。
要知道,很多定寿会把这些常见健康问题列为 “问询项”,非标体用户很容易被拒,而 7 号直接 “放行”,对乙肝、结节人群格外友好。

定海柱7号的健康告知
2、附加保障更丰富
定海柱 7 号最亮眼的升级就是新增了“家庭守护金”这一附加保障:
如果被保人和配偶因 “同一意外” 身故/全残,除了各自的身故/全残保额,还能额外赔 100% 基本保额,相当于实现双倍赔付。
比如小李给自己投保了100万保额,和妻子在同一场车祸中不幸离世,家人可以获赔200万赔付;
如果夫妻二人都投保了 100 万保额,在同一车祸中不幸离世,家人总共可获 400 万身故补偿金。
更关键的是,这项责任 “超便宜”:
30 岁夫妻附加后,每年仅多花 13-14 元,也就是一杯奶茶钱,就能给家庭加一层百万保障,性价比极高,非常适合夫妻一起投保。

除此之外,也保留了6号的3个实用附加保障,并做了优化:
① 水陆空公共交通+法定节假日自驾乘交通意外额外赔:
覆盖出行高频场景,其中航空意外不仅保障乘客,还保障地面非乘客人员,这是行业首创!
在此之前,定寿只保 “航空乘客”,因空难造成地面人员遇难的情况并不在保障范围内,定海柱7号率先卷航空保障,这无疑能推动航空意外责任优化!

地面人员遇难新闻
② 猝死额外赔:
65 岁前猝死额外赔 30% 保额,比如买 200 万保额,猝死能赔 260 万;
而同类产品常限制 “猝死最高额外赔 30 万”,7 号完全没有额度限制,猝死保障更足;
③ 45 岁前身故/全残特别关爱金:
如果想要做高 45 岁前保障,比如 45 岁前房贷、车贷多,或孩子教育费用较高,可以选择附加,能额外多赔 50%。
3、增值服务很实用
投保定海柱 7 号还享有 8 项健康服务,都是刚需场景:
比如三甲医院门诊预约:1900 多家三甲医院的副主任以上专家,8 个工作日内帮你约上,不用自己熬夜抢号;
就医陪诊:陪诊员帮你排队取号、缴费用药,大病就医时不用麻烦家人;
全球代购药:能代买三甲医院自制药,还有美国、日本的处方药,解决 “特效药买不到” 的问题。

这些服务不是 “花架子”,跟定寿的 “身后保障” 形成互补,生前能帮你解决就医难题,身后能给家人留足保障,一套覆盖 “生前 + 身后”。
4、加量,但加价不多
说真的,8月份没买上定海柱6号完全不用后悔,现在买定海柱7号更香!
价格也就贵了个十来块左右,但保障内容更丰富、更具有针对性,还有配套的增值服务也是真不错。
整体性价比仍然很高!

定海柱7号,值得买吗?
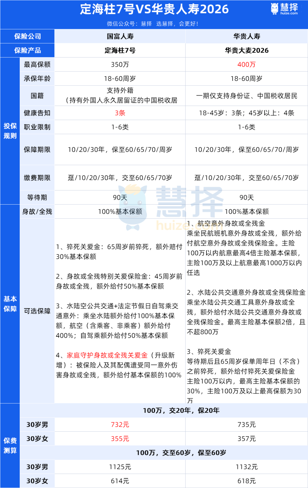
除了定海柱7号,目前新上线的定寿产品还有华贵大麦2026,接下来我们对比看看这两款新产品有啥差异:

直接说结论,不同需求对应不同选择,不用纠结:
追求高性价比:选定海柱7号,价格略低,保障也扎实,依然守住了“最便宜定寿之王”的咖位!
想要买高保额:选华贵人寿2026,最高保额能买到400万。
身体有小问题:有结节、乙肝,或者45岁以上,选定海柱7号,华贵人寿2026会问询乙肝,45岁以上的人投保,还会问到2年内的就医情况(如下),定海柱6号不问这些,健告更宽松。

夫妻一起买:选定海柱7号,能附加家庭守护身故/全残关爱金。
如果夫妻同时遭遇不幸,两人保单均可额外赔付100%基本保额,各自买100万,能赔付400万,相当于以极低的成本获得双倍赔付。
经常在法定节假日自驾出行:选定海柱7号,能附加法定节假日自驾乘交通意外,在法定节假日驾驶或乘坐自驾车期间遭受意外伤害,导致身故/全残,额外给付50%保额。
不过要注意,定海柱7号和大麦2026的免责中都含酒驾、无证驾驶,因为这些情况导致身故是不赔的。
对比来看,定海柱7号的保障完全不输华贵人寿2026,性价比很不错。如果最近打算买定期寿险,可以重点考虑。

写在最后
很多人纠结 “定海柱 7 号比 6 号贵了几十块,是不是不划算?”
但说真的,定海柱系列一直走 “低保费、高保障” 的路子,这次虽然因为行业利息调整涨了点,但和市场上其他产品相比,性价比仍然很能打。
还是希望每一位家庭支柱都能配上一份定期寿险,几百上千块就能买到上百万的保额,万一发生不幸,能给家人留下上百万的 “生活费、房贷、孩子学费”!
这份 “托底” 的安全感,是其他保险很难替代的。
达尔文12号
福临门两全C款,节税神器,现在投,明年多省一大笔钱
慧择小马老师|970 浏览
年化达10%!个税最高省5400元!中意悠然金生来了…
慧择小马老师|779 浏览
短短3天,她帮客户要回了漏赔的100万!
慧择小马老师|360浏览


