紧急消息!!第四套生命表正式落地后,第一批涨价的竟然是定期寿险,预计得涨个5%以上,而且部分定寿产品有可能下架!
定期寿险,作为一个家庭的底气,要是顶梁柱不幸倒下,到底保险公司可以直接赔一笔钱给家人,未来5-10年生活都不用担心。
今天大白精挑细选了5款热门定期寿险,全都是大公司出品,华贵大麦2026、华贵大麦甜蜜家2026、国富定海柱7号、中意擎天柱11号、同方全球臻爱2026,看看到底哪款定期寿险性价比更高?谁家保司产品更值得买?适合你买?在哪里买?
想要趁涨价前抓紧上车的朋友也可以点击>>>免费1V1咨询,找专业顾问老师根据具体情况推荐产品,协助投保~

2026年最新定期寿险推荐
有哪些亮点?
1、同方全球臻爱2026定期寿险/两全保险

臻爱2026两全保障详情
受行业整体赔付率上升影响,大白率先收到涨价下架的小道消息是,同方全球臻爱2026定期寿险,很可能将于2月28日停售,想上车的朋友这回真得抓紧了!
癌症身故直接赔,附加恶性肿瘤保险金后,年龄未满65岁,并确诊恶性肿瘤后身故,可以额外赔50%保额~
能附加“满期返保费”责任,如果要是觉得万一没出险保费交了很浪费的话,预算很充足可以闭眼冲臻爱2026(两全),到期没出险,100%返还所有交过的保费,不用担心用不上浪费了~
举个例子:30 岁男性买100万保额,交30年保30年,选择臻爱2026两全,每年保费4645元,30年总保费13.9万。要是活到60岁,这13.9万能全额拿回来,如果期间不幸身故了,家人也能拿100万保额。
适合家里有癌症史,担心癌症身故的朋友。
2、国富定海柱7号

定海柱7号定寿保障详情
定海柱7号由国富人寿承保,价格很友好,最高能买350万保额,身故伤残保障非常给力。
价格便宜,性价比高,30岁人群要是投保100万保额,保至60岁,缴至60岁,男性一年只需要1125元,女性最低614元/年就能上车。
可选责任非常丰富,可以附加像水陆交通额外赔、猝死额外赔、家庭守护关爱金等实用保障,按需选择即可~
增值服务实用, 包括像三甲医院门诊预约、就医陪诊等8项健康增值服务,很多同类定期寿险都没有,超实用~
适合想要高性价比、预算有限、看重增值服务的朋友。
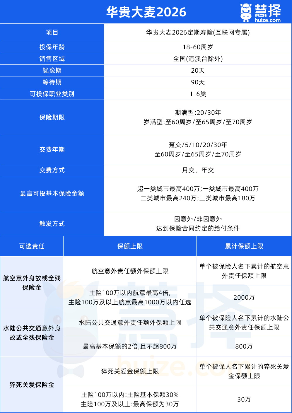
3、华贵大麦2026

华贵大麦系列定寿保障详情
价格亲民,如果30岁男性投保100万保额,保20年交20年,一年只需要735元,女性仅需357元/年,比定海柱7号高一丢丢,不过也大差不差。
高额保障,最高可投保400万保额,保持行业免体检保额上限。
健康告知宽松,投保门槛低,像身体有点小毛病的朋友都可以试试华贵大麦2026~
适合想要投保门槛低、高保额的朋友。
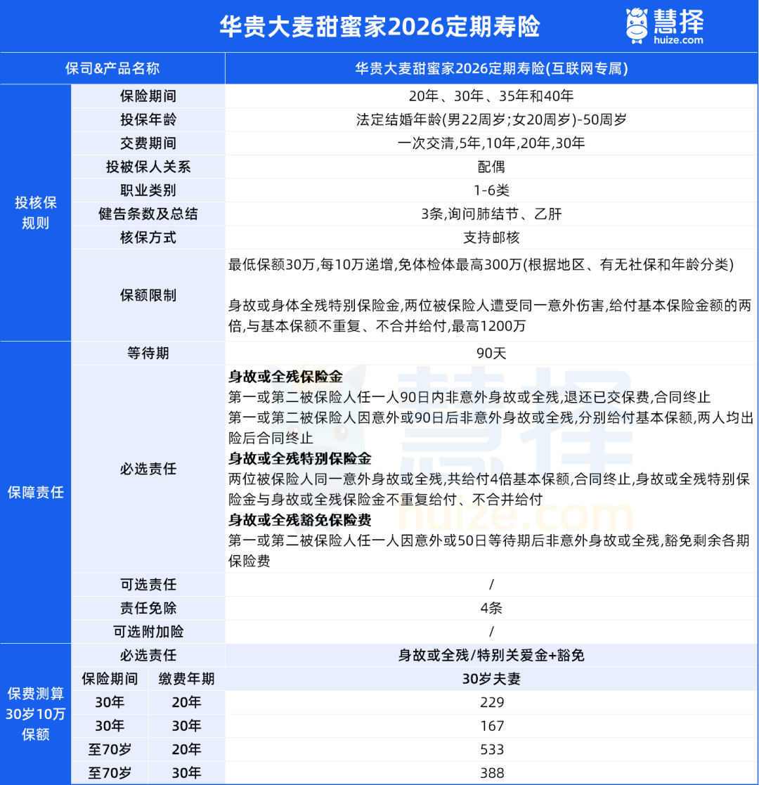
4、华贵大麦甜蜜家2026

华贵大麦甜蜜家2026保障非常扎实,不同于常规定期寿险,很适合夫妻一起投~
夫妻一起保,独立保额,一张保单可以覆盖夫妻双方,虽然共享保障责任,但是赔付时的保额是独立的,非常贴心~
特定场景双倍赔,要是夫妻二人不幸遭遇同一场意外事故,并且在事故发生起的180天内,因为这次事故导致双方都身故或全残,大麦甜蜜家2026各赔付200%保额。
双重保费豁免保障,夫妻任意一方发生身故或全残,剩下未交保费不用交了,而且另一方的保障责任还能继续有效。
适合想要一起投保、经常一起同行出门的夫妻。
不过大麦甜蜜家2026,夫妻双方保障基本上是一模一样,相对来说没那么灵活,要是想要更灵活一些,可以看看下面这款擎天柱11号。
5、中意擎天柱11号

擎天柱11号一生中意保障详情
自带家庭守护金,和配偶同时因意外身故/全残,保额直接翻倍!投100万赔200万,给家人双倍安全感。
健告宽松不问结节,有甲状腺结节、乳腺结节、肺结节都不影响买,也没问焦虑症、抑郁症、强迫症等精神问题,对身体有异常的朋友很友好。
猝死责任赔的多,65岁前额外赔付30%,投50万赔65万、投100万赔130万,熬夜加班族更放心。
覆盖日常交通方式,法定节假日自驾出意外,或者是航空/水路公共交通意外导致身故,都有额外赔付,最多额外赔4倍保额。
适合本身有结节、精神问题,经常外出游玩的朋友。
写在最后
作为家庭的经济顶梁柱,要是遭遇不测,可能整个家就要散了。伴侣、房贷、孩子、父母......这些责任就像无形的大山一样沉重。
定期寿险,是留给家人最后的底气,要是人不在了,至少还有几十万上百万,支撑这个家走出困境,,不至于一夜坍塌。
如果你是家庭顶梁柱,一定要了解下定期寿险,赶紧趁还没涨价下架上车!!
看完还不清楚自己的情况,更加适合哪款定寿产品,直接抄作业
预算紧张,想要高性价比的,选定海柱7号
预算充足,担心没出险浪费钱的, 选臻爱2026两全
想要投保更高保额的,选华贵大麦2026
夫妻一起投保,选华贵大麦甜蜜家2026
身体不是很好,想要投保宽松的, 选擎天柱11号
要是想根据自己的具体情况,测算定寿产品保费,或者根据家庭债务情况规划定寿保额,都可以点击>>>快速咨询专业顾问,测算保费,1V1定制最合适的定期寿险方案。
星相守2号百万医疗险
年金险怎么选?太平e满多年金保险,第5年开始领,满期拿回保费
慧择小马老师|303 浏览
星福家天马版:躺收最快的增额寿,钱存进去,2年返本!
慧择小马老师|553 浏览
短短3天,她帮客户要回了漏赔的100万!
慧择小马老师|360浏览


