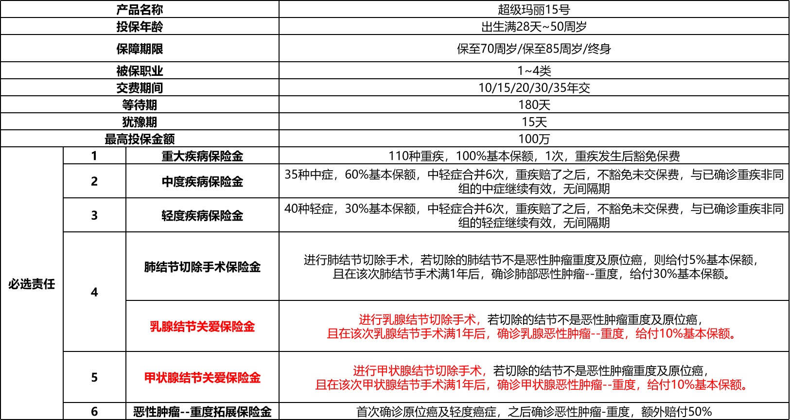
超级玛丽15号重大疾病保险是由君龙人寿承保的一款保险。
那么超级玛丽15号重大疾病保险在哪里买?保障如何呢?

超级玛丽15号重大疾病保险在哪里买
超级玛丽15号重大疾病保险,是君龙人寿向互联网渠道定制的专属产品,因此只能通过互联网渠道投保。
如果担心保单的真实性,可以拨打君龙人寿的官方电话来核实自己名下的保单。
投保成功后,记得查看电子保单。

超级玛丽15号重大疾病保险值得买吗

总的来说,超级玛丽15号重大疾病保险还是很不错的,一定要备上一份。
达尔文12号
星福家天马版:躺收最快的增额寿,钱存进去,2年返本!
慧择小马老师|450 浏览
达尔文宝贝计划12号来了!能赔先天性疾病、最低只要600多块
慧择小马老师|819 浏览
短短3天,她帮客户要回了漏赔的100万!
慧择小马老师|360浏览


