导读:小淘气5号,是一款单次赔付重疾险,必选保障包含重疾+中症+轻症。还自带两个功能,能返保费,还有机会多赔1倍保额:1、重疾保费补偿金,60周岁前确诊重疾,返还100%已交保费。2、重疾关爱金,如果18岁前或者60岁后,首次重疾出险并理赔,额外赔付100%保额。另外小淘气5号带有增值的功能,现金价值很高。
一、小淘气5号少儿重疾险投保原则
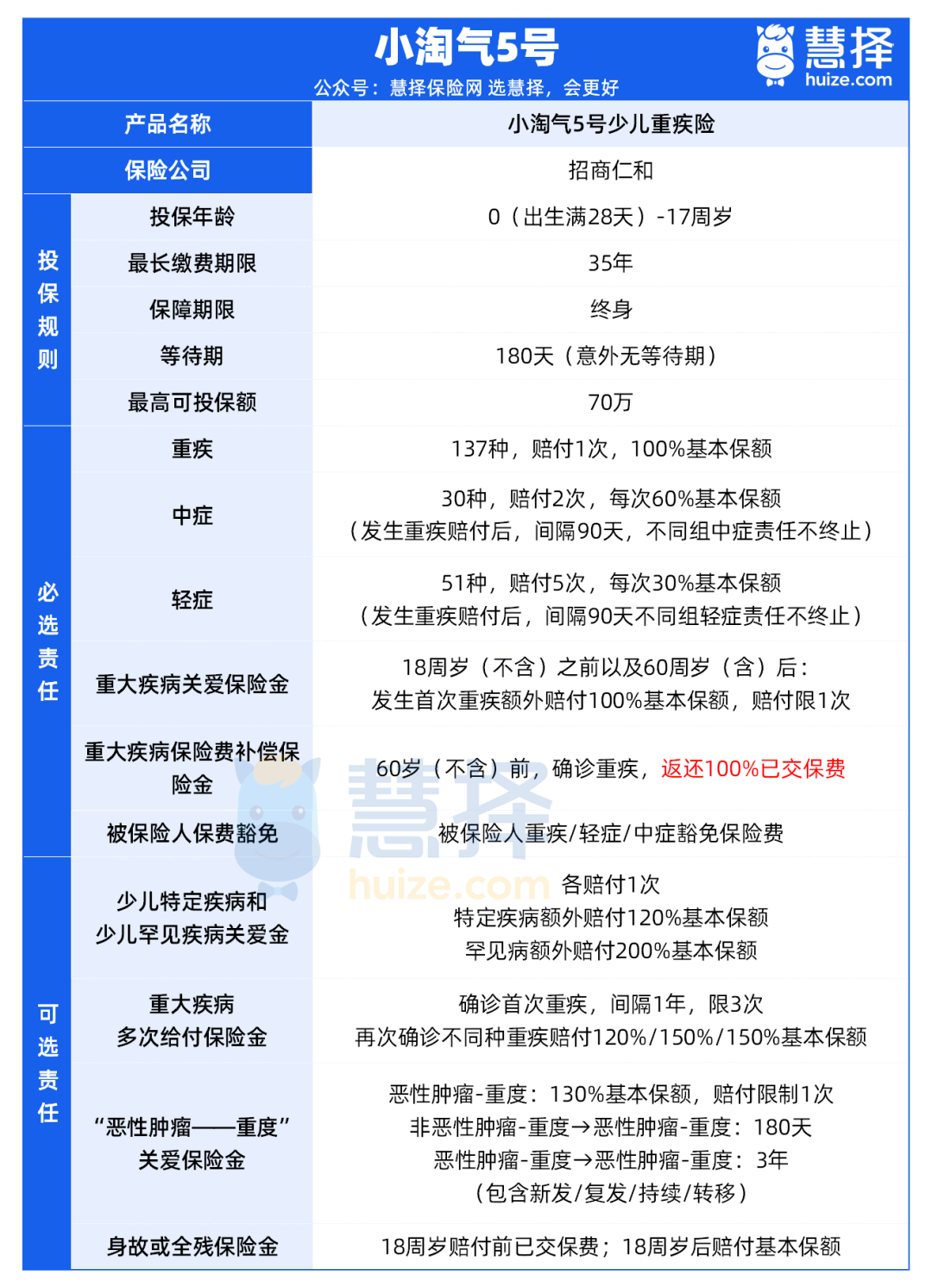
【投保须知】
投保年龄:28天-17周岁
缴费期限:趸交,5/10/15/20/30/35年
保障期限:终身
等待期:180天
二、小淘气5号少儿重疾险保障内容
招商仁和小淘气5号重疾险允许出生满28天-17周岁人群投保
保障期限可选保终身,最长可35年缴费,最高可投保70万保额,等待期180天
主要保137种重疾、30种中症、51种轻症、被保险人豁免,
此外,还提供了多项可选责任以供消费者选择,比如多次重疾保险金、少儿特定疾病和少儿罕见疾病关爱保险金
“恶性肿瘤--重度”关爱保险金、身故或全残保险金、重疾保费补偿保险金。
保障情况具体如下:

三、小淘气5号少儿重疾险卖点?优点解析
小淘气5号主要有4大亮点:
亮点一:重疾高发年龄段翻倍赔
60岁前还可额外赔已交保费
>>>小淘气5号一是重大疾病关爱金,18岁(不含)之前或者60岁(含)之后,首次重疾可额外赔100%基本保额。
这两个年龄段,分别对应的是成长发育期和重疾高发期,都是比较脆弱的人生阶段,有双倍保障能极大减轻经济压力或对冲医疗通胀。
特别说一下,18岁前翻倍赔的责任不少见,但在疾病发生率飙升的60岁后,保额能翻倍的就相当稀有了,说是少儿重疾里的独一份也不为过。
二是重大疾病保险费补偿金,被保人60周岁前(不含)确诊重疾,除了赔付重疾保额之外,还能按主险合同实际已交保费的100%,给付重大疾病保险费补偿保险金。
万一不幸得重疾,相当于“免费”获得了这份保单保障!
小淘气5号的基础责任包含到60岁前在交费期内确诊重疾可返还已交保费,放眼整个少儿重疾险界都是少见的,诚意十足。
除了基础责任,小淘气5号的可选责任也十分丰富,包含少儿特定疾病和罕见病关爱保险金、重大疾病多次给付保险金、“恶性肿瘤——重度”关爱保险金、身故或全残保险金。
大家可以根据自身的需求进行推荐。
亮点二:高现价、支持减保拿回一笔钱
很多家长在给孩子买重疾险的时候,会纠结2个点:
①万一没得重疾,钱是不是就白花了?
②在资金有限的情况下,买了重疾险就少了一笔钱来做储蓄。
>>>小淘气5号保障期间内,被保人可以申请减少保单基本保险金额,保险公司将按照基本保险金额去减少部分所对应的现金价值,在减少基本保险金额后,保单的重中轻保障责任依旧有效。
孩子60岁时,若选择减保50%基本保额,能拿回一半的现金价值即138162元,比已交保费113850元还多2.4万,同时保单不会结束,还能继续享受高达50万的重疾保障。
综合来看,小淘气5号这一套组合拳下来,主打的就是一个不吃一点儿亏:
不幸得重疾,可以拿理赔金和已交保费;未得重疾,也可拿回一笔钱+继续享受保障。
亮点三:央企背景,家长更安心
小淘气5号还是由招商仁和人寿承保,注册资本为65.99亿元人民币,由招商局、中国移动、中国航信三大家喻户晓的央企联合多家企业共同发起设立,其历史可追溯到19世纪下半叶的保险招商局,至今已有一百多年。
保险公司背景强大、经营稳健,给孩子配置重疾险时也能纠结少一点,安心多一点。
亮点四:增值服务丰富,服务延长至被保人18岁
小淘气5号的增值服务真的让人眼前一亮:
服务项目更多,覆盖10项服务;
有效期更长,从之前的5年延长至被保人18周岁前;
更有针对性,新增儿童口腔保健、青少年视力检查等项目,都是孩子日常能用上的;
更贴心,家庭医生、在线问诊、复诊开药的服务,全家可用;门诊就医安排含陪诊,有人帮取号、排队,带娃看病不再慌忙;
门槛低,取消合同约定疾病限制,小病小痛去门诊也能安排,不是非要重疾/中症/轻症才能用!
比如专属家庭医生服务,可建群一次,最多拉被保人及7位家庭成员入群,群内配备1名全科医生+3位助理,可享7*24小时不限次咨询,大人孩子老人三代都可用~
还有孩子成长中非常常见的齿科、视力、心理三大健康问题,也提供了针对性的服务。
拿儿童心理咨询来说,某头部心理咨询平台,单次儿童心理咨询费用就要200-1000元。
>>>小淘气5号在孩子18岁之前,每个保单年度可咨询1次,能省下不少钱,而且都是国家二级心理咨询师及以上级别,咨询起来也放心。
如果您对“小淘气5号少儿重疾险”感兴趣,或者想要了解其他相关产品,可以点击这里“立即咨询”或者“免费获取方案”,会有专属顾问为您提供免费咨询服务!
星相守医疗险
福临门两全C款,节税神器,现在投,明年多省一大笔钱
慧择小马老师|915 浏览
年化达10%!个税最高省5400元!中意悠然金生来了…
慧择小马老师|737 浏览
短短3天,她帮客户要回了漏赔的100万!
慧择小马老师|360浏览


