岁末年初,不少朋友都在琢磨:新的一年,该给自己、给爸妈把保障配得更全、更稳,给家人一份稳稳的安全感。
可真来咨询才发现,绝大多数保险,都绕不开一道 “门槛”——健康告知。
身体但凡有点异常,就可能被拒保、被除外、被加费...
爸妈年纪大了,三高、关节痛是家常便饭,有的还做过手术、住过院;
自己呢,体检报告上的异常项也没少添:甲状腺结节、乳腺结节、脂肪肝…… 随便一查就好几条。
但别急!现在有很多免健告产品,不问健康状况,无需健康告知,哪怕有糖尿病、冠心病,甚至得过癌症,都能直接买。
我花了好几天时间,整理出这份大保司免健告产品推荐,覆盖百万医疗险、重疾险、意外险,希望能帮到每一位想给家人兜底的朋友。

免健告医疗险,这样选不踩坑!
百万医疗险的投保门槛一直不低,一旦有病史或体检异常,基本就很难买到。
这时候就可以考虑免健告的百万医疗险。
不过市面上免健告百万医疗险不少,保 1 年、5 年、10 年的都有,很多朋友看得眼花缭乱:

我对比下来,可以给大家明确的挑选建议:
如果预算充足,首选超越保无忧版
因为它保障全面且稳定,不输常规百万医疗险。
先说稳定性:
5款产品中,只有超越保无忧版和普惠免健告医疗、心医保(免健告)能保证续保。
但心医保(免健告)只能续保5年。
普惠版免健告医疗险只是“部分保证续保10年”,核心的【社保外住院、外购药、特需医疗】等为一年期,未来如果停售,这些保障就会中断
超越保无忧版是真正意义上所有核心保障(如医保内外住院、外购药、特需医疗),都锁定保证续保10年,无论产品是否停售,身体健康状况如何变化。
再说保障方面:
超越保无忧版的报销条件很友好,可以覆盖住院前后45天的门急诊费用,重疾住院0免赔、不限社保,最高报销100%。
而且这5款产品中,只有超越保无忧版和长相安3号自带重疾特需,能去公立医院的特需部、国际部治疗,符合条件的费用都能正常报;
普惠免健告医疗也有重疾特需,不过得另外加钱才能有,附加后价格会贵几百块,性价比不高;
既往症保障方面,其他几款产品只能保一般既往症,超越保无忧版不仅保一般既往症,连6大类严重既往症也敢保、敢赔。
也就是说,你现在买了这款产品,哪怕之前得过癌症、冠心病,后续的治疗费也能正常报销。
不过要注意,10年保证续保期内,严重既往症累计理赔上限是5000元。虽然额度不算高,但实实在在能报一笔,总比完全不赔强。
总之,如果想保障全面、稳定,可以直接选超越保无忧版。想对比细节,可以点击这里1V1咨询。
如果追求极致性价比,在长相安3号(庆典版)和众民保2025(臻选版)中选。
这两款产品属于买一年保一年,价格会比保证续保的产品便宜些。
在1年期免健告医疗险中,两款都属于佼佼者,保障上相差不大,最高105岁也能买。
我的建议是——
看重重疾治疗体验,选长相安3号(庆典版):
自带重疾特需,如果不幸患上重疾,能去二级以上公立医院的特需部看病,享受专家一对一服务,不用排队等床位,治疗体验大幅提升。
看重门诊治疗,选众民保2025(臻选版):
自带门急诊和门诊手术保障,前者可以报销住院前30天和出院后30天里,与这次住院相关的门诊和急诊费用。
而后者则可以报销一些常见的门诊手术,比如结石碎石、浅表肿物切除等等。
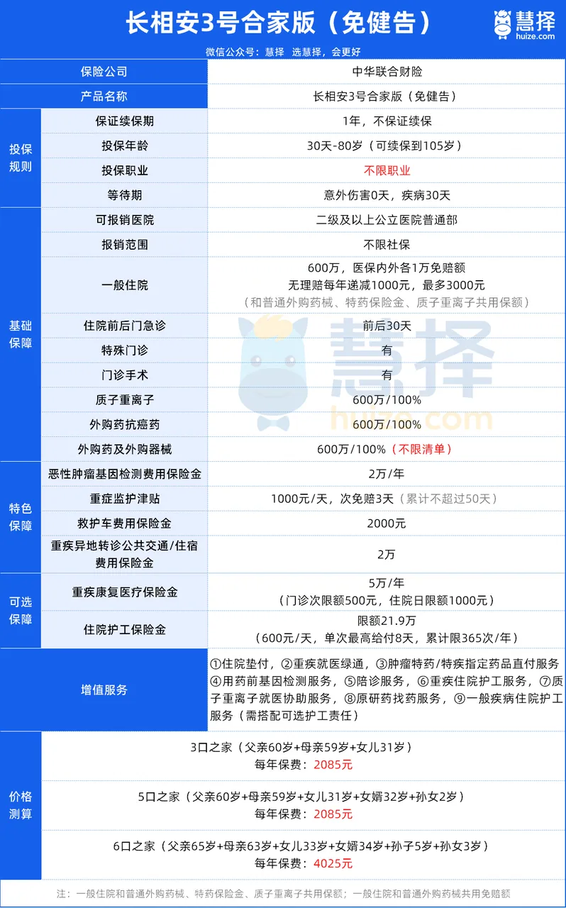
如果是一家人一起买,可以选长相安3号合家版(免健告)
要是父母或自己身体不好,想给一起买医疗险,那建议考虑长相安3号合家版(免健告),性价比拉满:

同样的,不用健康告知,没有职业限制,得过癌症、高血压、脑中风等都能买。
除了6类严重既往症不保,像原位癌、高危结节都被纳入一般既往症,能保能赔。
更关键的是一张保单能保全家6口人,保额600万,免赔额是1万,都是全家人共用,理赔门槛比单人单独算更低!
最炸裂的是价格——它是一口价,不管多少人,有无社保,都一个价!
直接按投保家庭里年龄最大的人来定价,之后再加人都不加钱,最多保6个人。
我们测算过,跟同类产品的家庭版比,价格打了6折,巨划算!

免健告意外险,这样选最划算!
意外险价格便宜、保额高,不管是摔倒、烫伤,还是交通意外,都能保。
健康告知相对也比较宽松,比如小蜜蜂6号,没问询肺结节、乳腺结节、甲状腺结节,可以直接投保。
但对于癌症、严重慢性病患者,投保还是有点难的。
如果买不了小蜜蜂6号,可以看看免健康告知的意外险,我分两种情况推荐:
个人单独买,看小蜜蜂(畅享版)

小蜜蜂(畅享版)由平安财险承保,投保条件非常宽松:没有健康告知、没有投保区域要求、没有对特定地区的医院除外。
总共有三个保障计划,主要是保额不同,保障都很全面:
意外身故/伤残、意外医疗,还有意外住院津贴、猝死、特定交通意外身故伤残额外赔、意外骨折额外赔、救护车车费和第三者责任都有!
意外医疗保险保额高,0免赔额,100%报销,但是仅限社保范围内。
还提供了住院垫付、住院护工、重疾绿通等增值服务,帮忙解决意外后的实际就医和照护难题!
但要注意的是,这款产品职业限制1-3类。无业人员,外卖、快递等以非机动车、摩托车为职业交通工具人,不在承保范围内。
这类人群可以考虑小蜜蜂(无畏版),1-6类职业可投,无需健康告知,只要未患过重疾、能正常生活工作即可。
一家人一起买,看小蜜蜂(家庭版)
如果是一家人一起买意外险,年龄、健康状况、职业情况都不一样,买意外险不仅挑起来费劲,后续一个个续保也麻烦。
那其实可以考虑“家庭版意外险”——小蜜蜂(家庭版),没有健康告知,没有职业限制,一张保单保全家,保额还能共享。
我之前就有给用户做了【一家人单独买】和【一张保单保全家】两套方案,供大家参考:

可以看到:
一家人单独买个人意外险:针对性更强,个人保障会更丰富,但总价高
家庭版保单:保障责任虽然没有单独买个人意外险那么丰富,但意外身故/伤残、意外医疗等核心保障有,保额还挺高,价格更是直接便宜了800多!
简单介绍一下这款小蜜蜂(家庭版)的保障亮点:
1、全家共享保额(不均分):主险意外身故 / 伤残最高赔 100 万,完全够用了。
2、意外风险全覆盖:意外身故 / 伤残、意外医疗、意外住院津贴、猝死、交通意外、集体食物中毒医疗都包含。
3、社保内外的费用都能报:每个人每次事故扣 100 元免赔额,经社保报销后按 90% 赔,没经社保按 70% 赔;50 岁以上的老人报销比例是 70%。
4、性价比超高:2-3 人家庭最低只要 260 元,4-6 人最低 380 元起,7-9 人最低 480 元起,比一个个单独买便宜太多了。
比如方案中的刘女士一家6口,选家庭保单一年才 608 元,比方案一省了 800 多!
要是家里人多,想省事省钱,或者有老人超过 60 岁、有基础病,又或者有高危职业成员,小蜜蜂(家庭版)一次就能投保全家,值得考虑。

免健告重疾险,这样买不出错!
重疾险是弥补生病期间收入损失的,一旦确诊约定的重疾(如癌症、心梗),保险公司一次性给一笔钱。
市面上免健康告知的重疾险不多,下面这款值得重点看。

众民保重疾险(免健告),最高70岁可投保。
最高保额是50万,但它自带一项「重大疾病特定功能损伤」,符合条件能再赔100%保额。
举个例子:小慧买了50万众民保后,不幸得了严重脑损伤,达到重疾的赔付条件,同时符合神经系统特定功能损伤的定义。
那么她能拿:50万重疾赔付金+50万赔偿,一共到手100万。
它也能赔一般既往症,但对特定既往症或情形是不保的:
比如投保前就有甲状腺结节4级,属于是特定既往症,投保后不保甲状腺癌;
投保前是甲状腺结节3级,且是6个月前检查出来的,没确诊或怀疑恶性,那就不算特定既往症,投保后得甲状腺癌可以正常赔;

另外,如果想要轻症保障和多次赔保障,也有附加责任可以选。
多人一起投保还有优惠:2人95折,3人9折,4人85折,5人及以上8折;
其实如果身体只是小异常,也不一定非选免健告重疾险,最近太平洋人寿有出一款健康告知非常宽松的重疾险:

阿基米德(2025)的形态很简单:由1个核心保障+5个可选责任组成。
总结一下它的保障亮点:
1、基础保障只聚焦 125 种重疾,确诊即赔 100% 基本保额,买 50 万赔 50 万,高发重疾都有覆盖;
2、突破保额上限:常规重疾险最高买 50 万,阿基米德(2025)最高能买到 110 万;
3、不捆绑身故、中症、轻症,非标人群也能轻松配置高保额,加保更便捷。
4、五大责任随心搭:轻中症保障、疾病关爱金、癌症拓展金、特定重大疾病额外给付保险金、身故/全残
再来看它的健康告知,只问到了如下两个方面,乙肝、结节都有机会正常买:

经常买保险的朋友都知道,常规重疾险的健康告知里,通常有一条“拦路虎”:
“最近1年内,是否进行过体检或检查,且结果有异常?”
这一条,能把90%的亚健康人群拦在门外。
因为哪怕只是轻度脂肪肝、尿酸高一点点,只要医生没说“没事”,你都得去核保,搞不好就因为这点小毛病被除外。
但太保阿基米德(2025),直接删掉了这一条问询。
还直接在健告中写明的,有下述情况住院、手术或长期服药,仍可投保,诚意满满,身体有异常的朋友都可以对照看看:


写在最后
免健告产品,是保险公司在“放宽投保”与“管控风险”之间的一种平衡。
它或许并非保障的最优解,却是很多人触手可及的“次优选择”。
当常规保险因健康告知而我们拒之门外,这类产品便成了一道重要的安全网——能保上,本身就是一种踏实。
当然,现在的免健告产品越来越“卷”,保障也已经越来越好了!只不过在挑选的时候要多注意!
有任何疑问,或想结合家人的具体健康状况获得定制建议,可以点击>>>预约专业规划师进行1对1免费咨询。
我们会陪你理清需求,找到最适合的那份守护。
众民保2025
年金险怎么选?太平e满多年金保险,第5年开始领,满期拿回保费
慧择小马老师|301 浏览
星福家天马版:躺收最快的增额寿,钱存进去,2年返本!
慧择小马老师|546 浏览
短短3天,她帮客户要回了漏赔的100万!
慧择小马老师|360浏览


