大家好,我是小马老师~
今天想买高性价比百万医疗险的旁友们~
你们被点名啦!因为——
复星联合健康超越保无忧版百万医疗险来了!!!!
价格亲民,性价比高的产品,且为复星联合健康承保,绝对靠谱!
超高性价比,想参保的旁友请抓紧!或者对复星联合健康超越保无忧版百万医疗险感兴趣的同学,可以戳戳这里咨询→复星联合健康超越保无忧版百万医疗险官方投保入口

复星联合健康超越保无忧版百万医疗险保障怎么样?保费多少钱一年?
复星联合健康超越保无忧版百万医疗险基础责任全面守护,保障升级更丰富,具体保障如下——


复星联合健康超越保无忧版百万医疗险哪些能赔?哪些不能赔?
1.重大既往症
(1)肿瘤类:恶性肿瘤 (包括交界性肿瘤,交界恶性肿瘤,肿瘤低度恶性潜能,潜在低度恶性肿瘤等)、颅内肿瘤或占位;
(2)肝肾疾病类:慢性肾病(CKD4 期及以上)、肝硬化、肝衰竭;
(3)心脑血管及糖脂代谢疾病类:冠心病、心功能不全(心功能Ⅲ级及以上)、心肌病、房颤/房扑、脑梗死、脑出血、心瓣膜病、高血压伴特定疾病 、1型糖尿病、2型糖尿病伴特定疾病 、其他特殊类型糖尿病 ;
(4)肺部疾病类:慢性阻塞性肺病、呼吸衰竭、间质性肺病;
(5)其他:帕金森病,阿尔兹海默症,动脉瘤,再生障碍性贫血、骨髓增生异常综合征,嗜(噬)血细胞综合征,胰腺炎,骨坏死,脊椎/脊柱/胸廓疾病 ,癫痫,瘫痪,自身免疫性疾病 ;
(6)罕见病 ;
(7)意外:初次投保前已发生的意外事故。
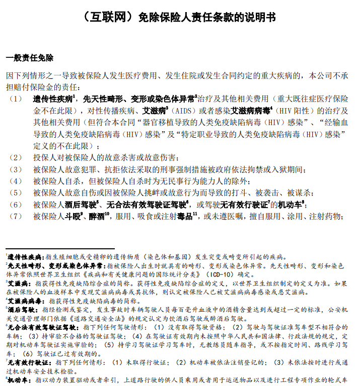
2.不能赔
责任免除


总结
总的来说,复星联合健康超越保无忧版百万医疗险这次升级,
复星联合健康超越保无忧版百万医疗险是一款延续经典,依然高性价比的百万医疗险,速速去预约了解一下吧>>>官方投保入口立即咨询!
众民保2025
星福家天马版:躺收最快的增额寿,钱存进去,2年返本!
慧择小马老师|440 浏览
达尔文宝贝计划12号来了!能赔先天性疾病、最低只要600多块
慧择小马老师|805 浏览
短短3天,她帮客户要回了漏赔的100万!
慧择小马老师|360浏览


