相信不少朋友都遭遇过这类情形,体检出现异常,例如肺结节或其他既往症。
去医院检查之后,医生表示没什么大碍,只需定期复查即可,然而在购买保险时却遭到拒保。
这是因为常规的重疾险健康告知通常较为严格,所以很多人都买不了。
今天给大家推荐一个新的选项——阿基米德2025重大疾病保险。
但在买之前一定要注意这3个缺点,避免理赔遇到纠纷。

先来看看投保阿基米德2025重大疾病保险需要注意的点:
①年龄
阿基米德2025重大疾病保险的投保年龄为出生满28天至55周岁。
②保险期间
阿基米德2025重大疾病保险的保险期间为保20/30年/保终身。
③交费期限
阿基米德2025重大疾病保险的交费期限为10/20/30年交。

阿基米德2025重大疾病保险的保障怎么样?
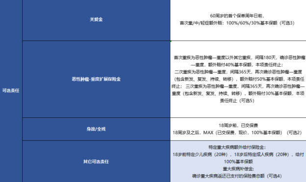
再来看看阿基米德2025重大疾病保险的保障责任:


阿基米德2025重大疾病保险是由太平洋人寿推出的定制款互联网重疾险。
但最终理赔还是太平洋人寿负责,在慧择购买保险产品,慧择提供理赔协助服务,给大家提供全方位售后保障服务。
众民保2025
福临门两全C款,节税神器,现在投,明年多省一大笔钱
慧择小马老师|989 浏览
年化达10%!个税最高省5400元!中意悠然金生来了…
慧择小马老师|787 浏览
短短3天,她帮客户要回了漏赔的100万!
慧择小马老师|360浏览


