一入秋冬,身边人就开始 “扎堆” 生病!
感冒、咳嗽还算小打小闹,真要是扛不住住院,检查费、药费、手术费动辄大几千、上万,医保报销后自己还得掏大半,辛苦攒的工资没捂热就没了,别提多肉疼!
这时候,一份靠谱的医疗险,就像寒冬里的一件厚外套,能帮我们挡下这笔意外开支!
可市面上产品五花八门,百万医疗、小额住院、中高端医疗……到底哪些值得选?新上线的产品谁更优?
别慌!我已经帮你全网筛了一遍,11 月性价比拉满的医疗险全整理好了!
懒得研究的朋友,直接抄作业就完事儿!

百万医疗险
百万医疗险的核心优势,就是用 “一顿火锅钱” 撬动百万保障:每年保费就几百块,就能有几百万的医疗报销额度!
不管是大病小病,只要住院治疗,符合条件能全部报销,不用担心看不起病、吃不起药。
最近市场上又有上线好几款优秀百万医疗险,总结了 11 月最值得买的几款:

1、星相守(计划一)
星相守(计划一)的基础保障都很全面,住院医疗、特殊门诊、质子重离子、外购药等,都保证续保20年,保障非常稳定。
它可以灵活选择免赔额,如果选0免赔,1万及以下的住院治疗费能100%报销,真正做到不花一分钱看病。
最主要的是,外购药保障很不错!除了保癌症外购药,普通外购药以及外购器械也都能保,最高有400万保额。
价格也比同类产品便宜,跟家人一起买还能打折,2个人打95折、3个人9折、4个人打85折。
2、蓝医保(好医好药版)
蓝医保(好医好药版)是蓝医保的升级版,基础保障更全面,也能保证续保20年。
它的外购药保障跟星相守一样,也能保普通外购药,针对住院期间的外购药及器械不限清单,比如人血白蛋白、脖颈牵引器都能报销。
如果买家庭版,56~60 岁的老人不用体检人核,符合健康告知就能一起买。
3、金医保3号
金医保3号的基础保障同样很能打,也是保证续保20年。
最大的亮点是外购药报销条件宽松,前面的蓝医保,对于医院里有能替代的仿制药,外购药则不报销。
而金医保3号和星相守都没有这个限制,报销条件相对更宽松。
不过要注意,金医保3号的外购药保障是1年期的,不保证续保。
3、超越保(无忧版)
超越保无忧版是目前国内唯一一款可以保证续保10年的免健告产品!
不管之前有什么异常,哪怕得过癌症、脑中风、冠心病......只要年龄在18-70岁之前,都可以直接买。
医疗保障很全面:像住院医疗、抗癌药、外购药械等都有保,一般住院有2万免赔额,重疾 0 免赔。
既往症的约定也特别友好,像结节、三高、囊肿等一般既往症,能按一般医疗报销;像癌症、冠心病等严重既往症,后续的治疗费也能报销一部分。
而且未来10年,就算身体变差、理赔过,甚至产品停售,都能续保,保障非常稳定!
4、长相安3号庆典版(免健告)
长相安3号庆典版(免健告)最高支持105周岁投保,没有职业类别限制、没有健康告知,有糖尿病、高血压、得了癌也能买!
既往症方面,除了恶性肿瘤、心脏类疾病等5类严重既往症不保,高血压、糖尿病等其他一般既往症都能赔,比绝大多数百万医疗险和惠民保要好。
价格比超越版无忧版会便宜一些,很适合身体不好、年纪大,但又预算有限的朋友买。
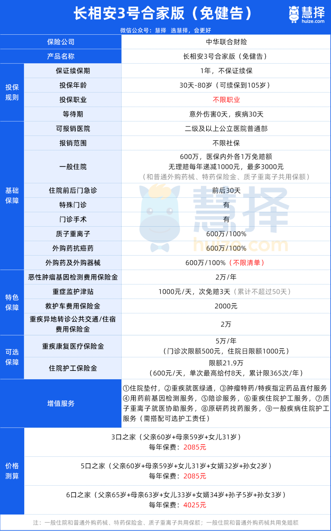
不过要是父母或自己身体不好,想给一起买医疗险,那建议考虑长相安3号合家版(免健告)。
这款“家庭版免健告医疗险”的性价比卷到了新高度:

同样的,不用健康告知,没有职业限制,得过癌症、高血压、脑中风等都能买。
除了6类严重既往症不保,像原位癌、高危结节都被纳入一般既往症,能保能赔,比市面上绝大多数医疗险都宽松!
更关键的是一张保单能保全家6口人,保额600万,免赔额是1万,都是全家人共用,理赔门槛比单人单独算更低!
最炸裂的是价格——它是一口价,不管多少人,有无社保,都一个价!
定价逻辑非常简单粗暴:按投保家庭里年龄最大的人来定价,之后再加人都不加钱,最多保6个人。
我们测算过,跟同类产品的家庭版比,价格打了6折,巨划算!

小额医疗险
小额医疗险,主要是解决小病小痛产生的医疗费用。
像小朋友肺炎、支气管炎发烧、手足口病等住院的费用,花几百、几千都能报销。
那目前市面上,值得买的小额医疗险都有哪些?
我们根据产品保障、报销门槛、赔付比例等维度,最终选出了以下3款优秀产品:

1、众安住院保2024
众安住院保2024最大亮点就是,疾病和意外住院都不限社保范围报销。
并且0免赔额,经过社保报销能报 90%,没经过社保也能报 60%。
比如肺炎住院花了4000 块,这款产品能报销3600 块,自己只花400块。
除此之外,它还能保意外导致的门急诊费用,小朋友磕磕碰碰去看门诊都能报销,非常实用。
2、小医仙3号
小医仙3号的疾病住院不限社保,除了社保外的自费药可以报之外,其他社保外的检查费、材料费等也能报销。
意外住院和意外门诊只保社保范围内,0免赔,最高100%报销。
不过要注意一下,这款产品不保腺样体肥大、脊椎疾病、腹股沟疝、鞘膜积液和痔疮导致的住院医疗费用。
3、暖宝保3号
暖宝保3号是近年最受欢迎的小额医疗险之一,理赔门槛低、报销条件也很优秀。
不仅保意外门诊,还保疾病门诊,能报销社保内费用和自费药,这一点比其他同类产品要好。
不过要注意,疾病门诊每次有100块的免赔额,每天报销限额500块,适合体质弱,经常感冒、发烧跑门诊的小朋友。
值得一提的是,以上这三款产品都送了很多增值服务,都很实用。
比如众安住院保2024和小医仙3号,都有住院护工服务。如果住院,这项服务可以提供协助进食、洗漱、如厕、清洁、用药等照护。
现在市面上护工,便宜的也要两三百一天,能帮忙省下几百上千块钱。

中高端医疗险
随着医保DRG全面实施,现在咱们去公立医院看病,可能会出现进口药越来越难开到、医院减少收治病情复杂的患者......
相对于百万医疗险,有一份中高端医疗险让我们就诊私立医院、用药、治疗有更多的选择权,保证就医质量。
所以在预算允许的情况下,可以考虑中高端医疗险。
我们也测评目前市面上热销的产品,最终选出了几款最值得买的,大家选可以参考:

1、星相守(计划二)
星相守(计划二)自带特需医疗,可以去特需部、国际部以及指定的私立医院治疗。
整体保障跟中高端医疗不相上下,关键是它能保普通外购药品及医疗器械,只要通过药监局备案、正常开处方单购买就报销,非常给力。
并且还能保证续保20年,相当于一份长期稳定的中端医疗险,不用担心未来身体变差或理赔过买不到特需医疗。
价格也不贵,以10岁为例,买计划二选0免赔、附加癌症外购药,每年只要1500多块;30岁,只要1800多块。
千把块钱搞定0免赔的特需医疗,不管给大人还是小孩买,性价比都很无敌。
2、人人保·中端医疗险(计划一)
人人保·中端医疗险(计划一)可以拓展私立医院和公立医院特需部。
最高70岁也能买,如果之前生过病,核保后可能会自动分配到要求更宽松的计划二或计划三,既往症也能保。
而且这款产品是税优健康险,现在投保,明年就可以拿来抵税。
但是要注意,它不保院外特药,如果介意的话可以优先考虑前面三款产品。
如果对产品有疑问,或许需要详细了解、对比其他产品,可以点这里咨询规划老师>>>
3、尊享e生中高端PLUS(2025版)
尊享e生中高端PLUS(2025版)在普通部住院,或确诊特定疾病,不管有没有用医保,都是0 免赔、100%报销。(和睦家报 70%)
因一般疾病在特需部、国际部或私立医院住院,才需要扣除免赔额,不过医保报销部分可抵扣,所以理赔门槛其实更低。
特药保障方面,PLUS版对国外已上市、但国内没有的靶向药、免疫药,完全不限清单,只要在指定医院就能用。
增值服务这块,除了重疾全球第二诊疗意见、多学科会诊等,还新增了全球/境内紧急救援、高端病房预留、赴港就医直通车等,覆盖的场景很全面。
4、尊享e生中高端2025普通版
要是觉得 PLUS 版的特需、海外服务用不上,或者预算有限,那尊享e生中高端2025普通版,绝对是“性价比之选”。
可以花更少的钱,把大病最需要的核心资源全都握在手里。
就医选择依然很广,私立医院范围扩展到全部医保定点医院。
其他先进医疗资源和 PLUS版差不多:
质子重离子同样覆盖大陆所有有资质的医院;
硼中子俘获疗法、光免疫疗法也支持赴日治疗;
特药/外购药械同样不限清单,药监局批准的靶向药、免疫药、罕见病药都能报,还覆盖 30 种海南博鳌特定进口药。
如果纠结中高端2025和PLUS2025,怎么选?
我的建议是:考虑平时小病要不要去特需。
如果你觉得小毛病去普通部就够了,大病再去特需兜底,那就选尊享e生中高端2025(计划二),30岁买0免赔,一年不到一千块,很划算。
如果不管大病小病,你都想去特需或私立,那就选尊享e生中高端PLUS(2025版),30岁选1.5万免赔额,一年 1400 多,性价比也很高;预算够就直接 0 免赔。

写在最后
总的来说,11月医疗险榜单上的产品,各有优势。
大家根据自己的身体情况、预算等,选择适合的就好。
如果没时间研究,或者身体有点小问题拿不准,直接点击>>>有专业老师1对1服务解答,让你不花一分冤枉钱。
最后,希望今天这份榜单能帮你挑到合适的“护身符”,以后看病花钱不心疼、心里不慌张!
星相守医疗险
福临门两全C款,节税神器,现在投,明年多省一大笔钱
慧择小马老师|1057 浏览
年化达10%!个税最高省5400元!中意悠然金生来了…
慧择小马老师|856 浏览
短短3天,她帮客户要回了漏赔的100万!
慧择小马老师|360浏览


