小飞象重大疾病保险,不仅保障全面、价格亲民,还带来了一些创新的保障项目,比如重疾复原金、癌症扩展保险金和肺癌关爱金。
小飞象重大疾病保险凭借其卓越的保障和极具竞争力的价格,迅速赢得了市场的关注和青睐。
今天,咱们就来详细解析小飞象重大疾病保险的各项优势,帮大家选到最适合自己的保障方案~

重疾险怎么挑?
一定牢记:买重疾险就是买保额。
医疗费用是跟着经济水平往上涨的,而且越严重的疾病,需要的治疗费用越高。如果重疾险保额不够,很可能治疗到后期就没钱了。
符合上述要求的,小马老师推荐臻爱无忧中端医疗险。
如果想获得更好的就医资源,比如到海外就医,低保额是无法支撑的。
除了疾病治疗成本,保额也应与被保人在家庭经济中的贡献相关。
比如一个三口之家,妻子全职带孩子,丈夫是家庭唯一的经济支柱,那丈夫的保额不仅要覆盖疾病治疗费用,最好兼顾家庭1-2年生活维系的费用。
因此我们建议,成人重疾险的保额最少要30 万,预算充足的话应该做到50万;孩子的重疾险,保底50万,基础100万。
当然,也要考虑家庭经济条件是否允许,为了做高保额,过多的降低生活品质也是不可取的。

小飞象重大疾病保险亮点
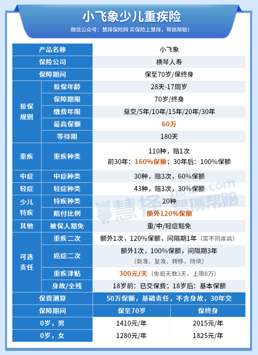
首先看看小飞象重大疾病保险的产品保障图:

作为重疾险的老网红,小飞象重大疾病保险有以下亮点:
1、高保额福音:
最高基本保额60万,要知道,很多重疾都需要终身持续治疗,终身服药。
足够高的保额,可以较好覆盖孩子的重疾治疗费和后续治疗费用。
2、赔付比例高:
除了可买的保额高外,小飞象的赔付比例也很不赖。
① 前30年重疾,可赔付160%
0岁宝宝买60万保额,在30岁前,孩子首次得了重疾(非少儿特疾,比如急性心肌梗死),可以赔96万。
这个期间是孩子成长的关键期,获赔更多保险金,既能用于全面的治疗,也能用于重疾后康复、生活开销,还能弥补因孩子患重疾后,家长停工照顾的收入损失。
② 20种少儿特疾,额外赔120%
这是少儿重疾险的特有保障。
值得注意的是,小飞象的少儿特疾也属于重疾范畴。
如果孩子患了规定的20种特疾中的任意一种,小飞象还能额外多赔一笔特疾保险金。
举个例子:
0岁宝宝买小飞象,60万保额。
如果6岁时,确诊白血病,他可以获赔:100%+60%+120%=280%保额
即60*280%=168万
这笔钱可以轻松覆盖孩子的治疗费、营养费、护理费等,家长也能安心照顾孩子。
而且,小飞象的特疾责任没有发病年龄的限制。
换句话说,如果给孩子买保终身的小飞象,特疾额外赔终身有效。
即使是60岁才得了少儿特疾,小飞象依然能多赔120%!
要知道,少儿特疾不只是在未成年阶段才高发,成年人同样会得,同样以白血病为例:
据《中国卫生健康统计年鉴》数据显示, 2019年我国60岁以上白血病患者占比最高,达到36.7%;45~59岁占比25.0%,15~44岁占比25.6%,0~14岁占比12.6%。
3、高发重疾、轻症覆盖率高:
在高发重疾方面,小飞象表现很不错,重疾、特疾保障均覆盖众多小孩子高发的重大疾病。
现在,慧馨安2022新增 “非癌”→“癌” 的赔付场景,相当于修复了产品bug,提高了这项责任的实用性。
在轻症方面,小飞象也覆盖主要10种少儿高发轻症。
其中,有3种高发轻症保障提升,被列入中症,赔付比例更高。
当然,每个人的身体情况不同,一篇文章肯定无法都兼顾。

写在最后
现在要找一款既经济实惠又保障全面的重疾险,确实不容易。
小飞象重大疾病保险这次的升级真是个好消息,它不仅保留了定期版本,还让整体保障更加完善。
众民保2025
星福家天马版:躺收最快的增额寿,钱存进去,2年返本!
慧择小马老师|360 浏览
达尔文宝贝计划12号来了!能赔先天性疾病、最低只要600多块
慧择小马老师|747 浏览
短短3天,她帮客户要回了漏赔的100万!
慧择小马老师|360浏览


