大家好,我是小马老师~
今天广州市的旁友们~
你们被点名啦!因为——
你们的城市版惠民保,投保时间在2024年12月31日就截止啦!!!!
想参保的旁友请抓紧!错过本市惠民保,或者本市没有专属惠民保的同学,可以戳戳这里→了解长相安3号医疗险
它不仅没有健康告知,职业限制非常少,哪怕得过癌症,都有机会买,而且保费便宜,性价比超高。

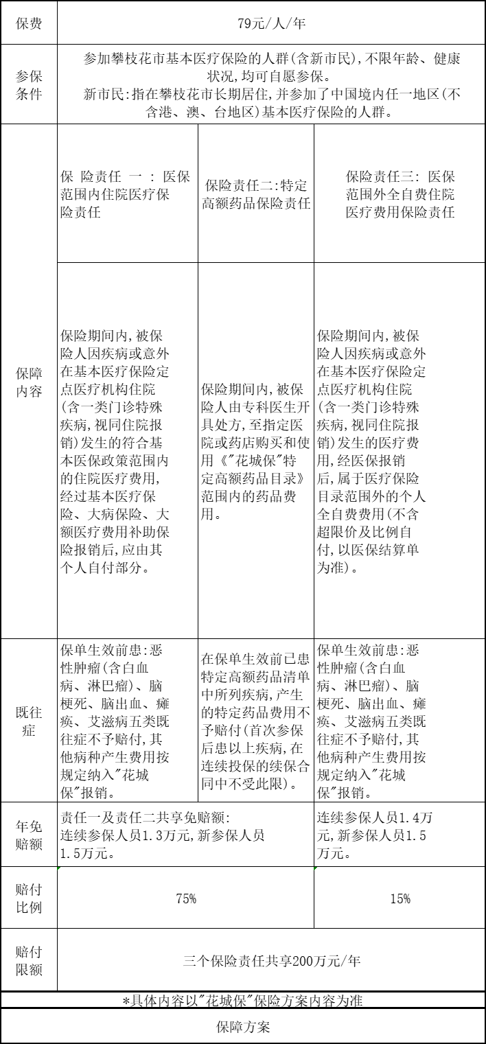
花城保保障怎么样?保费多少钱一年?
老规矩,先上图!

花城保不限年龄、职业、户籍,可带病投保。
参保时间及保障时间,如下:
参保时间为2024年11月26日-2024年12月31日;保障时间为2025年01月01日-2025年12月31日(保障期限为1年)。
花城保每年保费统一定价,如下:
79元/人/年。

花城保哪些能赔?哪些不能赔?
1.能赔
花城保一般可以报销住院和门诊特殊病种自负费用保障和高额外购药品费用保障
还可报销互联网门诊指定药品费用保障。
2.不能赔
(1)不属于保险责任
在往期文章中,小马老师介绍惠民保和百万医疗险时就说过,惠民保其实就是删减版的百万医疗险。
之所以这么说,是因为一款保障全面的百万医疗险,保障责任应该包含5大板块——一般住院、特殊门诊、门诊手术、住院前后门急诊费用、院外靶向药。

绝大多数惠民保仅报销住院医疗费用和肿瘤特药,部分产品含特殊门诊。
像门诊手术、住院前后门急诊费用,惠民保就不报销咯,花城保也同样如此。
(2)医保目录外
如果因为健康状况、年龄方面的限制,无法投保百万医疗险的,可以选择长相安3号(免健康)。
(3)免责条款
要想知道一款保险产品不保什么,直接看免责条款,都写得明明白白~
保险可真不是“什么都能赔”!比如整形啊、打架斗殴或者职业病等产生的医疗费用,保险可都不赔。花城保也一样~!
甚至未在保险合同指定的医疗机构、药房购买药品,也是不予理赔的。
(4)等待期
除以上3种情形外,免责条款还包含等待期内出险,保险公司也是不予理赔的限制。
这时候有人问了,花城保不是都说无等待期嘛?
虽然无等待期,但花城保在投保时间和生效时间之间,还存在一个时间差。
比如花城保早在11月26日就可以开始投保,但保障开始时间为2025年01月01日。
emmmmm,你品,你细品……
之前小马老师已经介绍过,花城保其实就是删减版的百万医疗险,很多投保攻略可以参考投保百万医疗险的方式。
大家投保惠民保时,也要注意每款产品的保障责任,虽然在投保时不限制大家的职业种类、年龄和健康状况。
但免责条款的内容,也是大家不可忽视的噢。

总结
综上分析,小马老师建议:
☛能通过健康告知,且没有什么既往症,优先选择百万医疗险,如金医保、蓝医保等。
☛如果因为年龄、健康状况,或者核保不通过,那就考虑长相安3号(免健告)。
☛如果职业、预算原因,那就考虑惠民保。
偷偷告诉你,长相安3号(免健告)是刚刚上新一款人保大公司出品的医疗险,无健康告知,出生28天-105岁可保,年龄大、身体不好的非标体人群,速速去预约了解一下吧>>>立即咨询!
暖宝保3号少儿门急诊保险
年金险怎么选?太平e满多年金保险,第5年开始领,满期拿回保费
慧择小马老师|303 浏览
星福家天马版:躺收最快的增额寿,钱存进去,2年返本!
慧择小马老师|553 浏览
短短3天,她帮客户要回了漏赔的100万!
慧择小马老师|360浏览


