北京大黄蜂 10 号少儿重疾险全能版以其全面升级的保障和极具竞争力的价格,成为了市场上备受瞩目的少儿重疾险产品。下面,我们将从产品特点、投保规则、保障内容、价格以及产品特色等方面进行详细介绍,帮助家长更好地了解这款产品。

一、北京大黄蜂 10 号少儿重疾险全能版投保规则
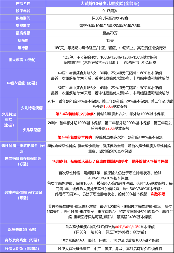
投保年龄:0-17 周岁
保障期限:保 30 年 / 保至 70 岁 / 终身
缴费期间:趸交、5/10/15/20/30/35 年交(30/35 年仅限保至 70 岁 / 终身版本)
最高保额:最高 70 万(0-2 岁最高保额 50 万,3 岁及以上最高保额 70 万)
等待期:180 天
二、北京大黄蜂 10 号少儿重疾险全能版保障内容
重大疾病(125 种):赔 4 次,每次赔付 100%-150% 基本保额
中症(30 种)+ 轻症(43 种):中症每次赔付 60% 基本保额,轻症每次赔付 30% 基本保额,累计赔 6 次
少儿特定疾病(20 种):第 1/2/3 年及以后,额外赔 60%/120%/150% 基本保额
少儿罕见病(20 种):第 1/2/3 年及以后,额外赔 100%/200%/220% 基本保额
恶性肿瘤拓展保险金:恶化额外赔 50% 基本保额
白血病骨髓移植保险金:18 岁前额外 50% 基本保额
身故及全残保险金(可选):18 岁前 MAX(现价,保费),18 岁及以后 100% 基本保额
恶性肿瘤额外赔(可选):无限次赔付,前三次分别给付 40%/50%/30% 基本保额;此后每间隔 3 年仍处于恶性肿瘤状态,给付 50% 基本保额
疾病关爱金(可选):60 周岁前首次确诊重 / 中 / 轻症,额外赔 80%/30%/10% 基本保额
三、北京大黄蜂 10 号少儿重疾险全能版价格
以 0 岁儿童,投保 50 万保额,选择 30 年交,保终身为例:
方案一(基础责任):每年保费约 2000 元左右
方案二(基础责任 + 疾病关爱金):每年保费约 2500 元左右
方案三(基础责任 + 恶性肿瘤额外赔):每年保费增加 300 元左右
方案四(基础责任 + 恶性肿瘤额外赔 + 疾病关爱金):每年保费不到 3000 元
四、北京大黄蜂 10 号少儿重疾险全能版特色
重疾多次赔付:必选多次赔付,共赔付 4 次,比例为 100%/120%/120%/150% 基本保额。
少儿特疾罕见病赔付力度充足:针对 20 种少儿特疾和 20 种罕见疾病,额外赔付 4 次,疾病数量和赔付比例均位于市场前列。
恶性肿瘤无限赔:恶性肿瘤升级为无限次赔付,前 3 次,赔付 40%/50%/30% 基本保额,第 4 次开始,每间隔 3 年仍处于恶性肿瘤状态给付 50%。
疾病关爱金赔付比例增多:重 / 中 / 轻症额外赔付 80%/30%/10% 基本保额,相比前代产品有所增加。
综上所述,北京大黄蜂 10 号少儿重疾险全能版以其全面的保障责任、充足的赔付力度、灵活的缴费选项和极具竞争力的价格,成为少儿重疾险市场上的优选产品。特别适合追求高性价比和全面保障的家长选择。如果这款产品符合您的需求,不妨考虑选择。
如果您对这个感兴趣,想要获得专属投保方案,或者想要了解其他产品,都可以在本页面点击“立即咨询”,在线留下您的联系方式,会有客服小姐姐为您提供免费咨询服务!
星相守2号百万医疗险
年金险怎么选?太平e满多年金保险,第5年开始领,满期拿回保费
慧择小马老师|307 浏览
星福家天马版:躺收最快的增额寿,钱存进去,2年返本!
慧择小马老师|554 浏览
短短3天,她帮客户要回了漏赔的100万!
慧择小马老师|360浏览


