君龙人寿超级玛丽 6 号住院津贴险(长期版)以其广泛的给付范围和高额的住院津贴,为住院治疗提供了强有力的经济支持。下面,我们来详细了解这款产品的特点、优点以及案例分析。

一、超级玛丽 6 号住院津贴险(长期版)概览:
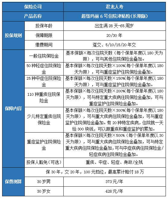
投保年龄:出生满 28 天至 65 周岁
保障期限:20 年、30 年
缴费期限:趸交、5 年、10 年、15 年、20 年交
保障内容包括:
一般住院保险金:基本保额 × 每次住院天数(每个保单年度以 180 天为限)
50 种轻症住院保险金:基本保额 × 每次住院天数 ×100%(每个保单年度以 180 天为限)
25 种中症住院保险金:基本保额 × 每次住院天数 ×150%(每个保单年度以 180 天为限)
110 种重疾住院保险金:基本保额 × 每次住院天数 ×200%(每个保单年度以 180 天为限)
少儿特定重疾住院保险金:基本保额 × 每次住院天数 ×300%(每个保单年度以 180 天为限)
重症监护住院保险金:基本保额 × 每次住院天数 ×500%(每个保单年度以 30 天为限)
二、超级玛丽 6 号住院津贴险(长期版)优点:
住院即赔:不限疾病或意外,任何住院都可申请理赔。
非报销型给付:定额给付,与其他产品理赔不冲突,可叠加赔付。
无理赔增额:前 3 个保单年度无理赔增额 25%,前 6 个保单年度无理赔增额 50%。
投保范围广:覆盖青年、中年、老年三个年龄阶段。
叠加赔付:不同保障责任可叠加赔付,总额累计最高 1800 倍日额。
三、超级玛丽 6 号住院津贴险(长期版)案例分析:
以 30 岁的黄先生为例,投保 2 份,交 20 年,保 30 年,基本保额为 200 元 / 日,年交保费 986 元。第一年因高血压住院一周,获得 1400 元理赔;第二年不幸患上肺癌并住进重症监护室,根据条款,他每日可获得更高额度的住院津贴理赔。
综上所述,君龙人寿超级玛丽 6 号住院津贴险(长期版)以其广泛的保障范围和高额的住院津贴,为消费者提供了强有力的住院经济保障。无论是一般疾病还是特定重疾,都能获得相应的理赔,叠加赔付的设计使得保障更加给力。这款产品无疑是住院治疗经济支持的优选。
如果您对这个感兴趣,想要获得专属投保方案,或者想要了解其他产品,都可以在本页面点击“立即咨询”,在线留下您的联系方式,会有客服小姐姐为您提供免费咨询服务!
达尔文12号重疾险
年金险怎么选?太平e满多年金保险,第5年开始领,满期拿回保费
慧择小马老师|309 浏览
星福家天马版:躺收最快的增额寿,钱存进去,2年返本!
慧择小马老师|555 浏览
短短3天,她帮客户要回了漏赔的100万!
慧择小马老师|360浏览


