导读:小淘气5号是一款单次赔重疾险,基本的轻中重疾+投保人豁免外,还自带2大创新保障:重大疾病关爱金、重大疾病保险费补偿保险金。不仅保障特别全面,还有领取功能写进合同,60岁前患病不仅赔钱还返还保费。
一、小淘气5号少儿重疾险怎么样?投保规则
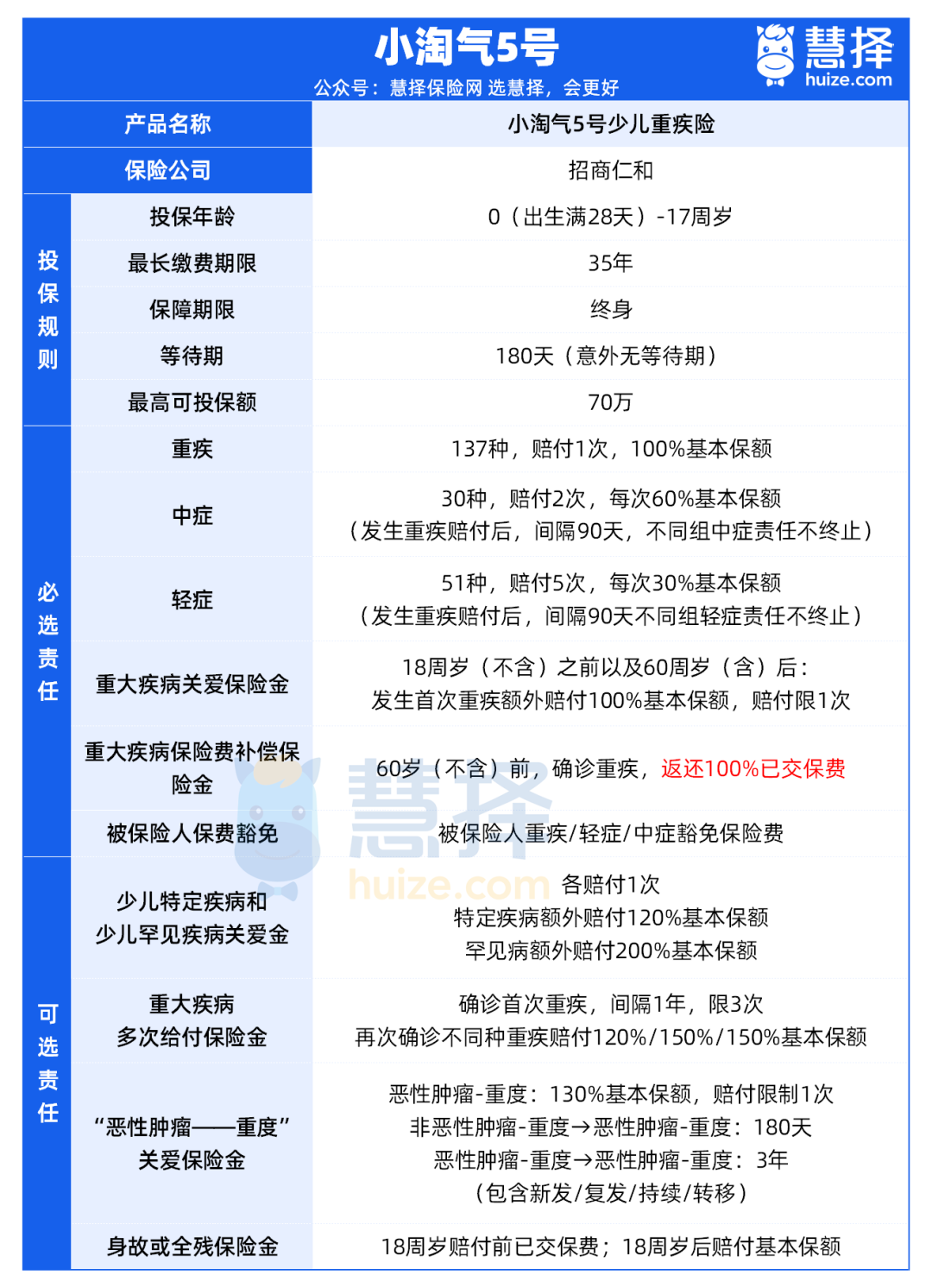
【投保须知】
投保年龄:28天-17周岁
缴费期限:趸交,5/10/15/20/30/35年
保障期限:终身
等待期:180天
二、小淘气5号少儿重疾险保什么?条款分析
招商仁和小淘气5号重疾险允许出生满28天-17周岁人群投保,保障期限可选保终身,最长可35年缴费,最高可投保70万保额,等待期180天,主要保137种重疾、30种中症、51种轻症、被保险人豁免,此外,还提供了多项可选责任以供消费者选择,比如多次重疾保险金、少儿特定疾病和少儿罕见疾病关爱保险金、“恶性肿瘤--重度”关爱保险金、身故或全残保险金、重疾保费补偿保险金。
保障情况具体如下:

三、小淘气5号少儿重疾险有什么优缺点?
小淘气5号重疾险优点如下:
1. 重疾高发年龄段翻倍赔
一是重大疾病关爱金,18岁(不含)之前或者60岁(含)之后,首次重疾可额外赔100%基本保额。
二是重大疾病保险费补偿金,被保人60周岁前(不含)确诊重疾,除了赔付重疾保额之外,还能按主险合同实际已交保费的100%,给付重大疾病保险费补偿保险金。
2. 高现价、支持减保拿回一笔钱
小淘气5号给了一份非常出色的方案,家长想要的,都可以满足,不仅现金价值高,还支持减保!
保障期间内,被保人可以申请减少保单基本保险金额,保险公司将按照基本保险金额去减少部分所对应的现金价值,在减少基本保险金额后,保单的重中轻保障责任依旧有效。
3. 央企背景,家长更安心
小淘气5号还是由招商仁和人寿承保,注册资本为65.99亿元人民币,由招商局、中国移动、中国航信三大家喻户晓的央企联合多家企业共同发起设立,其历史可追溯到19世纪下半叶的保险招商局,至今已有一百多年。
4. 增值服务丰富,服务延长至被保人18岁
服务项目更多,覆盖10项服务;
有效期更长,从之前的5年延长至被保人18周岁前;
更有针对性,新增儿童口腔保健、青少年视力检查等项目,都是孩子日常能用上的;
更贴心,家庭医生、在线问诊、复诊开药的服务,全家可用;
门诊就医安排含陪诊,有人帮取号、排队,带娃看病不再慌忙;
门槛低,取消合同约定疾病限制,小病小痛去门诊也能安排,不是非要重疾/中症/轻症才能用!
缺点:保费较高,相较于市场上的同类产品,小淘气5号的价格偏高。这可能会增加家庭的经济负担,尤其是对于预算有限的家庭。尽管产品提供了重大疾病保险费补偿保险金和保费返还等特性,这些特性可以在一定程度上补偿保费的高昂,但总体成本仍然是一个考虑因素。
四、小淘气5号少儿重疾险多少钱?价格表
小淘气5号少儿重疾险保费如下:

以0岁女孩买基础责任,50万保额,分30年交为例:
每年保费是3795元,30年总保费113850元,若未确诊过重疾则60岁时现金价值为276325元,约2.43倍已缴保费!对比市场其他少儿重疾险,现金价值高得很突出。
孩子60岁时,若选择减保50%基本保额,能拿回一半的现金价值即138162元,比已交保费113850元还多2.4万,同时保单不会结束,还能继续享受高达50万的重疾保障。
综合来看,小淘气5号这一套组合拳下来,主打的就是一个不让客户吃一点儿亏:
不幸得重疾,可以拿理赔金和已交保费;未得重疾,也可拿回一笔钱+继续享受保障。
篇幅有限,如需了解以上产品更多保障细节或者配置更全面的保障方案,可以点击这里“立即咨询”或“免费获取方案”,我们会为您安排一对一为您服务的专业保险顾问,量身定制,帮挑帮赔,花最少的钱买最合适您的保障!
达尔文12号重疾险
年金险怎么选?太平e满多年金保险,第5年开始领,满期拿回保费
慧择小马老师|303 浏览
星福家天马版:躺收最快的增额寿,钱存进去,2年返本!
慧择小马老师|553 浏览
短短3天,她帮客户要回了漏赔的100万!
慧择小马老师|360浏览


