图片来源:齐欣云服自制
来源:齐欣云服自制
图片来源:齐欣云服自制
图片来源:齐欣云服自制
图片来源:齐欣云服自制
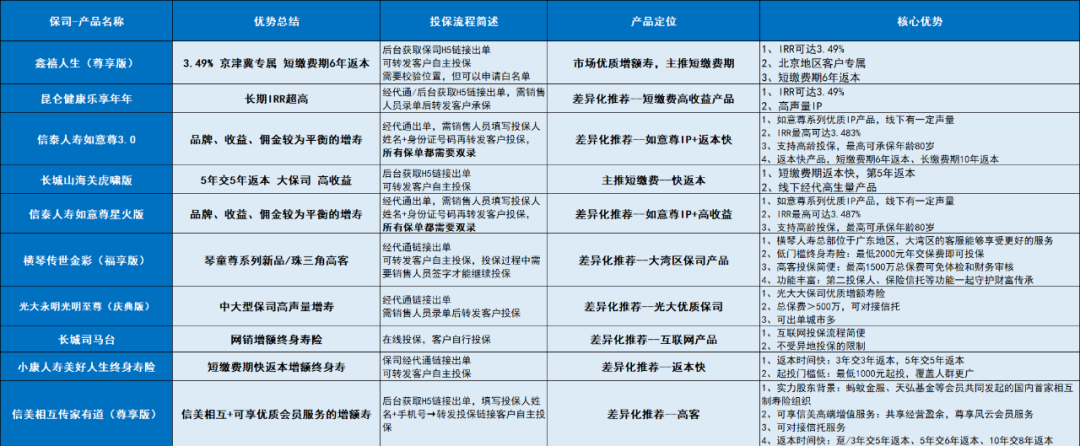
图片来源:齐欣云服自制
来源:齐欣云服自制如果客户看中现金价值增长快,并且符合投保区域或者接受旅游投保(类似于港险投保模式),可以投保鑫禧人生(尊享版)。
有想要了解的,可以点击链接1V1咨询:1V1保险咨询服务- 慧择保险网 (huize.com)
星相守医疗险
星福家天马版:躺收最快的增额寿,钱存进去,2年返本!
慧择小马老师|478 浏览
达尔文宝贝计划12号来了!能赔先天性疾病、最低只要600多块
慧择小马老师|841 浏览
短短3天,她帮客户要回了漏赔的100万!
慧择小马老师|360浏览


