第四套生命表正式落地,第一波冲击的产品是定期寿险,即将全面涨价!

受行业赔付率和生命周期表的影响,定寿会涨价5%-10%,现有的大部分产品会在2-3月停售,首当其冲的就是同方全球「臻爱2026」互联网定期寿险,已经确定将于2月28日24点停售!
目前市面上最火的5款定期寿险,包括国富人寿定海柱7号、华贵人寿大麦2026、华贵人寿甜蜜家2026、中意人寿擎天柱11号、同方全球人寿臻爱2026!
很多人问,定期寿险到底该选哪款?定期寿险哪里可以买?哪款定期寿险性价比高?听说臻爱2026是市面唯一自带满期返还的定寿,不出险保费全部退还,是真的吗?
今天小马老师带你深度横向对比2026年最值得买的5款定期寿险,从投保规则,保障责任,免责条款到保费测算,一文讲透!赶时间的朋友,点击>>>快速咨询预约,顾问老师1V1给您推荐适合的定寿产品。

2026年高性价比定寿
TOP5横向对比
1.投保规则对比

产品再好,买不上都是白搭,我把投保规则做成表格,大家一看就懂。
投保年龄上,大麦2026,擎天柱11号,定海柱7号,同方臻爱2026都支持18-60岁投保,至于大麦甜蜜家2026有点特别,它专为夫妻设计,男的要22到50岁,女的20到50岁才能投。
职业方面,基本都接受1到6类职业,不过定海柱7号对高风险职业(5-6类)有保额限制,最多只能买30万到50万。
BMI要求要特别注意,指标偏高的朋友,优先看擎天柱11号和定海柱7号,放宽到BMI33,最友好的是同方臻爱2026,没有明确限制。
保额限制上,华贵大麦2026最高能买400万,但只限北上广深等大城,其他产品保额在200-350万之间。
保障时间,同方臻爱2026是唯一能保到80岁高龄的,特别适合想把保障拉长到退休后的人,甜蜜家2026能选保35年甚至40年,适合年轻夫妻做长期规划。
2.健康告知对比

这是决定你能不能买的关键一步!字太多不看,直接看结论:
在健康告知上,
华贵大麦2026,大麦甜蜜家2026和定海柱7号,有3条健告内容,
擎天柱11号有4条健告内容,
臻爱2026是健告最严的,有5条,不支持智能核保或人工核保,只要询问到的情况有,则不能投保。
要注意的是,大麦2026针对45岁以上人群投保,会增加一条单独询问就医行为。
询问内容上,
定海柱7号不问乙肝!
有乙肝病史的朋友,优先考虑定海柱7号。
擎天柱11号对乙肝也挺友好
它虽然会问,但只针对“是否患有慢性乙肝”、“是否正在治疗”,如果是乙肝小三阳或单纯病毒携带者,没有肝功能异常,一般也能通过审核。
同方臻爱2026和定海柱7号都没问原位癌
只要不是恶性肿瘤,就不影响投,所以得过原位癌还想买定寿的,可以优先看这两款。
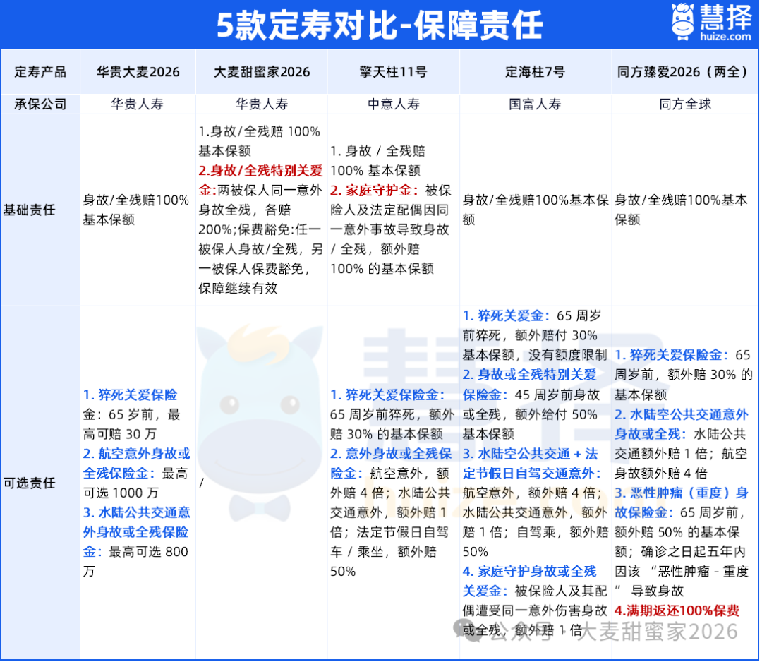
3.保障责任对比
所有定寿的基础责任都是:身故或全残,一次性赔付100%保额。
但可选责任不同,决定了产品的差异化价值。

这里面,航空意外和水陆公共交通意外责任,除了甜蜜家2026其他4款都能附加上,建议买的时候直接带上,一年可能就多十几二十块,便宜还实用,以后坐飞机也不用再额外花钱买航意险。
重点说说其他4个有差异的责任:
①猝死关爱金
4款产品,大麦2026,擎天柱11号,定海柱7号,臻爱2026,除了甜蜜家2026,都支持加猝死责任,65岁前猝死可以额外赔。
大麦2026:最多赔30万(固定金额)
其他三款:赔基本保额的30%(比如你买100万,多赔30万)
像工作压力大,经常996的程序员、金融及互联网从业者,还有司机、快递员等久坐高强度的体力劳动者,都可以带上。
②家庭守护金
这个责任专门针对夫妻因同一场意外同时去世的极端情况。
大麦甜蜜家2026和擎天柱11号,自带
定海柱7号,可以附加上
大麦2026和臻爱2026,没有这一保障
怎么赔?以甜蜜家2026为例,假设小明买了100万,配偶也买了100万,如果两人因同一场车祸、火灾等意外同时身故,各赔200万,一共400万给到家里人,比较适合夫妻都在外打拼的双顶梁柱家庭。
③45岁前身故额外赔
有定海柱7号有这项责任,45岁之前发生身故或全残,额外赔50%保额。
40多岁正是房贷、孩子教育、父母养老压力最大的时候,多赔50万,可能就是半年的家庭开销,
带上这个责任,保费增加不多,但安全感翻倍,这个责任也是定海柱7号的差异化优势。
④癌症身故额外赔
只有同方臻爱2026提供这项责任
如果首次确诊癌症后5年内,因该癌症去世,且没满65岁,额外赔50%保额。
但这个责任的健康告知要求比较严苛,而且理赔条件里要求,第一次得癌+5年内因这个癌去世才能赔,如果是别的问题赔不了,也不是很友好,所以我也不太推荐。
⑤满期返保费
出险正常赔钱,到期没有出险,就返还所有保费,这是同方臻爱2026两全最特别的责任!
很多人觉得,花了钱没用到保障,太亏了,臻爱 2026 的 “满期返保费” 责任,就是为了帮大家解决这个顾虑,
我们直接举例,更直观——
30 岁男性,买 100 万保额,保到 80 岁、交到 80 岁,附加返保费后:
每年交 7638 元,总共要交 38.2 万;
要是平平安安活到 80 岁,38.2 万会全额返还,相当于 “保障几十年没花钱”;
要是期间不幸身故,家人能直接拿 100 万保额,覆盖家庭开支。
预算够、想兼顾 “保障 + 储蓄” 的朋友,很适合选臻爱2026(两全版)。
4.免责条款对比
扒了5款定寿产品的条款后,我发现在免责条款设计上,
擎天柱11号最友好,只有3条法定免责(故意伤害、犯罪、2年内自杀),连酒驾都不免责!
华贵大麦2026,大麦甜蜜家2026和定海柱7号多了一条:酒驾、无证驾驶或开无牌车出事不赔
同方臻爱2026多了战争、核污染等免责,但这些在国内基本不会发生,影响不大。
总的来说,擎天柱11号理赔门槛最低,最省心。擎天柱11号免责最少,理赔更友好,尤其对担心酒驾或突发事故的人群非常友好。

2026年高性价比定寿
哪款保费便宜?

大家最关心的保费,同样是30岁成人,交20年保20年为例,买100万保额,只要基础责任。
定海柱7号最便宜,30岁男每年只要735元,女性只要355元/年
同方臻爱2026略贵一些,不带返保费的版本,30岁男每年767元,女性372元。
大麦甜蜜家2026,夫妻互保,年保费1040元,比夫妻单独买更换,最高能赔400万。
重点来了,同方臻爱2026的两全,带满期返还,30岁男每年要5489元,30岁女每年2789元!
如果一直没出险,到期能把所有已交保费全部退还,像这种情况,到期拿回10.9万保费,还白捡了20年保障,适合预算充足、想兼顾“保障+储蓄”的高收入人群,普通家庭买这个,压力确实大了些...

总结一下,5款定寿适合谁?
确定了!性价比高,保障全面的定寿产品,即将全面涨价!
尤其是同方全球「臻爱2026」,市面上唯一能保到80岁的定寿,唯一支持不出险退全部保费的产品,确定在2月28日24点正式停售,错过再无!
如果你还在犹豫,不妨对照下面快速锁定看看哪款适合你?
擎天柱11号,适合大多数普通家庭
免责最少,自带家庭守护金,综合性价比最高,闭眼入不踩雷。
定海柱7号 ,追求高性价比的年轻人
保费最便宜,附加关爱金45岁前还能多赔50%。
华贵大麦2026,想买高保额的朋友,
适合一线城市收入高、负债高的群体,比如背负千万房贷的中产
大麦甜蜜家2026,夫妻双职工家庭
两人一起买更便宜,同一意外最高赔400万,专为双支柱家庭设计
同方臻爱2026两全, 高预算,不想白交保费的人
虽然保费贵不少,但到期能拿回所有钱,相当于保障+储蓄二合一,适合有长期规划,现金流稳定的家庭。
众民保2025
星福家天马版:躺收最快的增额寿,钱存进去,2年返本!
慧择小马老师|450 浏览
达尔文宝贝计划12号来了!能赔先天性疾病、最低只要600多块
慧择小马老师|819 浏览
短短3天,她帮客户要回了漏赔的100万!
慧择小马老师|360浏览


