医联有盟长期医疗保险上线后,不少朋友都在问医联有盟长期医疗保险怎么买?在哪买?

医联有盟长期医疗保险怎么买?
医联有盟长期医疗保险,一直都是小马老师推荐的长期医疗险。
复星联合大保司承保,保障全面,性价比非常高。
购买医联有盟长期医疗保险,也有不少细节要注意。
比如年龄、保障期限、交费期限等都需要注意。
今天就给大家分享一下投保医联有盟长期医疗保险需要注意的几个问题。
①年龄
医联有盟长期医疗保险的投保年龄为出生满30天至55周岁。
②保险期间
医联有盟长期医疗保险的保险期间为1年,保证续保20年。
③等待期
医联有盟长期医疗保险的等待期为90天。

医联有盟长期医疗保险在哪里买?
医联有盟长期医疗保险保费便宜划算,保障丰富,所以很多想买长期医疗险的朋友都在咨询医联有盟长期医疗保险在哪里买?

医联有盟长期医疗保险投保要求
不过,医联有盟长期医疗保险虽好,也不是每个人都能买,投保有一定限制:
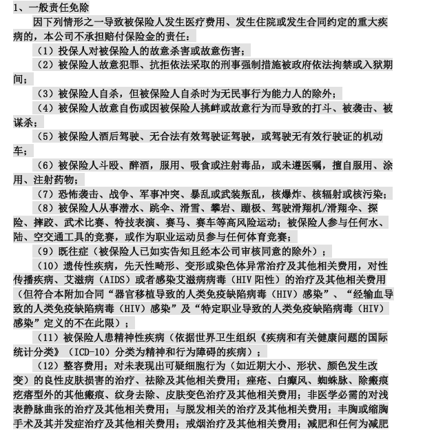
责任免除



如何填写投保信息?保单怎么查?
填写投保信息:
如果客户的年龄确认是符合医联有盟长期医疗保险要求的,那么只需要选择最适合自己的方案,按要求一步步填写信息即可。
保单怎么查:
购买了医联有盟长期医疗保险后,保单怎么查呢?
很简单,投保成功后,保险公司会将电子版的保单发送到你的邮箱内,这份电子保单的效力与纸质版保单是一样的。
另外,在购买保险后,建议你将此事告知你的亲朋好友,或将打印好的保单放在家里大家都能找到的地方。
这样一旦出险,你的家人或朋友也可以快速找到保单,并及时进行保险理赔。

出险怎么办
首先,及时报案至关重要。
出现保险责任范围内的情况,第一时间联系保险公司,反馈出险情况。
理赔需要详细的医疗资料作为依据,包括但不限于诊断书、病历、医疗费用清单等,建议收集齐全再提交给保险公司。
达尔文12号
星福家天马版:躺收最快的增额寿,钱存进去,2年返本!
慧择小马老师|488 浏览
达尔文宝贝计划12号来了!能赔先天性疾病、最低只要600多块
慧择小马老师|854 浏览
短短3天,她帮客户要回了漏赔的100万!
慧择小马老师|360浏览


