相信不少朋友都遭遇过这类情形,体检出现异常,例如肺结节或其他既往症。
去医院检查之后,医生表示没什么大碍,只需定期复查即可,然而在购买保险时却遭到拒保。
这是因为常规的养老年金保险健康告知通常较为严格,所以很多人都买不了。
今天给大家推荐一个新的选项——福相伴养老年金保险。
但在买之前一定要注意这3个缺点,避免理赔遇到纠纷。

先来看看投保福相伴养老年金保险需要注意的点:
①年龄
福相伴养老年金保险的投保年龄为50至80周岁。
②保险期间
福相伴养老年金保险的保险期间为保至105周岁。
③交费期限
福相伴养老年金保险的交费期限为趸交、3/4/5年交。

福相伴养老年金保险
的保障怎么样?
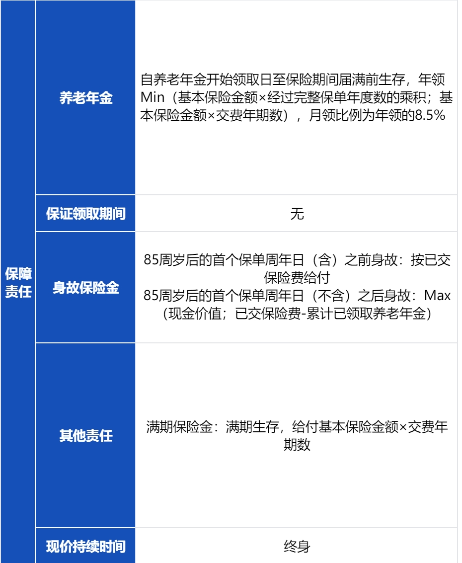
再来看看福相伴养老年金保险的保障责任:


福相伴养老年金保险是由中英人寿推出的定制款互联网养老年金保险。
但最终理赔还是中英人寿负责,在慧择购买保险产品,慧择提供理赔协助服务,给大家提供全方位售后保障服务。
达尔文12号
星福家天马版:躺收最快的增额寿,钱存进去,2年返本!
慧择小马老师|307 浏览
达尔文宝贝计划12号来了!能赔先天性疾病、最低只要600多块
慧择小马老师|719 浏览
短短3天,她帮客户要回了漏赔的100万!
慧择小马老师|360浏览


