今年以来加密货币跌跌不休,情绪持续低迷。2月6日比特币更是遭遇血洗,单日暴跌12%短短24小时内,全球有58万人爆仓,爆仓总金额超26亿美元。

而放眼整个理财市场,危机并不止步于币圈。前有浙金暴雷,后有深圳水贝杰我睿资金链断裂,许多中产家庭辛苦积攒的积蓄一夜蒸发,就连黄金白银也暴涨暴跌,曾经被视为硬通货的贵金属,如今也难逃波动之痛。
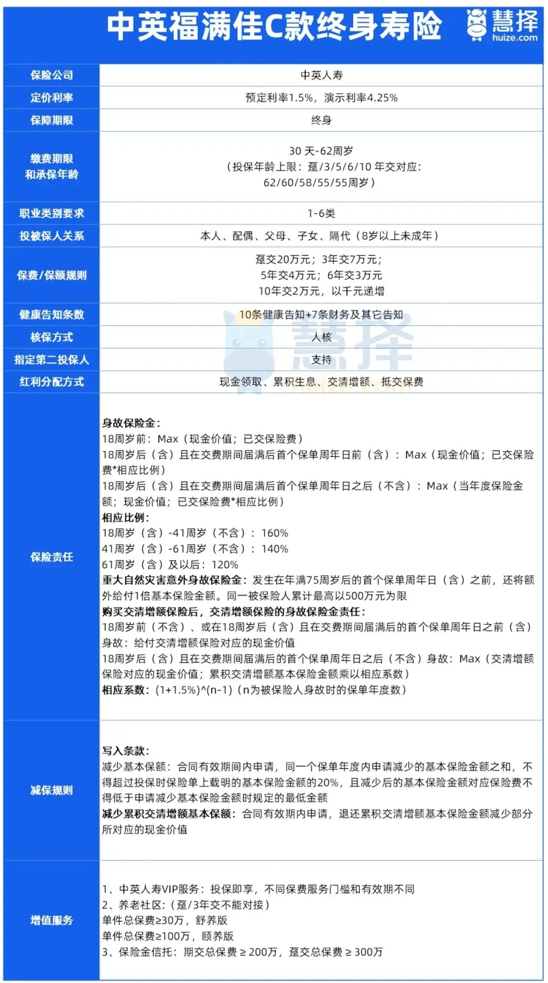
在这种保本难,增值更难的0利率时代,有一款分红险凭借过硬预期吸引了大家关注,它就是中英福满佳C款分红险。福满佳C款收益高吗?适合哪些人买,背后的公司靠不靠谱?话不多说,下面跟一起看看深度测评。
等不及的朋友也可以点击>>>找我们的专业顾问1v1详细咨询~

顶流分红福满佳C款
亮点有哪些?
福满佳C款能成为今年的大爆款,离不开它保障全、收益高、灵活度强,还背靠大保司,下面我们一条条拆开说。

1.保障责任全面
福满佳C款和其他增额寿比起来,不仅提供身故保障,它还额外保重大自然灾害意外身故保障:75岁前如果因重大自然灾害身故,能额外赔付基本保额,最高能赔500万。
另外,福满佳C款也有一些实用的保全功能,比如保单第5年后支持减保,支持年金转换,非常给力!
2.市场稀缺的优秀演示
很多人可能不太了解,分红型保险的收益,不只看分红实现率,还和预定利率、演示利率密切相关。
虽然演示利率不是保证收益,但它代表了产品在理想情景下的分红潜力,演示利率越高,未来实际能分到的红利通常也越可观。
我们也拿了市场第一梯队的几款增额寿,来和福满佳C款对比收益,差距非常明显!

可以说整个市场上,能做到优秀演示利率的分红型产品寥寥无几。正因如此,福满佳C款随时都有下架的可能性,大家且买且珍惜。
3.收益顶尖
举个例子:一位30岁的女性,每年交10万元,连续交5年,总共投入50万。
如果按100%分红实现率来算,也就是保险公司把预期红利全部兑现:

保单最快第7年就回血了,比保底收益快了3年。
一旦现金价值超过已交保费,你不管是想申请减保还是保单贷款,都可以灵活运用这份保单。
到第15年,福满佳C款账户里的总利益预计达到70.5万元,折算下来年化复利约2.67%。
到第26年,总利益直接突破101.9万元,相当于当初投入的50万翻了一倍多。
持有越久收益涨得越明显,到80岁时预期能有228.5万多,复利超3.2%。
这个水平,不仅远超银行定期存款,也比市面上大多数同类储蓄险都要高。
估计有人会说,分红达成率哪能长期保证100%,太理想化了~
确实,分红是不保证的,现在咱们把预期打个折,假设达成率只有 50%,看看福满佳C款的收益表现怎么样?

到第30年,福满佳C款总利益仍有92.6万元左右,复利约2.22%;
持有时间越长,优势越明显,后期长期复利还能稳步升到2.6%左右。
即便打对折,它依然跑赢市面上绝大多数分红型产品,稳稳站在收益第一梯队。
4.中英人寿硬核背书
福满佳C款由中英人寿承保,这家公司来头不小,成立于2003年,是首批中外合资寿险公司之一,目前总资产超1083亿元。
它的股东堪称强强联合,背景稳如磐石。
中粮资本,央企中粮集团旗下金融平台,控股蒙牛、福临门、大悦城等)
英国英杰华集团,成立于1696年,329年历史,英国王室御用保险品牌,全球9家大而不能倒保险公司之一
更关键的是,中英人寿偿付能力、风险评级和投资成绩,也十分优秀!
2025年3季度,中英人寿的综合偿付能力充足率305.89%,核心偿付能力充足率209.31%,远超监管定的合格线。
截至2025年3季度末中英人寿风险综合评级(IRR)已连续37个季度荣获“A类”评级,可以说是满分学霸中的第一名!
近3年平均综合投资收益率有8.23%,要知道国内寿险公司的平均综合投资收益率一般在3.5%-4.5% 左右!

福满佳C款,为什么随时下架?
话不多说,福满佳C款哪里可以买?
投保窗口之所以关闭,是因为触到了监管与市场的双重红线:
监管红线:现在3.9%以上的产品已不再接受备案,现在市场还在卖的,属于之前那批存量产品
市场红线:高演示利率会让保险公司背上利差损风险,叠加最新评估利率降至 1.9%,这类产品的运营压力已经顶到了天花板。
官方已经实锤,早在2025年10月29日,中国保险行业协会的文件就定了调,普通型人身保险预定利率研究值正式调整为1.9%,

拖到2026 年1月,市面上剩下的优秀演示产品,就是最后一波清库存窗口,福满佳C款随时可能下架。
目前福满佳C款趸交门槛,已经从10万直接拉高到20万!先提门槛,再控额度,最后彻底停售,熟悉的配方,经历过去年8.31的各位都懂~
暖宝保3号少儿门急诊保险
年金险怎么选?太平e满多年金保险,第5年开始领,满期拿回保费
慧择小马老师|309 浏览
星福家天马版:躺收最快的增额寿,钱存进去,2年返本!
慧择小马老师|555 浏览
短短3天,她帮客户要回了漏赔的100万!
慧择小马老师|360浏览


