紧急通知!!太平洋小蜜蜂家庭版,将于1月28日9:00涨价!
具体调整如下:
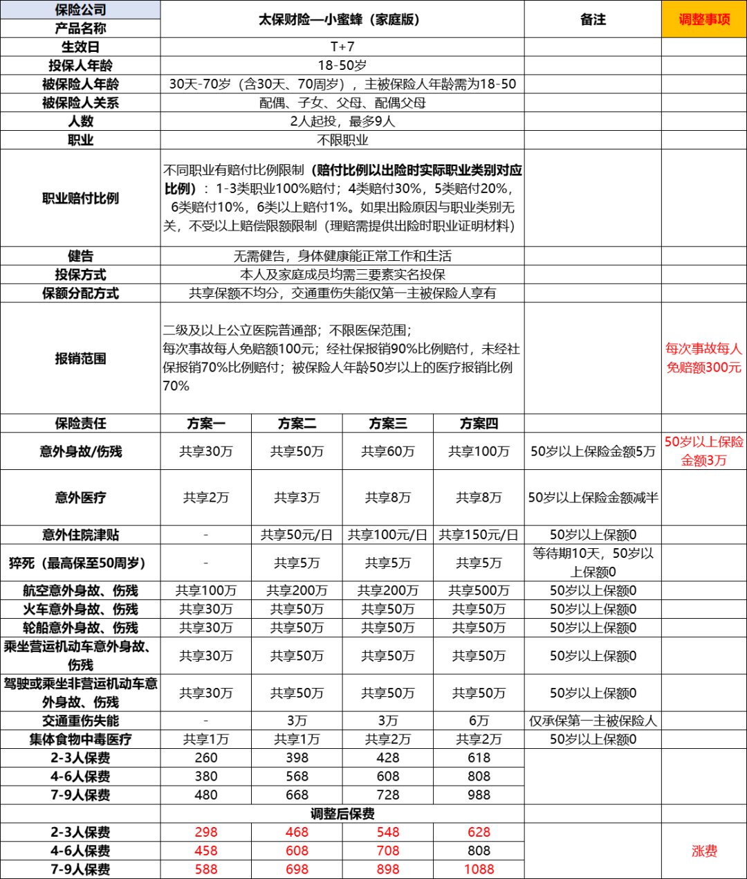
作为当前市面上性价比最高的家庭版意外险之一,小蜜蜂家庭版,免赔额100,90%赔付,最低260元保一家三口,免健告+不限职业,非常能打。
所以有需要给一家人投保意外险的朋友,一定要抓紧时间在涨价前投保小蜜蜂家庭版,价格便宜,保障还更好!
不过保险产品复杂,小蜜蜂家庭版虽好,买前也得注意这几件事!

小蜜蜂家庭版注意事项
小蜜蜂家庭版,有以下4大注意事项:
意外医疗有时间限制:门诊15天内、住院180天内的费用才报销。
有风控拦截:部分高风险地区不能投保,高保额仅限省会城市。
年龄限制:超50岁老人身故限5万、医疗按70%赔付、无猝死责任、公共交通工具保额限5万。
1月28日起50岁以上身故保额调整至3万。
有免赔额:意外医疗每次事故每人免赔额100元。
1月28日起调整至300元/人/次。

小蜜蜂家庭版亮点
不过,小蜜蜂家庭版作为太平洋的热门意外险,还是很值得买的。

1、保障范围广
本人、配偶、子女、父母、配偶父母均都能保,一张保单守护全家。
0天~70岁都能参保,但注意:主被保人年龄需为18~50岁。
2、意外医疗不限医保目录
因意外导致的医疗费用,不限医保目录都能报销,自费项目也能赔,够贴心!
不过需要注意,有免赔额:
1月28日之前投保小蜜蜂家庭版:
1月28日之后投保小蜜蜂家庭版:
3、无健康告知,不限制职业
高风险职业也能承保,如常见的货车司机、外卖员、快递员….等,注意不同职业类别,赔付比例不同:
1-3类职业:按100%赔付
4类职业:按30%赔付
5类职业:按20%赔付
6类职业:按10%赔付
6类以上:按3%赔付
注:如出险原因与职业类别无关,不受以上赔偿限额限制。
比如,小张是一名船员(7类职业),某日走路不慎滑倒意外受伤,由于不是工作导致的意外事故,赔付比例仍然按100%赔付
4、意外住院津贴实在,0免赔
意外最怕伤筋动骨,一旦涉及骨科手术,意外住院时间都不会太短。小蜜蜂家庭不但有意外住院津贴,还0天起赔,确实人性化。
5、价格便宜

调整前的保费,最低260元就能保一家三口,还不用健康告知,性价比很高!
调整后虽然有涨价,但是小蜜蜂家庭版分人数定价,人数少的保费价格对比其他家庭版意外险,性价比优势还是很明显!

写在最后
其实,哪怕调整之后,理赔门槛变高,保费上涨,但是调整后的性价比还是比同类产品高得多。
不过,能买的朋友还是趁早买,抓住最后2天窗口期,锁定性价比最高的版本。
小蜜蜂6号意外险
年金险怎么选?太平e满多年金保险,第5年开始领,满期拿回保费
慧择小马老师|307 浏览
星福家天马版:躺收最快的增额寿,钱存进去,2年返本!
慧择小马老师|554 浏览
短短3天,她帮客户要回了漏赔的100万!
慧择小马老师|360浏览


