前几天,国家统计局公布了2025年的经济“成绩单”。
GDP总值比去年上涨5%,各产业表现可以说非常亮眼。
但看到人口数据时,被狠狠震撼到了。

人口自然增长率为-2.41‰,进入负增长阶段。
国际上通常认为,总生育率,也就是一对夫妻得生 2.1 个孩子才能维持人口稳定。
低于 1.5 是深度少子化,低于 1.3 就是超少子化。
2025 年我们的总生育率只有 1.09,已经和日本、韩国一样属于低生育率梯队。
而研究表明,一旦生育率跌破1.5,想拉回来可就难了。
今天呢,就来大家聊聊这事。

为啥现在年轻人都不爱生孩子了?
我觉得倒不是真的不想生,从2025年的结婚登记人数来看,还是上涨的。
只是生活的现实让他们不敢生,也生不起了。
以前生孩子无非是添双筷子的事,能健康长大就行。
现在,孩子妥妥就是吞金兽。
初期的产检、分娩要花钱;
出生后的奶粉、尿不湿是刚需;
紧接着早教、幼儿园费用跟上,再往后兴趣班、补习费、学区房,每一项都是真金白银,内卷程度肉眼可见。
根据育娲人口的统计,现在城镇家庭养一个孩子到 17 岁,平均成本要63万。

一线城市,比如上海,这个数字平均接近100万,相当于一个普通家庭十年的可支配收入。
在三四线城市,也至少要占到家庭收入的一半以上。

放眼全球主流国家,也就只有韩国的养娃压力比我们更大。
更别提现在的年轻人,大多背着房贷车贷两座大山。
工资刚到账,一半可能就还了贷款,剩下的勉强够自己糊口,再叠加养娃的巨额成本,无疑是雪上加霜。
而且说句实在的,现在花大几十万甚至上百万培养的孩子,将来出来工作,可能一个月也就几千块工资。
从纯粹的经济回报看,这堪称性价比最低的投资。
更棘手的问题是,就算生了孩子,也没时间养。
996 是工作常态,能有完整双休都算良心公司,根本没精力陪伴孩子。
要么一方辞职在家带娃,这样家庭收入直接砍半;
要么高价请育儿嫂,经济压力大不说,关键是不放心。
那只能让父母来带,又难免面临两代人的生活摩擦;
最无奈的,就是把孩子留在老家给父母带。
可这种生孩子的意义又是什么呢?
让自己的孩子和自己一样,成为留守儿童,又是多少人不愿重复的童年经历?
以上经济压力以及时间精力不足的现状。
还有职场的不公平,尤其是对女性来说。
招聘时通常会被问婚育计划,产后回归被调岗、降薪的情况屡见不鲜,让很多女性根本不敢轻易生孩子。
更重要的是,当代年轻人的观念变了。
大家越来越看重自我实现和个人成长,变得愈发清醒。
如果给不了孩子足够的爱、陪伴和成长资源,不如先对自己负责。
这种宁缺毋滥的想法,本质上是社会进步的体现,却也直接拉低了整体生育意愿。
所幸呢,我们现在已经有很多生育政策的激励。

从怀孕、养育到教育,真金白银的补贴。
首先是生孩子的费用。
现在江苏、山东等几个省市,已经基本实现生孩子不花钱。
从今年开始,全国也要逐步实现这个目标,还会把分娩镇痛、辅助生殖这些项目纳入医保报销,扩大生育保险的覆盖范围。
我看网上很多妈妈晒出生娃账单,有些真的就只花了几块钱。

孩子出生后,补贴也跟着到位。
国家每年会发 3600 元的育儿补贴,一直发到 3 周岁。
各个地区还有自己的额外福利。
比如山西吕梁给一孩发 2000 元一次性补贴;

等到孩子上学,福利也跟上了。
从 2025 年秋季学期起,公办幼儿园学前一年的保育教育费要免除。
个税方面,3 岁以下婴幼儿照护费用的专项附加扣除标准,也提高到了每个子女每月 2000 元,能少交一笔税。
时间上也给足了支持,产假延长到 158 天及以上。
还有 15 天左右的配偶陪产假,以及 5-20 天不等的父母育儿假。
虽然有些地方的育儿假还没完全落实,但至少让我们看到了改变的方向。
期待后续能有更多政策落地,进一步降低婚育门槛。
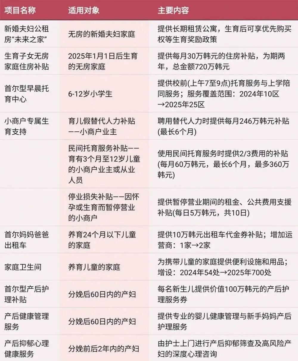
比如邻国日、韩,它们除了育儿补贴,还会有其他福利。
日本在孩子成长期间的看护,也设立了专门的托班,针对0-6岁的儿童,搭建免费的托育体系。
韩国甚至是有住房补贴,给多孩家庭优先分配公租房。

总之,持续有力的政策,才能让更多家庭敢生育。

最后来聊聊这事有哪些影响。
首当其冲的就是教育行业。
幼儿园招不到孩子,迎来关门潮。
根据教育部公布的《2024年全国教育事业发展统计公报》显示,2024年幼儿园数量比上年减少了2.11万所,这已是连续第三年减少。
这种趋势已经开始蔓延到小学,往后还会延伸到初中、高中甚至大学。
随之而来的,就业岗位在减少。
近两年,很多地区都在缩小中小学教师招聘规模,有些地方甚至直接停招。
以前人人羡慕的铁饭碗,好像现在也没那么稳了。
同时与孩子相关的母婴店、儿童服装、早教机构等很多产业,无差别被攻击。
反过来想,未来学生数量持续下降,孩子也不用那么卷了。
东北就是典型例子,人口外流加新生儿少,2025年高考,黑龙江本科录取率接近70%,吉林62%,辽宁58%,均处于全国较高水平。
同样这种逻辑,也会出现在就业上。
未来劳动力供给持续收缩,毕业生直接进入“反选”时代!
因为,现在日本就是最好的例子。
日本2025年春季,本科毕业生就业率接近 98%。
基本上学生只要正常毕业就有工作,平均每个人手上近四个岗位。
企业纷纷提高薪资、提供住房补贴,甚至帮着偿还学生贷款,有的还降低招聘门槛,只为留住年轻人。
再说说大家最关心的楼市,长期看人口。
现在人口红利褪去,未来对房子需求会减少。
从空置率来看,一线城市4%的空置率还算正常。
但二线城市已达11.6%,三线城市更是飙升至19.9%。
特别是三四线城市,叠加人口外流,逐渐回归居住属性。
这点通过邻国也可印证,像日本,2024 年空置房率达 13.6%,部分乡村房产0元转让仍无人接手。
总之,以后房子只会越来越分化,核心城市核心地段的优质房产,凭借稀缺性还能保持保值能力;
但那些非优质房产,只会越来越难出手。
未来也有很多人,是直接继承,根本不用买。
最后养老问题,这已是老生常谈。
人口结构失衡,养老金压力自然很大。
有专家预测,到 2044 年,养老金累计结余可能就没了。
往前反推,等到最巅峰阶段,就是80、90年以后出生的群体,会有非常大的养老金压力。
想要避免“活到老干到老”,尽早做好养老储蓄和规划,才是最稳妥的选择。
时代的一粒沙,落在每个人肩上都是一座山。
但当我们看清趋势、提前准备,或许就能把这座山,变成脚下更坚实的路。
好了,关于人口这个话题,今天就聊到这里,大家有什么想法,欢迎一起交流。
暖宝保3号少儿门急诊保险
年金险怎么选?太平e满多年金保险,第5年开始领,满期拿回保费
慧择小马老师|309 浏览
星福家天马版:躺收最快的增额寿,钱存进去,2年返本!
慧择小马老师|555 浏览
短短3天,她帮客户要回了漏赔的100万!
慧择小马老师|360浏览


