在之前的聚米会员日直播中,我们有幸收到了大家的邀请,参观了大家旗下的大家的家·北京阜成城心社区,全方位体验了大家的高品质养老社区。
左右滑动查看
如果要简单说几点感受的话,第一就是大家的养老社区都是位于城市核心中的核心,周边毗邻医院、商圈、公园,非常便利。其二就是设施种类真的非常丰富,从医疗保健到理发室、棋牌室、观影室,衣食住行乐,应有尽有。
大家不仅拥有高品质养老社区等独特资源,大家的保险产品,优势也是相当突出。尤其是近期上线,和我们联合定制的大家慧选2号年金保险(分红型)。
这是一款融合了快返和即期双形态的分红年金产品,最大亮点是采用双交清增额方式,年金可以暂时不领,而以交清增额的方式继续增长,再搭配本身红利的增长,让保单利益进一步提升,达到市场第一梯队的水平。
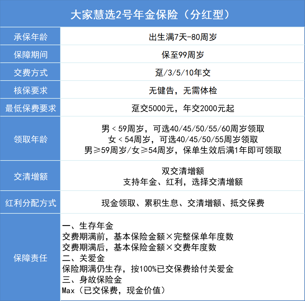
一、产品方案

从产品方案来看,大家慧选2号最高支持80周岁投保,可保至99周岁,无需健告,无需体检,对于中老年客户来说,还是非常友好的。
在领取方式上,也是非常灵活。在投保时,若男性<59岁,可选40/45/50/55/60周岁领取;女性<54岁,可选40/45/50/55周岁领取。
若男性≥59岁或女性≥54岁,则保单生效后满1年即可领取,即第二年就能领。

若年金不想立刻领取,则可选择【交清增额】,让保单利益进一步增长,等到想领取时,再切换为领取年金即可,非常灵活。
在红利分配方式上,可选现金领取、累积生息、交清增额、抵交保费。
因此,对于追求高保单利益的客户来说,年金交清增额+红利交清增额,这种双交清增额方式,会是一个非常好的选择。

二、产品利益演示
大家慧选2号的预定利率为1.75%,分红演示利率达到3.9%,这个水平可以说很高了。
在年金领取后,现金价值也一直存在,并且能一直和保费接近。含红利的现金价值,更是在领取后,也能不断增长。
在满期时,还能额外获得一笔100%保费的关爱金。
以40岁王女士,趸交50万,红利选交清增额,45岁直接领取为例:

在第5年王女士45岁时,含红利现金价值已超过所交保费;
从这一年开始,每年可领取年金,并且每年领取金额也在不断增长;
在70岁时,生存总利益来到了104万,在90岁时来到了151万,IRR达到了3%。
如果王女士,选择45岁不领取年金,而是等到60岁再领呢?

在45-60岁期间,王女士的年金通过交清增额方式,继续让保单利益增长;
在60岁时,当年年金即超过了2万元,后续年金金额也在不断膨胀;
在70岁时,生存总利益达到了约116万,在80岁时,达到约145万,此时IRR就已超过了3%。

通过对比表,我们可以看出,在选择双交清增额后,现金价值和生存总利益,都大幅领先单一的红利交清增额。
在70岁时,生存总利益多了约11万,在90岁时,生存总利益已相差约22万元,差距越来越大。
三、保司及服务
大家慧选2号由大家养老承保,隶属于大家保险集团,大家保险集团是由中国保险保障基金有限责任公司、上海汽车工业(集团)有限公司、中国石油化工集团有限公司共同出资设立,至今已发展成为一家涵盖保险、资管、养老三大核心业务领域的综合性保险集团。
作为分红产品,大家肯定比较关心保司的分红情况及投资水平,这些都会影响到最终的分红表现。
从保司披露的数据来看,大家养老2024年度分红实现率100%,在过去十年(2015-2024年),平均投资收益率5.40%,平均综合投资收益率5.55%,可以说相当的稳健。
在文章开头也已经提到,大家的高品质养老社区是由大家旗下专业养老品牌“大家的家”精心打造,包含“城心医养”、“旅居疗养”、“居家安养”三段式多层次养老服务体系,能够为家庭提供从独立生活、协助生活到专业护理的一站式高品质养老服务。目前在全国已拥有17个城心医养社区,6个旅居疗养社区,5个居家养老照护中心,还在持续布局中。

在2026年3月31日前,还可享城心社区8折门槛优惠,折扣期间城心三星及以上,每新增160万保费可新增1份保证入住权和2份优先入住权。全国社区还支持单个客户预约参观。
以上就是关于大家慧选2号年金保险(分红型)的介绍,双交清增额的方式,让保单利益进一步增长,达到市场第一梯队的水平,快返/即期的形态,也让年金领取更加灵活。同时,投保还可享高品质养老社区等服务资源。实现财富增长和安心养老,一举两得。
众民保2025
星福家天马版:躺收最快的增额寿,钱存进去,2年返本!
慧择小马老师|360 浏览
达尔文宝贝计划12号来了!能赔先天性疾病、最低只要600多块
慧择小马老师|747 浏览
短短3天,她帮客户要回了漏赔的100万!
慧择小马老师|360浏览


