尊享e生2026最近很火,健康告知严格吗?体检有点小问题,比如甲状腺结节、血压偏高,还能投尊享e生2026吗?
这是近期后台收到不少粉丝的的私信,问尊享e生2026健康告知到底该怎么填,怕填错以后理赔出问题的...
的确,再好的产品,如果健康告知没做好,轻则被除外承保,重则未来理赔被拒,保障可就白买了。
今天我就来把尊享e生2026的健康告知,逐字逐句给大家解析清楚:
尊享e生2026的健康告知,到底问了什么?哪些情况能过?哪些人其实不适合这款产品?以及,如果你身体有点小毛病,到底该怎么操作才最稳妥?

哪些人买不了尊享e生2026?
很多人以为,身体即便有些小问题,医生说没事,应该不影响买保险.
但保险不是随便买的,有些病,哪怕你只是曾经得过,现在已经康复或者不影响生活了,也不能投保。
在尊享e生2026的健康告知里,第一句就划了条高压线,
曾患冠心病、心梗、脑出血、脑梗死、恶性肿瘤、颅内或脊髓肿瘤、肾功能不全、肝硬化等严重疾病,不予承保。
也就是说,如果你或家人确诊过这些病,直接pass,这款产品不适合。


如果之前检查出甲状腺结节、乳腺结节、乙肝、急性肾小球肾炎、高血压和糖耐量异常等问题,可以走之智能核保告知尝试,有机会可以承保
另外,还有一些职业也不支持投保尊享e生2026,
比如大车司机、高空作业人员、消防员,防爆警察、采矿工人、水上救生员等,这些特殊职业都买不了


尊享e生健康告知,有哪些内容?
接下来,咱们结合官方健康告知页面,分块拆解,
主要看两个重点:
一是时间,看问的是“1年内、2年内”还是“曾经”,超过问询时间的,不用告知;
二是问询的内容,没有问到的,不用告知。
第一块内容,围绕就医行为和保险情况

①过去1年内有没有检查出异常?
问到的检查项目包括CT、核磁共振、内窥镜、心电图、组织或细胞病理学检查。
注意没有问到血/尿常规,心电图和超声,也只问了严重情况。
相对2025版问的特别细,尊享e生2026放宽了很多,比起金医保,蓝医保等市面其他爆款医疗险,也更加宽松。
②过去2年内有没有手术或住院?
注意这个时间是2年,也就是说,你3年前做过的阑尾炎手术等,不需要告知说明。
③2年内投保其他保险,有没有被拒保/延期/加费/除外?
如果有,需要如实告知,
这里多说一句,很多人一听说,有些产品核保会留下记录,就怕影响其他保险的购买。
尊享e生2026支持智能核保,核保不留痕,即便不通过也不影响咱们选择其他产品。
第二块,问职业类别。
这个上面提到了,只要不是众安保险特殊职业类别表里列举的特殊职业,就可以投保。
第三块,问身体的健康状况。
这一部分是重点,也是最容易踩坑的地方。


上下滑动查看
目前或曾经患有的疾病,注意,以前有过的疾病,都算!都算!都算!
例如甲状腺/乳腺结节,曾经有过,后来消失了,也需要告知,不过这点可以走人工核保,一般可以标体承保,
说几个细节,也许你没注意过:
萎缩性胃炎,属于癌前病变;
二三尖瓣反流、关闭不全等,属于心瓣膜病;
抑郁症、抑郁状态属于精神类疾病,要告知(但这类疾病是免责的)~
高血压,虽然只问了2级以上,但只要有,就不建议选这款了,因为属于既往症,不保了,
可以选择非标医疗险,没有并发症,高血压及其并发症,可保可赔。
1年内的症状,告不告知全看你自己了。
比如持续消瘦,咳血,便血,不明原因发热,浮肿,抽搐等。
毕竟是症状类的,如果没有就诊记录,你说等待期后才有的,天知地知你知,不就行了。
但记住,一旦将来住院,病历里写明症状持续X月,就可能被认定为投保前已存在,影响理赔。
所以,自己可得管住嘴,以后就诊别说漏了,能懂吧~
女性疾病和3岁以内孩子,也会单独问询。
比如对2周岁以下孩子,会问询
出生时体重是否低于2.5公斤?
是否早产、窒息、发育迟缓、脑瘫?
这是针对小宝宝的,家长记得如实告知,才不会影响理赔。
第四块内容,可正常投保的情况。

很多常见小毛病其实是可以正常投保的,只是要注意明确病情和状态,比如:
急性肠胃炎、急性支气管炎、感冒发烧(已治愈);
小的胆囊息肉(直径<1cm)、胃息肉(无症状);
手足口病、疫苗接种;
牙周炎、鼻炎、痔疮、湿疹等皮肤问题;
婴幼儿黄疸(已痊愈且非病理性)。
这些情况只要已经好了,不影响生活,是可以正常投保的
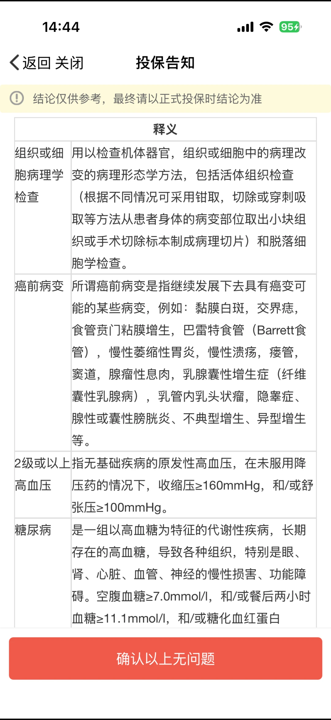
那针对健康告知里一些看不懂的专业医学术语,尊享e生的投保页面也提供了释义,专门解释术语,比如:
上下滑动查看
癌前病变:指的是继续发展下去可能变成癌症的病变,比如慢性萎缩性胃炎、溃疡性结肠炎、巴雷特食管等。
2级或以上高血压:指未服药情况下,收缩压≥160mmHg或舒张压≥100mmHg。
糖尿病:空腹血糖≥7.0mmol/L,或餐后两小时血糖≥11.1mmol/L。
这些解释很重要,比如你不确定自己是不是高血压,糖尿病时,一定要对照着看。

尊享e生2026适合谁买?一看就懂
说完健康告知,再给大家看下尊享e生的保障形态

值得一提的是,尊享e生2026首次将康复医疗纳入主险责任,
覆盖16种高发疾病,提供100万保额、0免赔的康复住院报销,并支持33家知名康复机构直付服务。
这意味着,像脑卒中、关节置换、癌症术后等需要长期康复的患者,不再需要自掏数万元康复费用。
此外,它的就医网络也大幅扩容,
除了常规的二级及以上公立医院,还纳入了183家私立医院,质子重离子治疗也不再限制医院清单。
外购药服务也全面升级,通过众安互联网医院,380多种药品可在线开方,最快30分钟送药上门,且支持事后理赔,无需垫资。
可以说,以下几类人最适合尊享e生2026:
身体健康、无重大病史的年轻人或中年人,基本都能标体承保,享受完整保障;
有结节、息肉、轻度异常但长期稳定的人,通过智能核保,往往能争取到较好结论;
重视服务体验、希望覆盖私立医院、外购药、康复医疗的人,尊享e生2026在这方面的优势明显;
老用户想升级保障的人,支持免健告续保升级,还能转保进来。
但如果有高血压、糖尿病、心脑血管疾病、精神类疾病,建议优先考虑专门的非标体医疗险,避免保障缺失。
如果你对尊享e生2026产品感兴趣,点击下方,进入官方投保页面,使用匿名智能核保,不留记录!
星相守2号百万医疗险
年金险怎么选?太平e满多年金保险,第5年开始领,满期拿回保费
慧择小马老师|309 浏览
星福家天马版:躺收最快的增额寿,钱存进去,2年返本!
慧择小马老师|555 浏览
短短3天,她帮客户要回了漏赔的100万!
慧择小马老师|360浏览


