超级玛丽15号重疾险,不仅保障全面理赔条件宽松,远远优于同类产品。
超级玛丽15号重疾险凭借其卓越的保障和极具竞争力的价格,迅速赢得了市场的关注和青睐。
今天,咱们就来详细解析超级玛丽15号重疾险的各项优势,帮大家选到最适合自己的保障方案~

重疾险怎么挑?
一定牢记:买重疾险就是买保额。
医疗费用是跟着经济水平往上涨的,而且越严重的疾病,需要的治疗费用越高。如果重疾险保额不够,很可能治疗到后期就没钱了。
符合上述要求的,小马老师推荐超级玛丽15号重疾险。

超级玛丽15号重疾险亮点
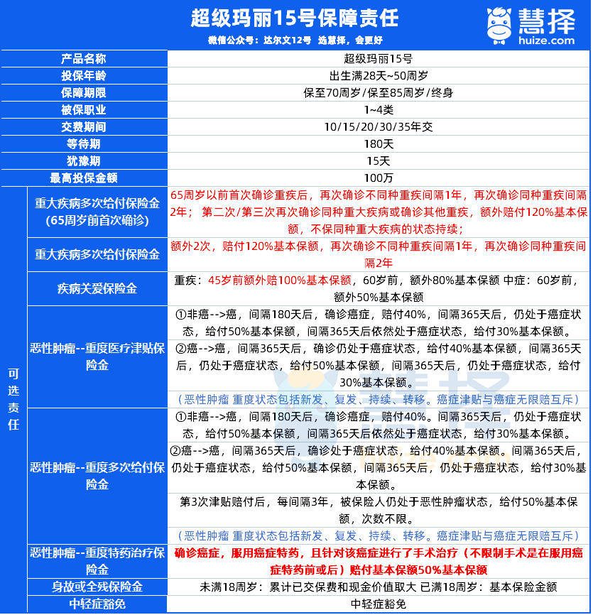
首先看看超级玛丽15号重疾险的产品保障图:
作为重疾险的老网红,超级玛丽15号重疾险有以下亮点:

1、癌症津贴条款优化
超级玛丽15号重疾险优化了癌症津贴的条款。
不再要求“再次确诊癌症,并处于恶性肿瘤状态”,只要癌症处于新发、复发、转移或持续治疗状态,就能赔津贴。
这意味着只要持续治疗,哪怕没新确诊,也能拿到钱,实用性大幅提升!
2、新增癌症特药治疗金,抗癌药不再是天价
确诊癌症后使用靶向药、免疫药等特药,额外赔50%保额!
几百块保费撬动几十万特药保障,超级玛丽15号重疾险这波操作太实在。
3、疾病关爱金再升级,45岁前重疾保额翻倍
45岁前确诊重疾,超级玛丽15号额外赔100%保额!相当于保额直接翻倍。
这个阶段正是家庭责任最重、经济压力最大的时候,多一倍保额,多一份安心。

写在最后
现在要找一款既经济实惠又保障全面的重疾险,确实不容易。
超级玛丽15号重疾险这次的升级真是个好消息,它不仅保留了定期版本,还让整体保障更加完善。
星相守医疗险
星福家天马版:躺收最快的增额寿,钱存进去,2年返本!
慧择小马老师|465 浏览
达尔文宝贝计划12号来了!能赔先天性疾病、最低只要600多块
慧择小马老师|831 浏览
短短3天,她帮客户要回了漏赔的100万!
慧择小马老师|360浏览


