2025年,百万医疗险又双叒叕升级了!
「外购药不限清单」基本成了新产品的标配。其中,蓝医保(好医好药版)和星相守这俩大佬,妥妥的市场焦点。
都打着"长期保障+用药无忧"的旗号,听起来都很香对不对?但仔细扒一扒,细节差别还真不小!
咱今天就来个全方位大PK,从基础保障、外购药、续保、免责、健康告知、价格几个角度,给你唠明白了!
Round 1: 基础保障
百万医疗险的核心,主要看三点:基础保障、外购药、续保条件。先看基础保障:

这俩都保证续保20年,基础保障都挺全面,但细节上有点"小心机":
1. 住院前后门急诊天数:
星相守: 住院前后45天都能报!比市面上常见的30天多了半个月,特别适合像癌症、术后这种需要频繁复查的情况。
蓝医保: 还是传统的30天。
2. 免赔额(起付线):
蓝医保一般医疗和重疾医疗都有1万免赔额。它有个"住院费用补偿"的附加项,加上后也能0元起报,但最高只能报50%,感觉差点意思。
-小彩蛋:星相守和蓝医保好医好药版,都支持无理赔逐年减免赔额,每年减1000块,最低减到5000块,也算个长期福利。
3. 特需医疗:
星相守: 选它的"计划二",不限疾病,直接能去特需部、国际部或者指定私立医院看病,而且这个特需保障也保证续保20年!高端体验稳稳的。
蓝医保(好医好药版): 能附加"重疾特需",不幸得重疾去特需部也能报。但这个附加险是一年期的(好在附加费不贵),稳定性上略逊一筹。
Round 2: 外购药保障
现在医院搞DRG(按病种打包付费),不光癌症特药难买,一些进口药、贵点的器械,医院里也经常没货,得自己跑外面药店买。
这时候,百万医疗险的外购药保障就太关键了!
好消息是: 星相守和蓝医保好医好药版的外购药保障都超级能打!
- 癌症特药? 能报!
- 普通外购药/器械? 只要国家药监局批了的,不限清单,统统100%报销!范围比很多产品都大!
- 而且,这个外购药保障都跟着主合同保证续保20年,安心!
但注意细节:
❗还有个条款小差异:
蓝医保条款里提到,如果住院时医院有"同类药品",可能影响外购药报销(但保险公司说了,只要医生认为必要且符合治疗逻辑,基本都能赔)。
星相守最近删掉了类似条款。在意这一点的朋友,星相守可能更省心一点。
Round 3: 续保条件
买百万医疗,最怕今年赔了钱,明年不让续了!续保稳不稳,太重要!
星相守和蓝医保好医好药版都保证续保20年,不论产品停售还是理赔过,都能接着续。
20年后咋办?
- 如果产品没停售,星相守和蓝医保好医好药版都需要重新审核你的情况,通过了才能续。
- 区别在于:星相守续保年龄上限更高,最高能续到98岁。蓝医保(好医好药版)20年期满后,如果超过80岁就不能续了。
家里有长寿基因的,这点得考虑下。
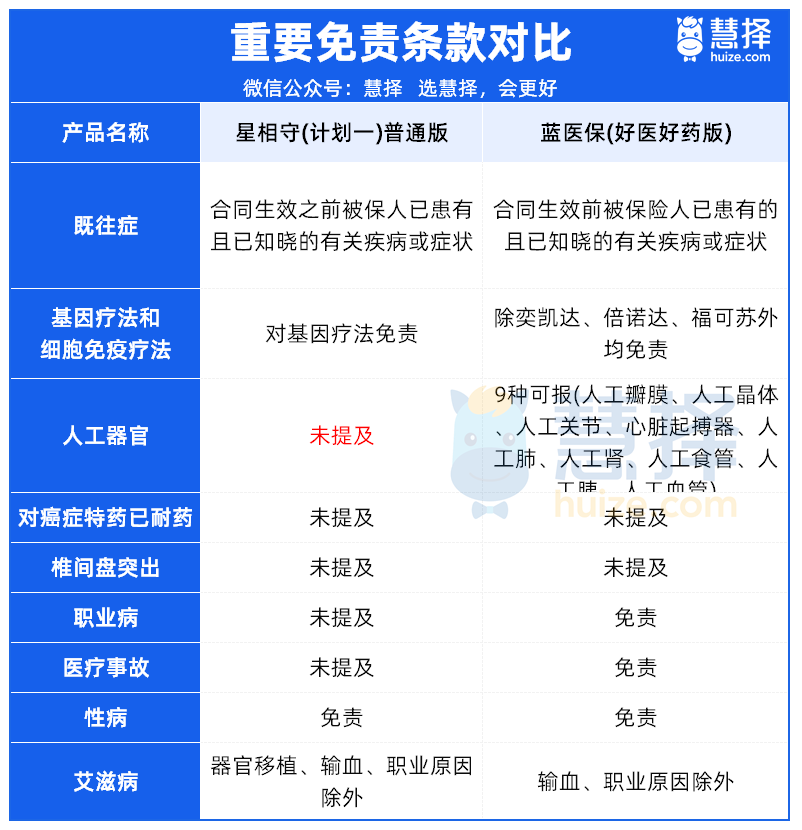
Round 4: 免责条款
免责条款就是说"啥情况不赔"。咱当然希望条款越宽松越好!

对比下来,星相守的免责条款相对更宽松一些。比如:
- 耐用医疗设备(比如某些康复器械)、
- 职业病、
- 性病、
- 医疗事故导致的医疗费...
这些在星相守那里不在免责范围,理论上更有可能赔。蓝医保在这些方面就管得相对严一点。
Round 5: 健康告知
百万医疗险对健康要求是出了名的严!身体有点小毛病的,买不买得成,健康告知是关键。
坦白讲,星相守和蓝医保好医好药版的健康告知都挺严格的: 像结节、糖尿病、高血压这些常见问题,肯定都会被问到。
- 蓝医保(好医好药版)没问"是否被医生建议住院或手术"。
- 星相守没问"连续服药"的情况。
重点来了: 如果你有健康告知里提到的问题,别慌!走智能核保试试!这两家对同一疾病的核保标准可能不一样,A家拒了,说不定B家能过。
Round 6: 价格
最后,当然是钱包最关心的——价格!(按有社保、相同计划比)

- 大部分年龄段(尤其50岁以后): 星相守(计划一)的价格更便宜一点,差距会随着年龄增大更明显。
- 家庭单优惠: 两家都有!2人95折,3人9折,4人及以上85折,组团买更划算!
PK一圈下来,结论很清晰:蓝医保(好医好药版)和星相守都是顶尖选手,保障全面,闭眼入都不会错! 最终选谁,看你的个人需求:
- 追求极致性价比? 尤其看重价格和0免赔灵活性 → 选星相守(计划一)
- 更信赖大品牌,看重增值服务? → 选蓝医保好医好药版
- 想要长期稳定的高端就医体验(特需)? → 星相守(计划二)
- 特别在意免责条款宽松度? → 星相守略胜一筹
- 超过80岁还想长期保障? → 星相守年龄上限更高
❗重要提醒: 身体有小状况的朋友,一定!一定!一定要仔细核对健康告知,或者走智能核保! 买得上才是硬道理!
说到底,百万医疗险是转移大病风险的神器。星相守和蓝医保好医好药版,无论选哪款,只要能顺利上车,都能给你的健康和钱包加个超强防护盾!
实在拿不准? 别自己瞎琢磨!点击>>>预约专业规划师,让他们根据你的具体情况量身定制建议,省心又靠谱!
星相守医疗险
星福家天马版:躺收最快的增额寿,钱存进去,2年返本!
慧择小马老师|307 浏览
达尔文宝贝计划12号来了!能赔先天性疾病、最低只要600多块
慧择小马老师|719 浏览
短短3天,她帮客户要回了漏赔的100万!
慧择小马老师|360浏览


