我们一直和大家强调,在配置健康险时,如果因为年龄或者身体健康状况等问题,买不上拔尖的百万医疗险,千万不要放弃。
可以退而求其次选择健康告知宽松或者免健康告知的产品,有个兜底保障。
但是对于免健康告知百万医疗,市面上产品还是挺多的。
比如之前我们比较推荐的众安众民保。
这款产品可谓走在市场最前沿,在其他产品还在卷续保时,注意到了很多因健康告知买不上百万医疗的群体,对这些人敞开了怀抱。
首先,先简单和大家梳理下,众民保新版本的升级。
主要是两个层面,保障和既往症的变动。
保障方面,我主要列举出变动的地方,相似的就不和大家讲了。
首先一般的住院医疗方面,以前老版本只有住院医疗和特殊门诊两方面。
而新版2025增加了门诊手术和住院前后30天的门急诊医疗,和普通的百万医疗险一样,基础的保障全面。
至于报销比例,以甄选版为例,还是社保内外各1万的免赔额,经社保报销可以100%报销。
其次质子重离子医疗方面额外新增了8家质子重离子医院,报销范围更广了。
同时取消了以往理赔后不可续保的问题。现在这项责任在理赔后还能重新投保。
第三点是放开院外药及医疗器械,这点就比较有含金量了。
自从DRG的推行之后,这个保障对我们越来越重要,优秀的产品都会包含,众民保系列的中高端医疗险就是其中之一。
现在众民保百万医疗险2025也放开了,不限清单,还是非常不错的,这点比部分百万医疗险要好。
当然这个外购药并不是随便都可以报销的,需要符合对应症状,其次还要有医生的处方等等才可以,同时这个符合规定在国家药械清单内的产品。报销规则和报销额度和一般医疗共享。
基础保障方面主要是这三大变化,可以说保障更好了,逐渐向众民保中高端医疗险看齐。良心的是,价格还是和原来一样没有变化。
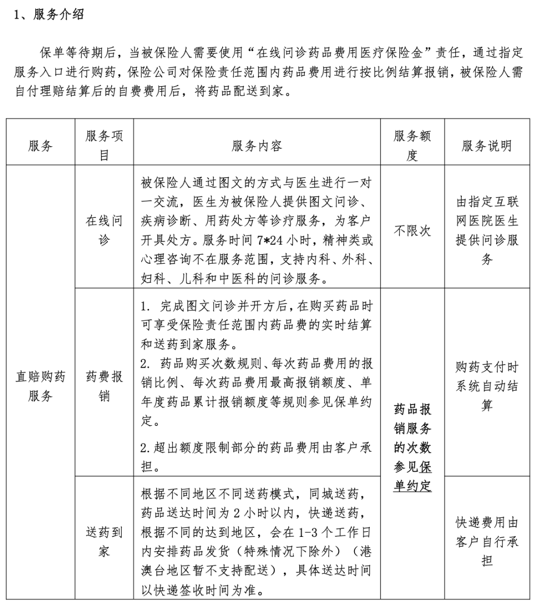
说完基础保障,我们再来看看可选保障,分别是在线购药服务和家庭共享免赔两个。这个责任我觉得属于根据自身需求添加。
我简单介绍下。
在线购药服务,主要报销慢病药品、常见病原研药、进口药。报销比例是0免赔,60%赔付,每月限购1次。
有三个保额可以选,分别是1000元、2000元和5000元,对应每次限额100/200/500元。
对于有慢性病需要长期吃药,或者是想用进口药原研药的人群,那么可以考虑一下,买药的话自己只要付40%。
购药过程也算简单,线上问诊医生开药,然后报销结算,最后快递送药,其中配送费快递费需要个人自己出。
这个是否添加,完全看个人需求,不属于必加责任。
另一项家庭共享免赔额,大家应该都很熟悉了,若家庭一起投保,可降低理赔门槛,同时家庭多人投保还有优惠。
产品看完了,整体众民保2025还是很给力的,属于加量不加价。
下面我们再来看下除外的五大类严重既往症有哪些变化,可能会影响到后续的保障报销责任。
五大严重类既往症变化
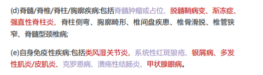
五大类严重既往症就是肿瘤类、肝肾类疾病、心脑血管及糖脂代谢疾病类、肺部疾病类和一些其他疾病。
给大家整理了两版既往症的对比,整体看下来新版本删除了一些疾病,同时也新增了疾病,并且对于高血压/糖尿病并发症定义更清晰了。
这部分,我需要详细和大家展开对比下,来判定,涉及变动的部分,哪些是可以赔,哪些不能。
首先来看删除的病种,分别是肿瘤类的肝占位,肺动脉高压这两种。
意味着后续投保至2025新产品,如果患了这两类疾病就可以赔付。
比如说老王去年7月投保老版众民保之前,就患有肺动脉高压,那么在这个保单年度内,肺动脉高压都是无法赔付的。
但是今年7月转保至众民保2025,这时候就以新版既往症为准,肺动脉高压也就可以报销了。
其次再看新增的病种,被列为严重既往症,则意味着无法赔付。
新增的优阿尔兹海默症、脊髓和一些自身免疫性疾病。比如脱髓鞘病变、渐冻症、强直性脊柱炎、银屑病、多发性肌炎/皮肌炎等等。
若是上述病种,就是之前老版本众民保可赔,但新版本则是赔付不了的。
至于怎么赔付,则要结合两个层面。其一是患病时间;其二是投保时间。
具体和大家举个例子。
比如小王去年7月份,在投保前患有新增的阿尔兹海默症,买老版本的众民保,就是可以赔付的。
但到了今年7月续保新版众民保2025,就要看两个时间。
第一、投保前已患病;第二、买的是新版本的众民保2025,阿尔兹海默症属于重大既往症,那么新版众民保2025就报销不了患者因阿尔兹海默症引发的治疗费用了。
不过,如果小王去年7月首次投保时,没有患有阿尔兹海默症,但是在保单期间换了阿尔兹海默症,这种情况的,后续即便是转保至众民保2025,依旧是可以赔付的。
所以说,新增的重大既往症,能否赔,就要看患病的日期。
在投保前已经患了的,新版众民保2025无法赔付;
但买了旧版众民保期间,不幸患了新增的重大既往症,这种是可以赔付的。
除此外,第三个改变就是对高血压伴并发症、糖尿病伴并发症这些定义的更清晰了,把以往的心肌梗死、主动脉夹层归为高血压伴并发症里面。
这样的话,若涉及到上述并发症,买了众民保新版,也是无法赔付的。
对于无健康告知版本的百万医疗,我们一定要注意它对于重大既往症的定义,以免未来引发理赔纠纷。
众民保2025版变动的部分,我已经和大家介绍清楚了。
总体来说还是非常适合给年纪大的父母或者过往有严重既往症人群入手的,保障上几乎不输百万医疗险了,唯一不足就是免赔额稍微高一些,社保内外各1万的免赔额。当然这点也可以通过家庭投保,共享免赔额来相对降低门槛。
最后我们再给大家总结一下市面上其他免健康告知的产品,和众民保2025版对比一下,该如何选择。
与其他无健康告知产品对比
当前免健康告知的产品还有同时众民保系列的中端医疗险以及长相安3号尊享版。
和众民保2025一起对比一下。
对比百万医疗,我还是从各个保障角度和大家对比。包括基础保障、报销比例、附加责任和价格。
·基础保障
先来看基础保障方面,就是住院医疗、住院前后门急诊,特殊门诊、门诊手术这些,众民保系列都包含。
但是长相安3号稍微欠缺了点,不包含门诊手术以及住院前后门急诊。
·报销比例
其次报销比例这块,众民保中端医疗险更好一些。
它是自带0免赔,这个报销责任,细算下来,比正常的百万医疗还要好一些。毕竟门槛低,住院即能赔付。
只不过报销比例有点打折。其中一般医疗和外购药械方面,在2万元以内的费用,报销比例为50%;超过2万元以上的费用,报销比例就是100%。
另外对于重大疾病以及对应的外购药、质子重离子这些都是0免赔,100%报销。
而众民保2025和长相安3号都是社保内、外各1万的免赔额,超过这个免赔额,才能报销。
不同的是,长相安3号可以自主附加 0 免赔,报销比例也有限制。
其中1-4类职业医保内的费用能报销 60%,自费药报销 50%,未以医保身份就诊按30%报销。
而5-6类职业的报销比例则更低,医保内就只报销20%,自费药报销 15%,未以医保身份就诊按照10%报销。
同时注意0免赔这个责任,不承担所有既往症、既往症及其并发症为直接原因导致的保险事故,也就是只能保障新发的疾病,同时还不包括其他自费检查、自费诊疗及其他任何自费项目,限制有点多。
·外购药责任
再接着呢,我们来说下外购药,通常分为2种,一种是专门针对癌症的院外靶向药,基本百万医疗险都会包含。
这项保障,三款产品都是0免赔100%报销,共300万保额。
对于药品涵盖数量上众民保中端医疗险更全一些,有150多种,同时3种CAR-T药品。
另外普通的外购药以及医疗器械这项,众安系列的都包含,长相安3号没有,稍显欠缺。
·就医范围
再看就医范围这块,不用说,还是众民保中端医疗更好一些。
对于一般医疗,范围是二级以上公立外加102家民营;对于重病,可以拓展至特需、国际、VIP部门,不亚于顶流百万医疗险级别。
总体产品的保障责任是对比完了。
从以上保障内容还是报销比例上来看,都是众民保中端医疗险更好一些。
其次是新升级众民保2025,保障也很全面。
最后是长相安3号稍微弱一些,但可以自主选择0免赔,同时附赠住院津贴,疾病补偿金这些实用的保障。
·价格对比
下面,我们再来从它们的价格上比较一下,最终看不同人群,该如何选择。
价格上众民保2025和长相安3号差不多,每年就差个1两块钱。
众民保中端医疗险的价格要贵一些,毕竟是0免赔,保障更好。
所以如果咱们是预算充足,想要更好保障的,显然是众民保中端医疗险更合适。
但如果是预算有限,想给父母补充个兜底的,那更建议考虑众民保2025,真心不错。
好了,以上就是当前保障不错,免健康告知的产品。
对于年龄比较大,特殊职业或者是有严重既往症的朋友可以着重考虑。
另外如果是买上了常规的百万医疗险,但是因为一些结节问题,比如乳腺结节这种被除外一整个部位的疾病,那么也可以考虑一下这种免健康告知的产品。
毕竟,若真不幸发展成对应的重疾,治疗不是一笔小的费用,这样的话,被除外还是比较难受的。
当然这个也要根据具体情况来判断,如果是除外小症状这种或者是治疗费用比较低的疾病,那就不建议更换了,毕竟常规医疗险,可以保证续保,稳定性这块更好。
众民保2025
星福家天马版:躺收最快的增额寿,钱存进去,2年返本!
慧择小马老师|475 浏览
达尔文宝贝计划12号来了!能赔先天性疾病、最低只要600多块
慧择小马老师|836 浏览
短短3天,她帮客户要回了漏赔的100万!
慧择小马老师|360浏览


