《儿童蓝皮书:中国儿童发展状况报告(2020)》里分享了一个现象,值得我们和所有家长重点关注:自1995年至2014年,儿童综合体质指数整体呈现下降趋势,其中,肥胖状况的男生体质下降最为明显。
中国学龄儿童经历了由营养不良向营养过剩的快速转变,二者均导致了儿童体质的下滑。而儿童体质恶化将进一步增加该群体成年后一系列慢性疾病的发生风险,从而增加医疗负担。
而少儿重疾具有发病率高、治愈率高、生存率高、治疗费高、导致家庭收入损失高的特点。

来源:齐欣自制
中国0-14岁儿童的恶性肿瘤患病人数每年在4万左右,还在以2%的速度在增长。以白血病为例,治愈率可以达到80%以上,但平均每年治疗费用高达50-80万,普通家庭实在难以负担。
因此,给孩子配置保额充足的重疾险,尤为必要,不仅可以覆盖治疗费、康复费,还可以补偿家庭的收入损失,成为治疗路上的定心丸。
在预算有限的情况下想要配足保额,就得把钱花在刀刃上,找到合适且高性价比的产品。
在这方面,不是自夸,齐欣打磨了足足半年的重磅定制产品——达尔文(少儿版)把价格打下来了,产品现已上线,值得所有家长考虑~
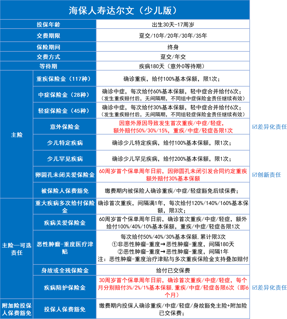
先看看产品形态图:

来源:齐欣自制
达尔文(少儿版)支持30天-17周岁投保,基础的重中轻保障都有,并且重疾理赔后轻中症依旧可保。孩子的特定高发重疾,可以额外给付100%基本保额,特定罕见重疾可额外赔付200%保额。
还差异化的设计了一项意外保险金,因意外原因导致发生首次重疾/中症/轻症,额外赔付50%/30%/15%,重疾/中症/轻症可以各赔1次。
整体保障做得非常到位,这还只是前菜,在价格、卵圆孔未闭、疾病陪护上还有大招!
1 价格低到尖叫,不惧对比
以0岁、50万保额、30年交、保终身为例,在只选基础责任的情况下,达尔文(少儿版)男孩仅需2425元/年,女孩只需2180元/年。
对比目前市面上热门的少儿重疾险,在如此内卷的情况下,达尔文(少儿版)还能做到比其他产品便宜2%左右,牛~

来源:齐欣自制
2 敢为天下先,卵圆孔未闭导致的重疾,也能赔!
给孩子买重疾险,最大的拦路虎就是健康状况了,其中卵圆孔未闭又是非常常见的小异常。
新生儿大约有75%-80%存在卵圆孔未闭合,但是因为属于先天性疾病,业内通常将其划到免责范围内,因为卵圆孔未闭导致的重疾不赔。
如果卵圆孔长期未闭合的话,存在右向左分流或合并其他疾病,可能通过血流异常或血栓异位等机制,对神经系统、心血管系统产生潜在影响,严重可能引发脑中风、心肌梗死等疾病,属于成人阶段的高发病种。

来源:南昌市人民医院订阅号
达尔文(少儿版)硬生生打破了常规,不仅可以赔,还赔更多。在60周岁首个保单周年日前,因卵圆孔未闭引发合同约定重疾,可额外赔付30%基本保额,买50万保额,可赔65万~
说到理赔服务,达尔文少儿版的承保公司海保人寿近期全面升级“重疾先赔”服务,开通理赔绿色通道,住院后快速申请、快速审核、快速理赔,有管家上门贴心办理理赔,协助填写资料,最快当天申请当天到账。保险金从“事后申请”变为“确诊即支付”,为健康争分夺秒。
齐叔想说:多赔,快赔,真的非常贴心!
3 卵圆孔未闭核保比多数产品更宽松
可能大家看到卵圆孔未闭的保障,会下意识认为核保会很严格,毕竟之前也有某些产品的某些责任是这样做的。
达尔文(少儿版)不仅不严格,反而做到了对比业内大部分产品都更为宽松的程度。

来源:齐欣自制
2mm以内的卵圆孔未闭符合健康告知要求,可直接标体投保,业内一般都需要走智核或人核,达尔文(少儿版)更便捷。
对于手术治疗的情况,同业一般要求术后满2年,达尔文(少儿版)仅要求满1年,限制更少。
8月31日前还有重磅人核放宽政策,近6个月内的心脏超声检查显示缺损≤3mm,无异常症状,有机会标体承保,并且无年龄限制,同业多限制在3岁以内。
简单总结就是,很绝~
4 可选疾病陪护保险金,大大减轻经济压力
宝宝生病,家长不仅要顶着巨大的精神压力和就医压力带着孩子去治疗,还要承担因为无法工作而导致的收入损失。
在达尔文(少儿版)这里,不仅理赔的重疾/中症/轻症保险金可以缓解这份压力,还贴心设计了疾病陪护金责任,给到财务困境中的家庭给多的生活底气。
0岁宝宝买50万基本保额,只需额外加45元即可享受,30岁前宝宝不幸发生疾病(重疾/中症/轻症),每个月额外给付3%/2%/1%基本保额,重疾/中症/轻症各限6次(即6个月)。
以50万基本保额来算,确诊重疾每月可拿1.5万,可连续给付6个月,累计9万元。轻症、中症也同理,重中轻累计最高可给付18万元。
推广建议:
我们目前有2款性价比非常突出的少儿重疾,都是各自赛道上更便宜的产品,通过1+1组合搭配,保障和服务力度都能直线拉升:
· 达尔文(少儿版)提供终身、更全面的保障;
· 小淘气(全球版)保30年、提供优质的就医、理赔服务。
0岁男孩每年不到3000元,既能享受最高100万的基础保额、保障全面,又能锁定大保司、全球理赔、全球顶尖医疗资源,这个组合强得只剩优点了!

来源:齐欣自制
达尔文12号
星福家天马版:躺收最快的增额寿,钱存进去,2年返本!
慧择小马老师|307 浏览
达尔文宝贝计划12号来了!能赔先天性疾病、最低只要600多块
慧择小马老师|719 浏览
短短3天,她帮客户要回了漏赔的100万!
慧择小马老师|360浏览


