达尔文(少儿版)重大疾病保险是由海保人寿保险股份有限公司承保的一款保险。
那么达尔文(少儿版)重大疾病保险在哪里买?保障如何呢?

达尔文(少儿版)重大疾病保险在哪里买
达尔文(少儿版)重大疾病保险,是海保人寿向互联网渠道定制的专属产品,因此只能通过互联网渠道投保。
官网投保入口点这里,直接咨询购买达尔文(少儿版)重大疾病保险
如果担心保单的真实性,可以拨打海保人寿的官方电话来核实自己名下的保单。
投保成功后,记得查看电子保单。

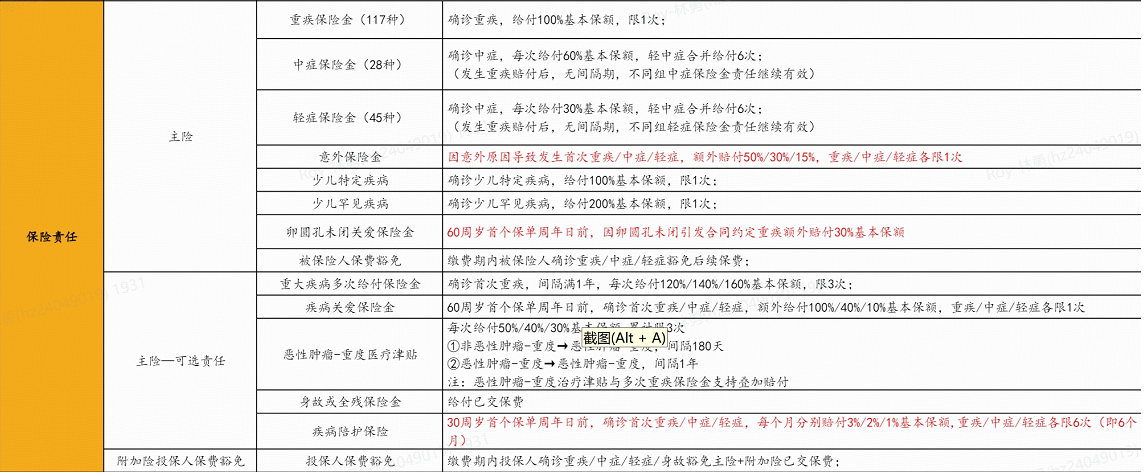
达尔文(少儿版)重大疾病保险值得买吗
先来看看达尔文(少儿版)重大疾病保险保什么:

1.费率
互联网最便宜少儿重疾险,基础计划——比大黄蜂13全能版/旗舰版、妈咪保贝便宜2%,30年交累计为客户节约1K多保费
2.高额
互联网最敢赔的少儿重疾险。
总的来说,达尔文(少儿版)重大疾病保险还是很不错的,一定要备上一份。
星相守医疗险
星福家天马版:躺收最快的增额寿,钱存进去,2年返本!
慧择小马老师|475 浏览
达尔文宝贝计划12号来了!能赔先天性疾病、最低只要600多块
慧择小马老师|836 浏览
短短3天,她帮客户要回了漏赔的100万!
慧择小马老师|360浏览


