招商仁和人寿的小淘气 5 号少儿重疾险以其全面的保障和增值服务,成为市场上备受推崇的少儿重疾险产品。下面,我们来详细了解这款产品的特点和优势。

一、招商仁和小淘气 5 号少儿重疾险产品介绍
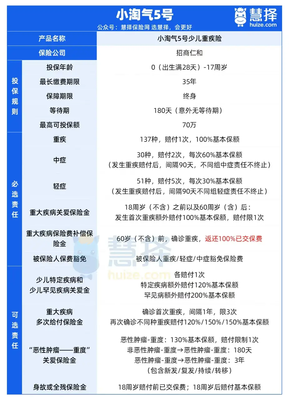
投保年龄:28 天 - 17 周岁
保障期间:终身
缴费方式:趸交、5/10/15/20/30/35 年交
等待期:180 天
最高保额限制:70 万
核保方式:智能核保 + 人工核保(预计二期)
必选保险责任:
重疾:137 种重疾 100% 基本保额(限 1 次),赔付后现金价值归 0
中症:30 种中症赔 60% 基本保额(限 2 次)
轻症:51 种轻症赔 30% 基本保额(限 5 次)
被保人重疾 / 中症 / 轻症豁免保费
重疾关爱金:18 周岁前 & 60 周岁后初次确诊重疾,额外赔 100% 基本保额
重疾保费补偿:60 周岁前初次确诊重疾,返还主险已交保费
投保人身故 / 全残 / 重疾 / 中症 / 轻症豁免
可选保险责任:
特定重疾和罕见重疾:分别额外赔 120% 和 200% 基本保额
重疾多次给付:无分组,间隔期 1 年,第 2 次 / 3 次 / 4 次依次赔 120%/150%/150% 基本保额
“恶性肿瘤 — 重度” 关爱金:130% 基本保额,1 次
满 18 周岁身故 / 全残赔付基本保额
二、招商仁和小淘气 5 号少儿重疾险值得买吗?
60 岁前得重疾,能够返还保费:60 岁前确诊重疾返还已交保费,并豁免剩余保费,保障继续有效。
现价增长高,减保申请灵活:60 岁时现金价值为 276325 元,相当于约 2.43 倍已交保费,可随时申请减保,取出部分的现金价值。
没得重疾,也能返还保费:60 岁后没有得重疾,也能拿回保费,并且保障还能继续有效。
重疾关爱保险金,实现保额翻倍:18 岁前和 60 岁后发生首次重疾,即可额外赔付 100% 基本保额。
增值服务再升级,实用又贴心:新增儿童口腔保健、青少年视力检查等项目,服务时间延长至保障到 18 周岁。
央企大品牌,信赖度更高:由招商仁和承保,作为央企大品牌,前身是招商局 1876 年发起的仁和保险,注册资本达 65.99 亿元,由招商局、中国移动、中国航信三大央企联合多家企业共同发起。
总结:
招商仁和人寿小淘气 5 号少儿重疾险以其全面的保障、灵活的缴费方式、额外的赔付条款以及增值服务,成为家长为孩子选择重疾险时的理想选择。特别是其在 60 岁前确诊重疾返还保费、60 岁后保额翻倍的设计,为家庭提供了更全面的保障。如果您正在考虑为孩子投保重疾险,小淘气 5 号少儿重疾险是一个值得考虑的优质选择。
如果您对这个感兴趣,想要获得专属投保方案,或者想要了解其他产品,都可以在本页面点击“立即咨询”,在线留下您的联系方式,会有客服小姐姐为您提供免费咨询服务!
暖宝保3号少儿门急诊保险
年金险怎么选?太平e满多年金保险,第5年开始领,满期拿回保费
慧择小马老师|309 浏览
星福家天马版:躺收最快的增额寿,钱存进去,2年返本!
慧择小马老师|555 浏览
短短3天,她帮客户要回了漏赔的100万!
慧择小马老师|360浏览


