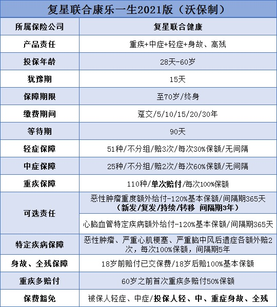
复星联合康乐一生 2021 版作为新定义下的重疾险产品,提供了全面的保障和多项附加选项。下面,我们来详细了解这款产品的保障内容、优缺点以及综合评价。

保障内容
重疾保障:单次赔付,60 岁前确诊重疾额外赔付 50% 保额。
轻症和中症:不分组多次赔付,赔付次数和比例合理。
附加选项:
恶性肿瘤二次赔付:癌症确诊 3 年后,新发、复发、转移及持续治疗,赔付 120% 保额。
心脑血管疾病二次赔付:确诊 1 年后再次罹患,赔付 120% 保额。
身故赔付保额责任。
投保人豁免。
优缺点
优点:
癌症二次责任全面,包括持续治疗。
特定心脑血管疾病责任,提供额外保护。
60 岁前重疾额外赔付 50% 保额。
首次重疾津贴,额外赔付 50% 保额。
保费性价比高,最高可赔付 200% 保额。
高发轻症、中症覆盖全面。
等待期内发生轻症和中症,仅该项责任终止,合同继续有效。
缺点:
仅支持 1-4 类职业人群投保,高危职业人群无法投保。
重疾基本责任中只有一次赔付。
综合评价
复星联合康乐一生 2021 版在保障指数和价格指数上表现优异,服务指数在全保险市场中表现中等偏上。这款产品以其全面的保障、灵活的附加选项和较高的性价比,在重疾险市场中具有较强的竞争力。消费者在选择时,应结合自身的健康需求、预算和职业情况,选择最适合自己的重疾险产品。购买时,可通过保险公司官网、官方 APP 或联系保险代理人进行咨询和购买。
如果您对这个感兴趣,想要获得专属投保方案,或者想要了解其他产品,都可以在本页面点击“立即咨询”,在线留下您的联系方式,会有客服小姐姐为您提供免费咨询服务!
众民保2025
星福家天马版:躺收最快的增额寿,钱存进去,2年返本!
慧择小马老师|488 浏览
达尔文宝贝计划12号来了!能赔先天性疾病、最低只要600多块
慧择小马老师|850 浏览
短短3天,她帮客户要回了漏赔的100万!
慧择小马老师|360浏览


