星联合阿童沐 1 号是一款终身重疾险产品,以其全面的保障内容和多项特色保障受到市场关注。下面我们来详细了解这款产品的保障内容和亮点。

一、复星联合阿童沐 1 号条例详情
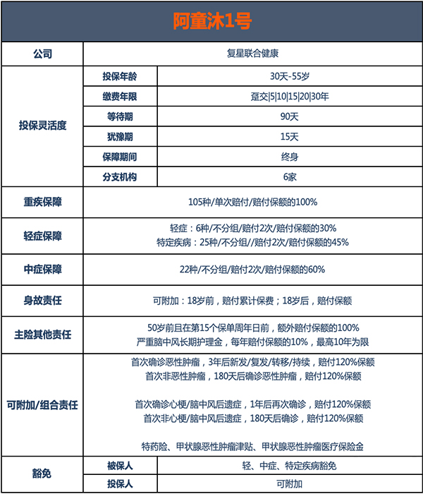
投保年龄:0-55 周岁。
保障期间:终身。
最长交费期间:30 年。
等待期:90 天。
投保职业:1-4 类。
智能核保:有。
二、复星联合阿童沐 1 号保什么?
重疾保障:105 种重疾,赔付 100% 基本保额,特定条件下额外赔付 100%。
轻 / 中症保障:60 种中症,最高赔付 2 次,每次 60% 基本保额;6 种轻症,最高赔付 2 次,每次 30% 基本保额。
特疾疾病:25 种特定疾病,最高赔付 2 次,每次 45% 基本保额。
脑中风长期护理金:每年给付 10% 基本保额,最高给付 10 年。
恶性肿瘤二次赔(可选):赔付 120% 基本保额。
特定心脑血管二次赔(可选):赔付 120% 基本保额。
身故 / 全残(可选):18 岁后赔付 100% 基本保额。
被保人豁免:轻症、中症、特定疾病豁免后期保费。
甲状腺恶性肿瘤医疗(可选):确诊赔付 5000 元,相关费用 0 免赔,最高报销额度 30 万。
特定药品医疗(可选):200 万保额,0 免赔,相关药品费用社保目录内 100% 报销,社保目录外 100% 报销。
三、复星联合阿童沐 1 号亮点
保障全面:覆盖重疾、中症、轻症、特定疾病,附加选项丰富。
重疾保额高:特定年龄段确诊重疾,保额翻倍。
恶性肿瘤保障好:间隔期短,赔付条件优越。
脑中风长期护理保障:累计赔付高达 300% 基本保额。
总结:
复星联合阿童沐 1 号以其全面的保障、高额的重疾保额、优秀的恶性肿瘤保障以及特色的脑中风长期护理金,在终身重疾险产品中具有明显优势。这款产品特别适合希望获得全面重疾保障,特别是关注恶性肿瘤和脑中风长期护理的消费者。如果您在寻找一款终身重疾险,阿童沐 1 号是一个值得考虑的选择。
如果您对这个感兴趣,想要获得专属投保方案,或者想要了解其他产品,都可以在本页面点击“立即咨询”,在线留下您的联系方式,会有客服小姐姐为您提供免费咨询服务!
达尔文12号
福临门两全C款,节税神器,现在投,明年多省一大笔钱
慧择小马老师|1028 浏览
年化达10%!个税最高省5400元!中意悠然金生来了…
慧择小马老师|831 浏览
短短3天,她帮客户要回了漏赔的100万!
慧择小马老师|360浏览


