
如果大家想要投保达尔文 11 号,点这里官方投保渠道>>>进入

达尔文 11 号的产品亮点

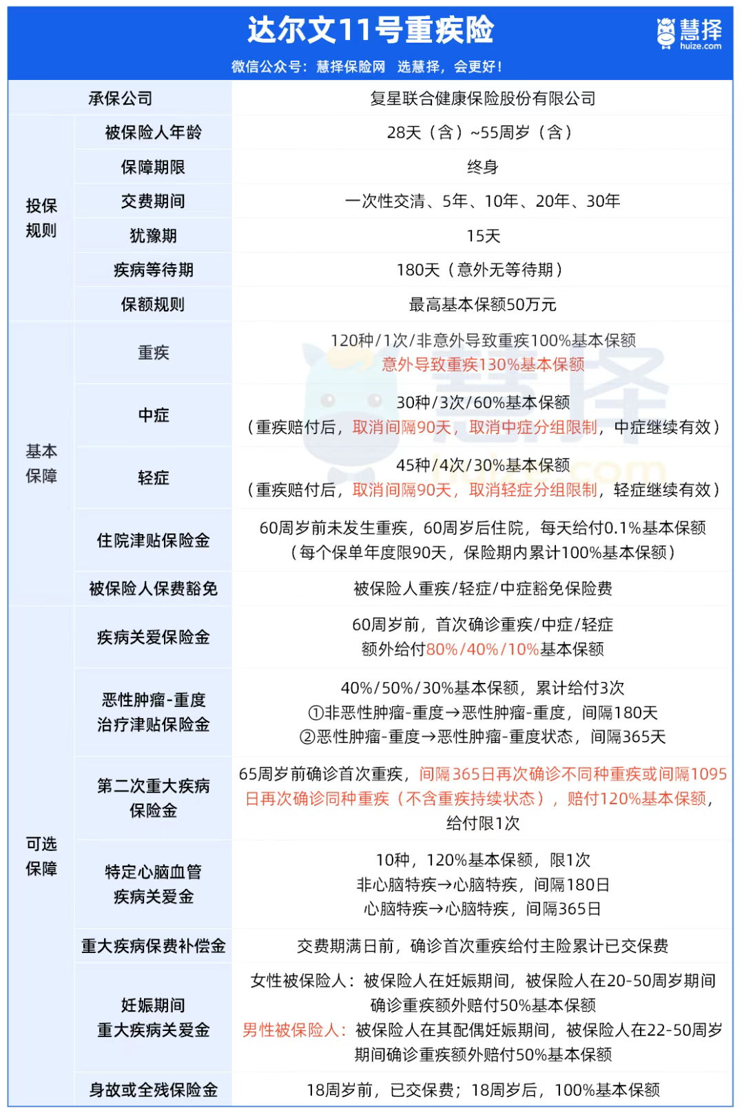
达尔文11号是一款单次赔付的重疾险,出生满 28 天到 55 周岁的人群都有机会投保。它的基础保障十分扎实:
-重大疾病保障:涵盖 120 种重疾,赔付 1 次。非意外导致的重疾,赔付 100% 基本保额;意外导致的重疾,赔付 130% 基本保额。-中症保障:包含 30 种中症,最高可赔付 3 次。-轻症保障:覆盖 45 种轻症,最高能赔付 4 次。-住院津贴:要是 60 周岁前没有发生重疾,60 周岁之后住院,每天给付 0.1% 基本保额 ,每个保单年度最多给付 90 天,保险期内累计给付 100% 基本保额(若选 50 万保额,60 周岁前未患重疾,60 周岁后住院每天给 500 元,每年最多给 90 天,累计给付 50 万保额)。



达尔文11号产品责任丰富,价格也十分亲民,但在这里还是要郑重提醒大家,投保千万不能盲目。
在投保过程中,一定要关注年龄限制、健康告知内容、具体保障范围以及赔付方式等关键问题,务必做到明明白白投保。
要是大家对于达尔文 11 号的购买渠道、购买方法还有疑问,或者想要进行保费测算、定制专属方案,点击这里,即可享受一对一专业解答服务~
众民保2025
福临门两全C款,节税神器,现在投,明年多省一大笔钱
慧择小马老师|1118 浏览
年化达10%!个税最高省5400元!中意悠然金生来了…
慧择小马老师|888 浏览
短短3天,她帮客户要回了漏赔的100万!
慧择小马老师|360浏览


