最近平安新上的「岁月长安特定疾病保险」卖爆了!
很多朋友好奇,岁月长安产品怎么样 ?能报销啥?是不是真能存钱?健康有点小问题能不能买?保费贵不贵?为啥这么多人抢着买?
今天就来给大家扒一扒,平安岁月长安到底值不值得买?它能成为爆款,核心就这5点:
1、买了第二天就可以报销,0免赔,符合的100%报销
2、一般既往症都能报销
3、报销范围非常广,公私立医院,不限等级,限制少
4、保费不白交,第十年可拿回
5、含医疗金的10年单利4.5%~5.5%
一句话总结,既能帮你省钱看病,又能强制存钱生息,一举两得!
今天从产品形态、增值服务、健康告知、公司层面给大家挨个介绍,

平安岁月长安特疾保险
长什么样?

1.先看投保规则
投保年龄,0-70周岁年龄段均可投保岁月长安,保障期是终身,缴费期是趸交、3年交,5年交,10年交。
就医范围上,
10种特定疾病,要求必须在二级及以上公立医院,
一般医疗金,对医疗机构无级别和类型限制,这是很大的加分项!
等待期方面,
180天,意外和一般医疗金无等待期,投保第2天就能用,
如果等待期内非意外发生特疾/身故,合同终止,退还已交保费,若已赔付过一般医疗保险金的,还应扣除累计赔付的相应金额。
起投金额,趸交/期缴5000元起。
2.具体有哪些保障呢?
1、特定疾病保障

一旦发生严重脑中风、严重阿尔兹海默症等不能自理的疾病,可以按合同标准赔付,具体赔付方式为:
80岁前,赔120%已交保费or现金价值(二者取其大)
80岁后,赔120%的已交保费or现金价值or保额(三者取其大)
2、身故保障
赔已交保费or现金价值(二者取其大)
身故金不仅包括疾病身故,也包括意外身故,弥补了其他特定疾病产品或者护理险缺憾。
在基础责任之外,岁月长安特定疾病保险还有两个特色账户,分别是储蓄账户和医疗金,
如果不附加一般医疗金,岁月长安就是一个普通类固收增额寿产品。
账户里里的现金价值会逐年递增,整体账户表现,不逊色于现在的增额寿,
现价也是白纸黑字写在合同,很适合用来存钱。
比如给0岁女宝年交1万,交10年(总保费10万),在不算上医疗金的情况下,到20岁时保单现金价值为111587元,到30岁时,130305元,依次类推,稳定增值~
急用钱时可减保或退保,取出账户里的现金价值,也支持保单贷款。
向下滑动查看
3、一般医疗报销金
这是一个可选保障条款,也是平安岁月长安最大的卖点!
附加之后,保险公司每年会赠送一定的医疗报销额度,适用范围特别广!
非免责条款引起的医疗费用、健康检查费用和健康管理服务费,通通能报销!

而且医疗机构无级别和类型限制,公立私立医院,均可以报销,
不限社保,0免赔,赔付100%,这就相当厉害了~
普通医疗险能报销的住院费用、药费、床位费、手术费它能报销,
普通医疗险报销不了的,它也能报,比如和睦家卓正等私立门诊费用、体检、疫苗、中草药、牙科治疗、配OK镜、网上开药费用、推拿等等。

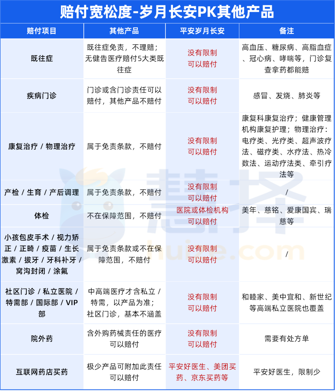
这么说我们大概率看不出岁月长安特定疾病保险赔付有多宽松,做了一个对比:

在赔付友好程度上,是不是yyds?
大家最关心的,具体的赔付额度有多高呢?
规则是这样的,

看不明白,我们还是用具体的案例来演示,
比如0岁宝宝,每年1万交10年,投保岁月长安特定疾病保险
首年缴费保单生效开始就会赠送医疗金,每年有2600-3100元,
当年度的医疗保险金如果没有用完,可以累计叠加到下一年度,10年累积医疗金29327元,可用于支付日常医疗费用。
向下滑动查看
但也有限制,因为每年医疗金额度只有几千,只适合解决小额医疗,
如果是大额住院,建议不要用这个医疗金来解决,不然太浪费了,额外花两三百配个百万医疗险,性价比起飞~
后续我们也会更新百万医疗险推荐榜单测评文,能保证续保20年,包括能做到0免赔,不限外购药的产品!


岁月长安
增值服务实用吗?
投保了岁月长安特定疾病保险,还能享受平安健康优质的医疗健康增值服务,涵盖了从门诊-住院-出院全方位保障。

基础增值服务内容包含:
⻔诊协助(1次/年),国内书⾯⼆诊(120种重疾) (1次/年),就医陪诊(1次/年),肿瘤多学科会诊(1次/年),住院协助(1次/年),7天住院陪护(1次/年),住院探视(1次/住院),出院交通安排(1次/住院),康复随访(1次/住院),专属家医
当⾸年保费≥3万时,还额外提供以下服务:
海外⼆诊(1次/年),全球紧急救援(1次/年) ,活⼒go (不限次),康复管理(1次/年) ,四⾼⼀重共管服务(不限次)

岁月长安特疾保险
健告严格吗?
岁月长安,保障责任创新又实用,产品很好,但买不上都白搭。
有朋友问,岁月长安特定疾病保险健康告知要求严格吗?如果身体健康有些小问题,能不能买上?
放宽心,岁月长安核保也非常宽松友好,健康告知仅2条,问询严重疾病和未护理状态,适用于大部分人,基本都可以投进来。


岁月长安
承保公司靠谱吗?
很多人关心,岁月长安特定疾病保险是哪家保险公司承保的?安全吗?
岁月长安特疾保险,由平安健康保险股份有限公司承保。
这不是普通的小公司,而是中国平安集团旗下的专业健康险公司,成立于2005年,注册资本高达46.17亿元!
它是国内最早做百万医疗险的公司之一,到现在已经服务了超过9992万人,理赔经验丰富,处理过各种复杂情况。
而且它深度整合了平安集团的医疗资源和金融服务,健康管理、就医绿色通道、医疗服务都做得很好。
风控方面更是顶呱呱,2025年二季度拿到AAA级风险评级(行业最高级别),
再看业绩,2025年一季度收入62.56亿,净利润5.82亿,在专业健康险公司里稳居第二!
简单说就是,大品牌、资本强、运营稳、服务全!
还想了解平安岁月长安增殖服务、平安岁月长安合同条款细节?
写在最后
为什么岁月长安特定疾病保险能火?因为它精准解决了三类人的痛点:
想存钱但是月光的朋友→ 现金价值写进合同,复利增长,随时可取!
经常看病自费多、报销难的家庭 → 医疗金0免赔、100%报,连私立医院、配镜、推拿都能覆盖~
身体有点小毛病买不了其他保险 → 健康告知仅2条,核保超宽松!
不管是想给孩子存教育金、宝妈宝爸应对高频门诊、还是中老年人担心慢病用药、或者理财小白想开始攒钱,这款产品都很合适!
虽然它的医疗金很实用,但主要针对的是小额医疗支出,比如感冒发烧、体检、推拿按摩这类。
如果你担心大病住院花大钱,建议搭配一份百万医疗险一起买,组合起来才更全面、更安心!
星相守医疗险
星福家天马版:躺收最快的增额寿,钱存进去,2年返本!
慧择小马老师|315 浏览
达尔文宝贝计划12号来了!能赔先天性疾病、最低只要600多块
慧择小马老师|724 浏览
短短3天,她帮客户要回了漏赔的100万!
慧择小马老师|360浏览


