平安王炸六边形战士,岁月长安特定疾病保险,正式上线了!
这是一款既要又要还要的创新型保险产品,岁月长安做到了:
既能像储蓄罐一样稳定增值,现金价值持续增长
又能100%报销日常医疗费用,小病小痛门诊住院,甚至药店买药都能用!
还能对10种高发特定疾病提供一笔兜底,赔付几十上百万救命钱!
一张保单,实现储蓄+医疗报销+特疾保障,三重功能!
核心特点是医疗金,赔付限制超级宽松,特别适合既想存钱,又需要医疗和疾病保障的人!
很多朋友好奇,岁月长安产品怎么样 ?适合哪些人买?平安岁月长安收益好不好?IRR表现怎么样?岁月长安健康告知是否严格?保费价格贵不贵?
今天大白话,从产品形态、增值服务、健康告知、公司层面给大家进行逐一分析,对岁月长安特疾保险感兴趣的朋友,也可以点这里>>>找保险咨询顾问,1V1咨询。

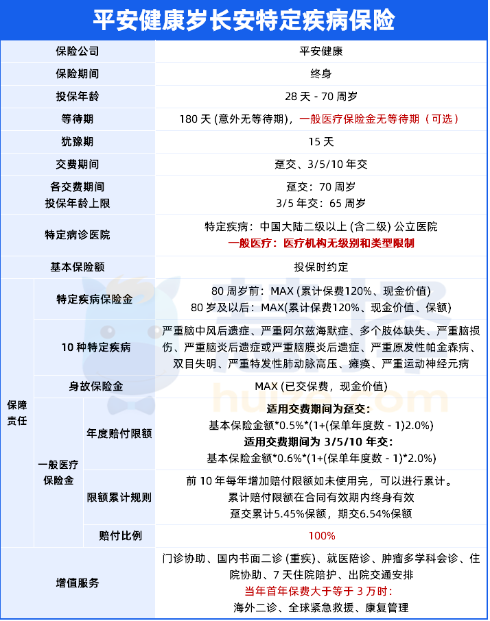
平安岁月长安特疾保险
保障啥样?

1.先看投保规则
投保年龄:
0-70周岁年龄段均可投保岁月长安,保障期是终身,缴费期是趸交、3年交,5年交,10年交。
就医范围上:
10种特定疾病,要求必须在二级及以上公立医院,
一般医疗金,对医疗机构无级别和类型限制,这是很大的加分项!
等待期方面:
180天,意外和一般医疗金无等待期,投保第2天就能用,
如果等待期内非意外发生特疾/身故,合同终止,退还已交保费,若已赔付过一般医疗保险金的,还应扣除累计赔付的相应金额。
起投金额:趸交/期缴5000元起。
2.具体有哪些保障呢?
1、特定疾病保障

一旦发生严重脑中风、严重阿尔兹海默症等不能自理的疾病,可以按合同标准赔付,具体赔付方式为:
80岁前,赔120%已交保费or现金价值(二者取其大)
80岁后,赔120%的已交保费or现金价值or保额(三者取其大)
2、身故保障
赔已交保费or现金价值(二者取其大)
身故金不仅包括疾病身故,也包括意外身故,弥补了其他特定疾病产品或者护理险缺憾。
在基础责任之外,岁月长安特定疾病保险还有两个特色账户,分别是储蓄账户和医疗金,
如果不附加一般医疗金,岁月长安就是一个普通类固收增额寿产品。
账户里里的现金价值会逐年递增,整体账户表现,不逊色于现在的增额寿,
现价也是白纸黑字写在合同,很适合用来存钱。
比如给0岁女宝年交1万,交10年(总保费10万),在不算上医疗金的情况下,到20岁时保单现金价值为111587元,到30岁时,130305元,依次类推,稳定增值~
急用钱时可减保或退保,取出账户里的现金价值,也支持保单贷款。
上下滑动查看
3、一般医疗报销金
这是一个可选保障条款,也是平安岁月长安最大的卖点!
附加之后,保险公司每年会赠送一定的医疗报销额度,适用范围特别广!
非免责条款引起的医疗费用、健康检查费用和健康管理服务费,通通能报销!

而且医疗机构无级别和类型限制,公立私立医院,均可以报销,
不限社保,0免赔,赔付100%,这就相当厉害了~
普通医疗险能报销的住院费用、药费、床位费、手术费它能报销,
普通医疗险报销不了的,它也能报,比如和睦家卓正等私立门诊费用、体检、疫苗、中草药、牙科治疗、配OK镜、网上开药费用、推拿等等。

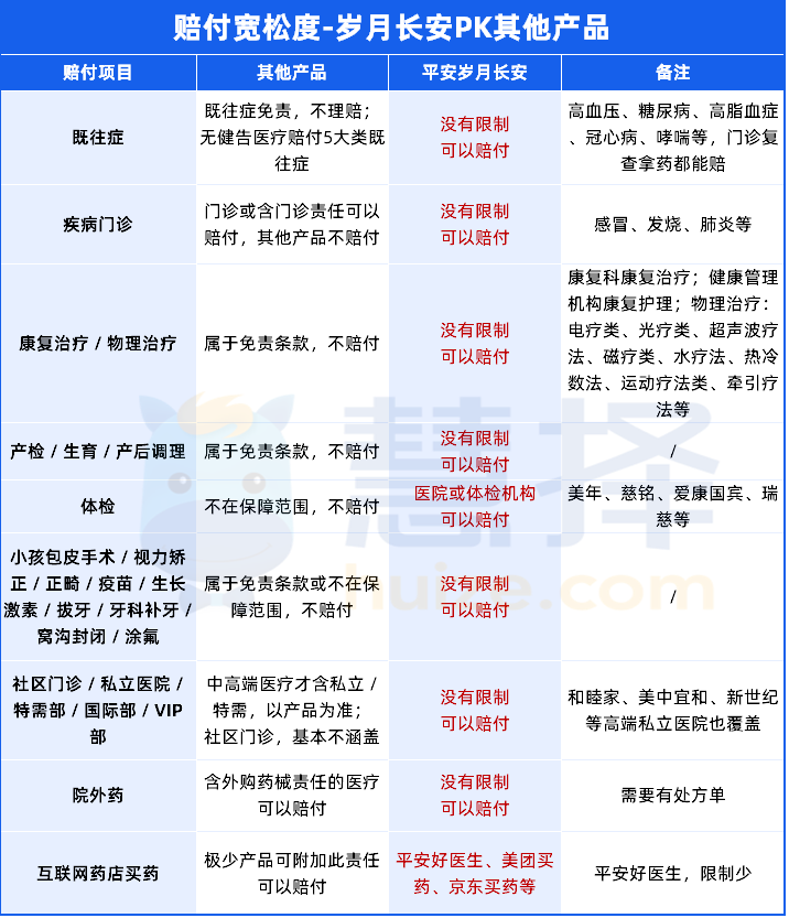
这么说我们大概率看不出平安岁月长安赔付有多宽松,做了一个对比:

在赔付友好程度上,是不是yyds?
大家最关心的,具体的赔付额度有多高呢?
规则是这样的,

看不明白,我们还是用具体的案例来演示,
比如0岁宝宝,每年1万交10年,
首年缴费保单生效开始就会赠送医疗金,每年有2600-3100元,
当年度的医疗保险金如果没有用完,可以累计叠加到下一年度,10年累积医疗金29327元,可用于支付日常医疗费用。
上下滑动查看
但也有限制,因为每年医疗金额度只有几千,只适合解决小额医疗,
如果是大额住院,建议不要用这个医疗金来解决,不然太浪费了,额外花两三百配个百万医疗险,性价比起飞~
后续我们也会更新百万医疗险推荐榜单测评文,能保证续保20年,包括能做到0免赔,不限外购药的产品,关注我,第一时间获取咨询~


岁月长安
有哪些增值服务?
投保了平安岁月长安特定疾病保险,还能享受平安健康优质的医疗健康增值服务,涵盖了从门诊-住院-出院全方位保障。

基础增值服务内容包含:
⻔诊协助(1次/年),国内书⾯⼆诊(120种重疾) (1次/年),就医陪诊(1次/年),肿瘤多学科会诊(1次/年),住院协助(1次/年),7天住院陪护(1次/年),住院探视(1次/住院),出院交通安排(1次/住院),康复随访(1次/住院),专属家医
当⾸年保费≥3万时,还额外提供以下服务:
海外⼆诊(1次/年),全球紧急救援(1次/年) ,活⼒go (不限次),康复管理(1次/年) ,四⾼⼀重共管服务(不限次)

岁月长安特疾保险
健告严格吗?
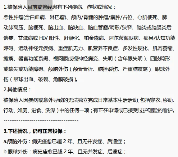
岁月长安,保障责任创新又实用,产品很好,但买不上都白搭。
有朋友问,岁月长安健康告知要求严格吗?如果身体健康有些小问题,能不能买上?
放宽心,岁月长安核保也非常宽松友好,健康告知仅2条,问询严重疾病和未护理状态,适用于大部分人,基本都可以投进来。


岁月长安
承保公司靠谱吗?
平安岁月长安特定疾病保险由平安健康保险股份有限公司承保,
这可不是普通保险公司,而是中国平安集团旗下专业健康险公司,成立于2005年,注册资本高达46.17亿元!
作为国内百万医疗险的开创者,累计服务客户超9992万人,赔付经验丰富,
深度融入平安集团综合金融+医疗养老战略,在健康管理、医疗服务资源整合上具有天然优势,
风控能力极强,2025年二季度获AAA级风险综合评级(行业最高级别),
一季度保险业务收入达62.56亿元,净利润5.82亿元,在专业健康险公司中稳居行业第二。
简单说:大品牌、强资本、稳运营、服务广!
写在最后
平安岁月长安能成为市场爆款,在于它精准击中了三类人的痛点!
想强制储蓄→ 现金价值写进合同,复利增长,随时可取!
日常看病总自费、报销难 → 医疗金0免赔、100%报,连私立医院、配镜、推拿都能覆盖~
身体有点小毛病买不了其他保险 → 健康告知仅2条,核保超宽松!
无论你是想给孩子存教育金,覆盖高频门诊的宝妈宝爸,还是有三高、结节等健康异常人群,或者想要告别月光的理财小白,
中老年人(70岁前可投,兼顾养老储蓄与慢病用药)
月光族/理财小白(年交5000元起,自动存钱+保障)
特别提醒:医疗金额度虽实用,但主要用于小额支出,建议搭配一份百万医疗险应对大额住院风险,组合起来才更安心。
想知道按你的年龄、预算,投保后现金价值多少?IRR能到多少?医疗金每年给多少?
众民保2025
星福家天马版:躺收最快的增额寿,钱存进去,2年返本!
慧择小马老师|307 浏览
达尔文宝贝计划12号来了!能赔先天性疾病、最低只要600多块
慧择小马老师|719 浏览
短短3天,她帮客户要回了漏赔的100万!
慧择小马老师|360浏览


